Сторінка 1 з 2
Mini SW2019 - якість приймача
Додано: Чет червня 22, 2023 8:05 pm
Vavolo
Доброго дня.
Зараз працюю на Міні. На фірмових трансіверах ніколи не працював, тому порівняти не можу. Цікавить думка аматорів: наскільки гарний/поганий приймач у мого апарата, якщо порівнювати із фірмою? Чи варто апгрейдити, скажімо до FT-891, чи не паритись і працювати далі?
Re: Mini SW2019 - якість приймача
Додано: Чет червня 22, 2023 9:01 pm
UR5FFR
Усі трансівери серії SW мають поганий динамічний діапазон. Ось результати вимірювання для SW2015, але це справедливо й для більш пізніших версій бо схемотехніка суттєво не змінилась
Динамічний діапазон 70-80дб - це рівень UW3DI та саморобок на SA612. Але вам це буде заважати тільки коли ви працюєте у тестах або маєте сусідів-"куєрпистів" з 1-2 квт

На мій погляд апгрейдити треба коли ви відчуваєте недоліки свого апарата і вони вам суттєво заважають. Ну і коли є айві гроші на апргрейд
Re: Mini SW2019 - якість приймача
Додано: Чет червня 22, 2023 9:12 pm
UT8AS
Vavolo писав: ↑Чет червня 22, 2023 8:05 pm
Доброго дня.
...поганий приймач у мого апарата, якщо порівнювати із фірмою? Чи варто апгрейдити...
Вітаю! Дивлячи, для чого ви його придбали. Я майже все своє "ефірне" життя працюю на саморобних апаратах. Але кілька разів брав участь у очних та міжнародних змаганнях саме на таких Міні-ках в режимі QRP, тестував для друзів. 2010, 2013, 2015 - приймачі цих враження залишили хороше, особливо в CW тестах. Разом з підсилювачами на працював, але чув нарікання на якість сигналу, коли Міні не був заекранований. По мені, то якість прийому цього Міні-приймача зовсім не поступається "іноземцям" середнього класу (до $1000-1200), за винятком сервісу. Але на природу - саме те! Перевірено багатьма нашими одноклубниками. А за апгрейд - то "не відсохне рука бажаючому...", аби на користь...
Re: Mini SW2019 - якість приймача
Додано: Чет червня 22, 2023 10:32 pm
Vavolo
UR5FFR писав: ↑Чет червня 22, 2023 9:01 pmНа мій погляд апгрейдити треба коли ви відчуваєте недоліки свого апарата і вони вам суттєво заважають.
Один недолік таки помітив. Я працюю телеграфом, у Міні є вузький фільтр 500 Гц, це добре. Але на жаль, підсилювач звукового тракту в телеграфному режимі не зменшує ширину смуги пропускання до 500Гц чи менше, і на високочастотних діапазонах коли я слухаю слабі сигнали, я вже чую шум підсилювача ЗЧ. Проводив експеримент - пускав звук на зовнішню колонку через еквалайзер, і слухати слабкі (і не лише) сигнали стає значно приємніше.
Re: Mini SW2019 - якість приймача
Додано: Чет червня 22, 2023 11:13 pm
UR5VFT
Vavolo писав: ↑Чет червня 22, 2023 8:05 pm
Доброго дня.
Зараз працюю на Міні. На фірмових трансіверах ніколи не працював, тому порівняти не можу. Цікавить думка аматорів: наскільки гарний/поганий приймач у мого апарата, якщо порівнювати із фірмою? Чи варто апгрейдити, скажімо до FT-891, чи не паритись і працювати далі?
в неділю зробив другу в міні вихід з пч 45 мгц до фільтра через історійний повторювач (309) на задній стінці роз'єм і на дешевий китайський свисток. друг отримав панораму і всі примочки сдр радіо. рекомендую..73!
Re: Mini SW2019 - якість приймача
Додано: П'ят червня 23, 2023 8:23 am
Vavolo
в неділю зробив другу в міні вихід з пч 45 мгц до фільтра через історійний повторювач (309) на задній стінці роз'єм і на дешевий китайський свисток. друг отримав панораму і всі примочки сдр радіо. рекомендую..73!
Цікаво. Можете описати це окремою темою в технічному форумі?
Re: Mini SW2019 - якість приймача
Додано: П'ят червня 23, 2023 9:38 am
UR5FFR
Vavolo писав: ↑Чет червня 22, 2023 10:32 pm
Один недолік таки помітив. Я працюю телеграфом, у Міні є вузький фільтр 500 Гц, це добре. Але на жаль, підсилювач звукового тракту в телеграфному режимі не зменшує ширину смуги пропускання до 500Гц чи менше, і на високочастотних діапазонах коли я слухаю слабі сигнали, я вже чую шум підсилювача ЗЧ. Проводив експеримент - пускав звук на зовнішню колонку через еквалайзер, і слухати слабкі (і не лише) сигнали стає значно приємніше.
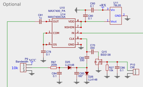
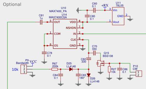
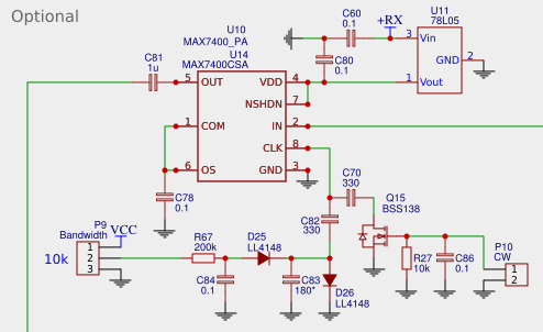
То може вам зібрати додатковий фільтр та підключати його у тракті НЧ? Наприклад
HI-PER-MITE від David Cripe NMØS - він вузький та не має "дзвону". Ось моя редакція схема. На вході тільки треба 1/2 живлення подати. Коефіцієнт передачі в цій схемі дорівнює 1.
Або як варіант поставити MAX7000 - отримаєте плавне регулювання смуги по НЧ

- max7400 lpf.png (37.45 Кіб) Переглянуто 59057 разів
Смуга пропускання такого фільтра регулюється за допомогою змінного резистора 10ком підключеного до роз'єму P9. Діапазон регулювання – від 1кгц до 3кгц. При подачі на роз'єм P10 (CW) сигналу високого рівня діапазон регулювання змінюється та становить від 600гц до 1кгц.
Re: Mini SW2019 - якість приймача
Додано: П'ят червня 23, 2023 10:53 am
Vavolo
UR5FFR писав: ↑Чет червня 22, 2023 9:01 pm
Динамічний діапазон 70-80дб - це рівень UW3DI та саморобок на SA612.
Ну ви знаєте, я подивився Шервудський список, то там, наприклад, сучасний фірмовий FT-891 має динамічний діапазон 70дБ.
Я в змаганнях участі не беру, тож мені досить.
Re: Mini SW2019 - якість приймача
Додано: П'ят червня 23, 2023 3:03 pm
UR5FFR
Vavolo писав: ↑П'ят червня 23, 2023 10:53 am
UR5FFR писав: ↑Чет червня 22, 2023 9:01 pm
Динамічний діапазон 70-80дб - це рівень UW3DI та саморобок на SA612.
Ну ви знаєте, я подивився Шервудський список, то там, наприклад, сучасний фірмовий FT-891 має динамічний діапазон 70дБ.
Я в змаганнях участі не беру, тож мені досить.
В 891 стоїть невідключаємий ПВЧ перед першим змішувачем, якій до речі активний. Як результат така собі динаміка.
Re: Mini SW2019 - якість приймача
Додано: П'ят червня 23, 2023 3:59 pm
Vavolo
Icom 756 pro (ІІ, ІІІ) має від 71 до 76 дБ