Сторінка 1 з 10
Будуємо ламповий супер
Додано: Нед листопада 20, 2022 9:20 pm
UR5FFR
Мета цієї теми - розробка лампового супергетеродина. Схеми ще нема - є деякі ідеї та чернетки вузлів.
Почнемо з загальної блок-схеми.

- super_schematic.png (18.43 Кіб) Переглянуто 51739 разів
Проаналізувавши різні конструкції - майже усі вони мають перед змішувачем ПВЧ з досить великим коефіцієнтом підсилювання. Зазвичай на пентоді, бо він має малу прохідну ємність, та з купою резонансних контурів у навантаженні. Деякі також вводять у цей каскад автоматичне регулювання підсилення (АРП). Це працює коли ми приймаємо потужну станцію, але не допомагає коли ми намагаємося прийняти слабку станцію поруч з потужною. Перший змішувач зазвичай не балансний, теж має високий рівень підсилювання та будується на пентодах.
Така схемотехніка була ще більш півстоліття тому і як бачимо не дуже змінилась. З точки зору отримання максимального динамічного діапазону велике підсилення вузлів до вузькосмугового фільтра є зайве. Якщо подивитися на транзисторні конструкції останніх 20-30 років то підсилення перед фільтром дуже незначне і призначено для компенсування втрат у ДПФ, пасивному змішувачі та фільтрі. Також майже завжди використовуються одно-балансні та подвійно-балансні схеми змішувачів.
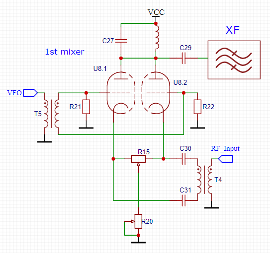
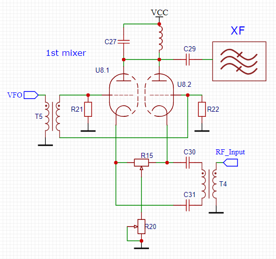
Я пропоную видалити підсилювач перед першим змішувачем (або зробити його вимикаємим). Перший змішувач має бути балансним по входах сигналу та гетеродину. Тобто вхідний сигнал та сигнал гетеродина не попадає на вихід змішувача. Схема така

- valve_super_1stmixer.png (31.12 Кіб) Переглянуто 51736 разів
За допомогою R2 виставляється баланс, а R3 вибирається робоча точка на початку характеристики - тобто без сигналу гетеродину обидва тріода закриті. Лампа планується застосувати 6Н23П або 6Н24П - вони мають низький рівень шумів.
Підсилювання цього каскаду буде майже нульове - десь близько кілька дб.
У якості гетеродина біде використовуватися цифровий синтезатор частот на Si5351. Його вихідної амплітуди повинно бути достатньо для роботи цього змішувача.
Re: Будуємо ламповий супер
Додано: Нед листопада 20, 2022 10:15 pm
oldPsyho
А якщо піти шляхом US5MSQ ? де змішувачі на ключах?
P.S. 6Н3П в якості змішувача не відходить?
Re: Будуємо ламповий супер
Додано: Нед листопада 20, 2022 10:42 pm
UR5FFR
oldPsyho писав: ↑Нед листопада 20, 2022 10:15 pm
А якщо піти шляхом US5MSQ ? де змішувачі на ключах?
P.S. 6Н3П в якості змішувача не відходить?
Змішувач на ключах як варіант але це вже зовсім не феншуйно

З пасивними змішувачами на ключах або діодах треба ставити між змішувачем та фільтром діплексер для коректного термінування у широкій смузі. Та можливо ще ставити post-mixer amplifier для повної розв'язки змішувача з фільтром. Це ускладнює схему що не бажано. У разі активного змішувача діплексер не потрібен.
6Н3П мабуть теж можна використати але в неї менша крутізна та вищій рівень шумів
Re: Будуємо ламповий супер
Додано: Нед листопада 20, 2022 10:50 pm
oldPsyho
UR5FFR писав: ↑Нед листопада 20, 2022 10:42 pm
oldPsyho писав: ↑Нед листопада 20, 2022 10:15 pm
А якщо піти шляхом US5MSQ ? де змішувачі на ключах?
P.S. 6Н3П в якості змішувача не відходить?
Змішувач на ключах як варіант але це вже зовсім не феншуйно

З пасивними змішувачами на ключах або діодах треба ставити між змішувачем та фільтром діплексер для коректного термінування у широкій смузі. Та можливо ще ставити post-mixer amplifier для повної розв'язки змішувача з фільтром. Це ускладнює схему що не бажано. У разі активного змішувача діплексер не потрібен.
6Н3П мабуть теж можна використати але в неї менша крутізна та вищій рівень шумів
Ну, то що не по феншую, то воно мабуть так, але ж і конструкція трохи виграє в параметрах. А як ви плануєте зробити увч? Там жеж ціла купа контурів, які треба буде комутувати, а ще ж і не забудемо про П-контур, в якому як мінімум треба відводи котушки перемикати, так і конденсатори.
На мою думку, в якості лампи увч можна використати якийсь пентод з невеликим підсиленням (наприклад 6К4П), а вже після КФ посилити каскадом наприклад на 6Ж9П чи 6Ж52П.
Re: Будуємо ламповий супер
Додано: Нед листопада 20, 2022 10:57 pm
oldPsyho
Ось схема трансівера UB5UN. Тут в якості УВЧ використовується 6К4П і змішувач на 6Ж2П.
Re: Будуємо ламповий супер
Додано: Нед листопада 20, 2022 11:29 pm
UR5FFR
За УВЧ потім - це не принципово, як на мій погляд. Там може бути як аперіодичний підсилювач, або широкосмуговий - є варіанти.
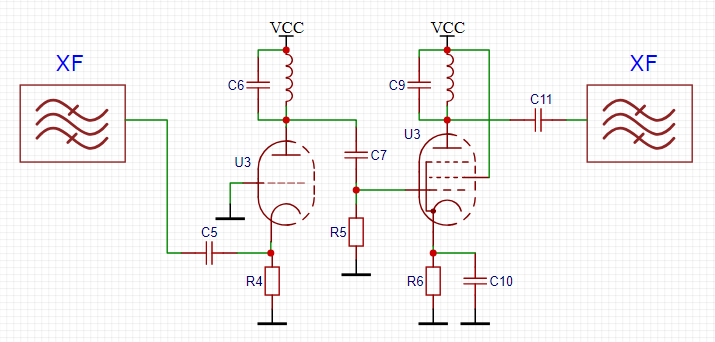
Поки що будемо йти далі по тракту. Підсилювач проміжної частоти. Перший варіант схеми

- valve_super_ifampv1.png (32.99 Кіб) Переглянуто 51722 разів
Побудовано на лампі 6Ф12П. Тріод включено по схемі з ОС. Чому так? У тріода низький рівень шуму, але висока прохідна ємність. У схемі з ОС буде краще розв'язка та вище підсилення. На виході включено другий фільтр, бо один фільтр не дозволяє получити гарантованого задовільного подавлення по сусідньому каналу.
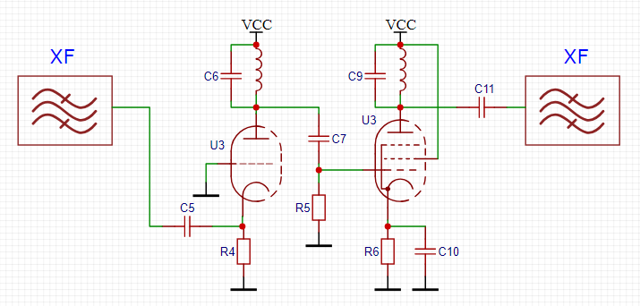
Другий варіант на двох пентодах 6Ж9П, причому перший пентод уключений у режимі тріоду - це суттєво зменшує шум, який у пентодів значно більший

- valve_super_ifampv2.png (21.15 Кіб) Переглянуто 51722 разів
Систему АРП поки що не малюємо - пізніше будемо винаходити
Re: Будуємо ламповий супер
Додано: Нед листопада 20, 2022 11:46 pm
UR5FFR
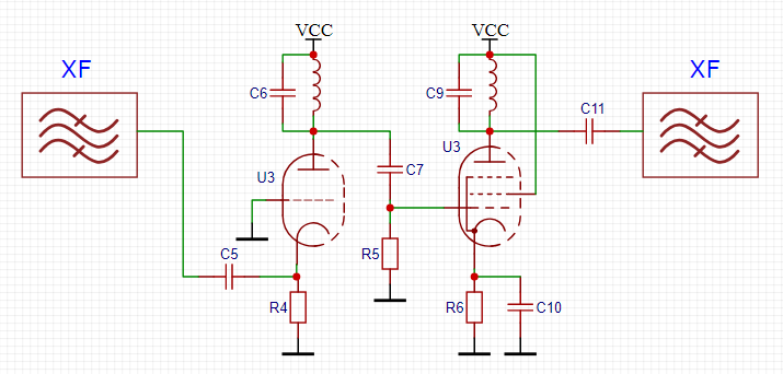
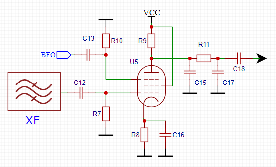
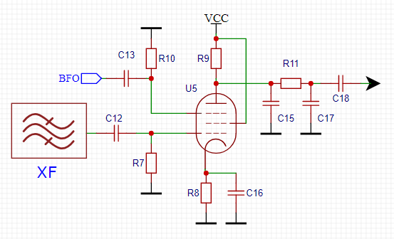
Після другого фільтру стоїть детектор на пентоді 6Ж2П або 6Ж10П

- valve_super_2ndmixer.png (26.56 Кіб) Переглянуто 51702 разів
Як варіант можна зробити другий змішувач на звичайному пентоді з великою крутізною, наприклад 6Ж9П, 6Ж11П, 6Ж52П або 1/2 6Ф12П. В цьому випадку сигнал гетеродину подаємо у катод

- valve_super_2nd_mixer_v2.png (24.43 Кіб) Переглянуто 51701 раз
Другий варіант на мій погляд більш привабливий бо забезпечує більше підсилення. Крутізна перетворення у другої схеми у чотири рази менша чім крутізна пентода у режимі лінейного підсилення. А от у першої схеми крутізна перетворення визначається крутізною третьої сітки, а вона невелика - 0,5мА/В для 6Ж2П, та 1,4мА/В для 6Ж10П. Для порівняння 6Ж9П має крутізну 17,5мА/В що дає надію отримати крутізну перетворення десь порядку 4мА/В.
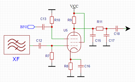
ПНЧ буде на 6Ф4П по типовій схемі
Re: Будуємо ламповий супер
Додано: Пон листопада 21, 2022 12:08 am
oldPsyho
А хіба ПНЧ на одній 6Ж9П не досить?
Re: Будуємо ламповий супер
Додано: Пон листопада 21, 2022 2:07 am
UR5FFR
Скоріше за все ні бо посилення у тракті не дуже високе тому треба наздоганяти по НЧ.
Легко прикинути підсилення каскаду на одній 6Ж9П. Якщо в аноді стоїть ТВ2-АШ у якого первинна 2580, а вторинна 82 витка який працює на 4ом динамік то маємо в аноді навантаження 4*(2580/92)^2 = 2950ом. Крутізна 6Ж9П 17,5мА/В. Підсилення каскаду дорівнює 0,0175*2950*(92/2580) = 1,84 рази, або 5,3дб. Дуже мало.
У 6Ф4П крутізна пентоду ще нижче (10мА/В), тому вихідний каскад дає підсилення 1,1 рази. Але тріод дає ще 65 раз і взагалі ми маємо 1,1*65=71,5 або 37дб. Відчуйте різницю

Re: Будуємо ламповий супер
Додано: Пон листопада 21, 2022 1:11 pm
UR5FFR
Декілька слів за перший змішувач на подвійному триоді. Вище я навів схему де сигнал подається у сітку, а гетеродин - у катод. Але нічого не забороняє поміняти їх місцями - тобто сигнал подавати у катод, а гетеродин - у сітку. Виглядає це так

- valve_super_1st_mixer_v2.png (39.87 Кіб) Переглянуто 51699 разів
Вхід зі сторони катоді відносно низькоомний (десь 100ом) та легко погоджується з 50ти омними ДПФ. У випадку коли вхідний сигнал подається у сітку маємо вищий вхідний опір, тому тут логічніше приєднати до сітки увесь контур. Отримаємо більше підсилення, але ціною зменшення динаміки.