Будуємо ламповий супер
-
UR5FFR
- Повідомлень: 1277
- З нами з: Пон вересня 12, 2022 4:04 pm
- Has thanked: 103 times
- Been thanked: 673 times
Будуємо ламповий супер
Мета цієї теми - розробка лампового супергетеродина. Схеми ще нема - є деякі ідеї та чернетки вузлів.
Почнемо з загальної блок-схеми. Проаналізувавши різні конструкції - майже усі вони мають перед змішувачем ПВЧ з досить великим коефіцієнтом підсилювання. Зазвичай на пентоді, бо він має малу прохідну ємність, та з купою резонансних контурів у навантаженні. Деякі також вводять у цей каскад автоматичне регулювання підсилення (АРП). Це працює коли ми приймаємо потужну станцію, але не допомагає коли ми намагаємося прийняти слабку станцію поруч з потужною. Перший змішувач зазвичай не балансний, теж має високий рівень підсилювання та будується на пентодах.
Така схемотехніка була ще більш півстоліття тому і як бачимо не дуже змінилась. З точки зору отримання максимального динамічного діапазону велике підсилення вузлів до вузькосмугового фільтра є зайве. Якщо подивитися на транзисторні конструкції останніх 20-30 років то підсилення перед фільтром дуже незначне і призначено для компенсування втрат у ДПФ, пасивному змішувачі та фільтрі. Також майже завжди використовуються одно-балансні та подвійно-балансні схеми змішувачів.
Я пропоную видалити підсилювач перед першим змішувачем (або зробити його вимикаємим). Перший змішувач має бути балансним по входах сигналу та гетеродину. Тобто вхідний сигнал та сигнал гетеродина не попадає на вихід змішувача. Схема така
За допомогою R2 виставляється баланс, а R3 вибирається робоча точка на початку характеристики - тобто без сигналу гетеродину обидва тріода закриті. Лампа планується застосувати 6Н23П або 6Н24П - вони мають низький рівень шумів.
Підсилювання цього каскаду буде майже нульове - десь близько кілька дб.
У якості гетеродина біде використовуватися цифровий синтезатор частот на Si5351. Його вихідної амплітуди повинно бути достатньо для роботи цього змішувача.
Почнемо з загальної блок-схеми. Проаналізувавши різні конструкції - майже усі вони мають перед змішувачем ПВЧ з досить великим коефіцієнтом підсилювання. Зазвичай на пентоді, бо він має малу прохідну ємність, та з купою резонансних контурів у навантаженні. Деякі також вводять у цей каскад автоматичне регулювання підсилення (АРП). Це працює коли ми приймаємо потужну станцію, але не допомагає коли ми намагаємося прийняти слабку станцію поруч з потужною. Перший змішувач зазвичай не балансний, теж має високий рівень підсилювання та будується на пентодах.
Така схемотехніка була ще більш півстоліття тому і як бачимо не дуже змінилась. З точки зору отримання максимального динамічного діапазону велике підсилення вузлів до вузькосмугового фільтра є зайве. Якщо подивитися на транзисторні конструкції останніх 20-30 років то підсилення перед фільтром дуже незначне і призначено для компенсування втрат у ДПФ, пасивному змішувачі та фільтрі. Також майже завжди використовуються одно-балансні та подвійно-балансні схеми змішувачів.
Я пропоную видалити підсилювач перед першим змішувачем (або зробити його вимикаємим). Перший змішувач має бути балансним по входах сигналу та гетеродину. Тобто вхідний сигнал та сигнал гетеродина не попадає на вихід змішувача. Схема така
За допомогою R2 виставляється баланс, а R3 вибирається робоча точка на початку характеристики - тобто без сигналу гетеродину обидва тріода закриті. Лампа планується застосувати 6Н23П або 6Н24П - вони мають низький рівень шумів.
Підсилювання цього каскаду буде майже нульове - десь близько кілька дб.
У якості гетеродина біде використовуватися цифровий синтезатор частот на Si5351. Його вихідної амплітуди повинно бути достатньо для роботи цього змішувача.
-
UR5FFR
- Повідомлень: 1277
- З нами з: Пон вересня 12, 2022 4:04 pm
- Has thanked: 103 times
- Been thanked: 673 times
Re: Будуємо ламповий супер
Змішувач на ключах як варіант але це вже зовсім не феншуйно
6Н3П мабуть теж можна використати але в неї менша крутізна та вищій рівень шумів
-
oldPsyho
- Повідомлень: 619
- З нами з: П'ят жовтня 14, 2022 4:13 pm
- Звідки: KO40ig
- Позивний: UR5XOU
- Has thanked: 174 times
- Been thanked: 67 times
Re: Будуємо ламповий супер
Ну, то що не по феншую, то воно мабуть так, але ж і конструкція трохи виграє в параметрах. А як ви плануєте зробити увч? Там жеж ціла купа контурів, які треба буде комутувати, а ще ж і не забудемо про П-контур, в якому як мінімум треба відводи котушки перемикати, так і конденсатори.UR5FFR писав: ↑Нед листопада 20, 2022 10:42 pmЗмішувач на ключах як варіант але це вже зовсім не феншуйноЗ пасивними змішувачами на ключах або діодах треба ставити між змішувачем та фільтром діплексер для коректного термінування у широкій смузі. Та можливо ще ставити post-mixer amplifier для повної розв'язки змішувача з фільтром. Це ускладнює схему що не бажано. У разі активного змішувача діплексер не потрібен.
6Н3П мабуть теж можна використати але в неї менша крутізна та вищій рівень шумів
На мою думку, в якості лампи увч можна використати якийсь пентод з невеликим підсиленням (наприклад 6К4П), а вже після КФ посилити каскадом наприклад на 6Ж9П чи 6Ж52П.
-
UR5FFR
- Повідомлень: 1277
- З нами з: Пон вересня 12, 2022 4:04 pm
- Has thanked: 103 times
- Been thanked: 673 times
Re: Будуємо ламповий супер
За УВЧ потім - це не принципово, як на мій погляд. Там може бути як аперіодичний підсилювач, або широкосмуговий - є варіанти.
Поки що будемо йти далі по тракту. Підсилювач проміжної частоти. Перший варіант схеми Побудовано на лампі 6Ф12П. Тріод включено по схемі з ОС. Чому так? У тріода низький рівень шуму, але висока прохідна ємність. У схемі з ОС буде краще розв'язка та вище підсилення. На виході включено другий фільтр, бо один фільтр не дозволяє получити гарантованого задовільного подавлення по сусідньому каналу.
Другий варіант на двох пентодах 6Ж9П, причому перший пентод уключений у режимі тріоду - це суттєво зменшує шум, який у пентодів значно більший Систему АРП поки що не малюємо - пізніше будемо винаходити
Поки що будемо йти далі по тракту. Підсилювач проміжної частоти. Перший варіант схеми Побудовано на лампі 6Ф12П. Тріод включено по схемі з ОС. Чому так? У тріода низький рівень шуму, але висока прохідна ємність. У схемі з ОС буде краще розв'язка та вище підсилення. На виході включено другий фільтр, бо один фільтр не дозволяє получити гарантованого задовільного подавлення по сусідньому каналу.
Другий варіант на двох пентодах 6Ж9П, причому перший пентод уключений у режимі тріоду - це суттєво зменшує шум, який у пентодів значно більший Систему АРП поки що не малюємо - пізніше будемо винаходити
-
UR5FFR
- Повідомлень: 1277
- З нами з: Пон вересня 12, 2022 4:04 pm
- Has thanked: 103 times
- Been thanked: 673 times
Re: Будуємо ламповий супер
Після другого фільтру стоїть детектор на пентоді 6Ж2П або 6Ж10ПЯк варіант можна зробити другий змішувач на звичайному пентоді з великою крутізною, наприклад 6Ж9П, 6Ж11П, 6Ж52П або 1/2 6Ф12П. В цьому випадку сигнал гетеродину подаємо у катодДругий варіант на мій погляд більш привабливий бо забезпечує більше підсилення. Крутізна перетворення у другої схеми у чотири рази менша чім крутізна пентода у режимі лінейного підсилення. А от у першої схеми крутізна перетворення визначається крутізною третьої сітки, а вона невелика - 0,5мА/В для 6Ж2П, та 1,4мА/В для 6Ж10П. Для порівняння 6Ж9П має крутізну 17,5мА/В що дає надію отримати крутізну перетворення десь порядку 4мА/В.
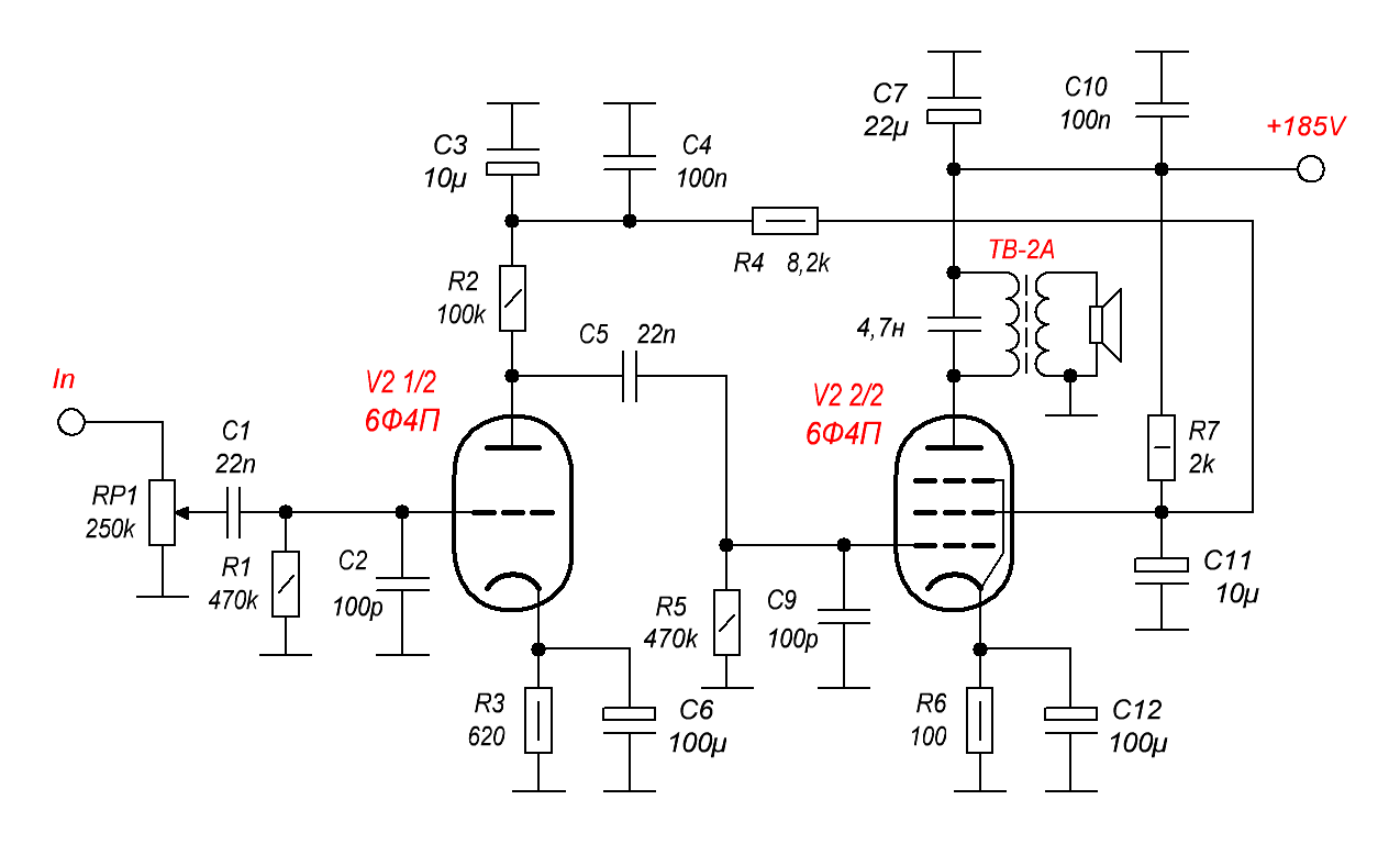
ПНЧ буде на 6Ф4П по типовій схемі
ПНЧ буде на 6Ф4П по типовій схемі
-
UR5FFR
- Повідомлень: 1277
- З нами з: Пон вересня 12, 2022 4:04 pm
- Has thanked: 103 times
- Been thanked: 673 times
Re: Будуємо ламповий супер
Скоріше за все ні бо посилення у тракті не дуже високе тому треба наздоганяти по НЧ.
Легко прикинути підсилення каскаду на одній 6Ж9П. Якщо в аноді стоїть ТВ2-АШ у якого первинна 2580, а вторинна 82 витка який працює на 4ом динамік то маємо в аноді навантаження 4*(2580/92)^2 = 2950ом. Крутізна 6Ж9П 17,5мА/В. Підсилення каскаду дорівнює 0,0175*2950*(92/2580) = 1,84 рази, або 5,3дб. Дуже мало.
У 6Ф4П крутізна пентоду ще нижче (10мА/В), тому вихідний каскад дає підсилення 1,1 рази. Але тріод дає ще 65 раз і взагалі ми маємо 1,1*65=71,5 або 37дб. Відчуйте різницю
Легко прикинути підсилення каскаду на одній 6Ж9П. Якщо в аноді стоїть ТВ2-АШ у якого первинна 2580, а вторинна 82 витка який працює на 4ом динамік то маємо в аноді навантаження 4*(2580/92)^2 = 2950ом. Крутізна 6Ж9П 17,5мА/В. Підсилення каскаду дорівнює 0,0175*2950*(92/2580) = 1,84 рази, або 5,3дб. Дуже мало.
У 6Ф4П крутізна пентоду ще нижче (10мА/В), тому вихідний каскад дає підсилення 1,1 рази. Але тріод дає ще 65 раз і взагалі ми маємо 1,1*65=71,5 або 37дб. Відчуйте різницю
-
UR5FFR
- Повідомлень: 1277
- З нами з: Пон вересня 12, 2022 4:04 pm
- Has thanked: 103 times
- Been thanked: 673 times
Re: Будуємо ламповий супер
Декілька слів за перший змішувач на подвійному триоді. Вище я навів схему де сигнал подається у сітку, а гетеродин - у катод. Але нічого не забороняє поміняти їх місцями - тобто сигнал подавати у катод, а гетеродин - у сітку. Виглядає це так
Вхід зі сторони катоді відносно низькоомний (десь 100ом) та легко погоджується з 50ти омними ДПФ. У випадку коли вхідний сигнал подається у сітку маємо вищий вхідний опір, тому тут логічніше приєднати до сітки увесь контур. Отримаємо більше підсилення, але ціною зменшення динаміки.