Сторінка 24 з 30
Re: Трансивер на надмініатюрних лампах
Додано: Вів червня 20, 2023 3:04 am
UR5VCP
не спалося.трошки підправив схему.
Re: Трансивер на надмініатюрних лампах
Додано: Вів червня 20, 2023 11:57 am
UR5FFR
Ну начебто нормально
Re: Трансивер на надмініатюрних лампах
Додано: Вів червня 20, 2023 12:04 pm
UR5VCP
UR5FFR писав: ↑Вів червня 20, 2023 11:57 am
Ну начебто нормально
ну то маю майже все необхідне.
Питання з гпд в мене сильно свербить, ну, буде по дві релюшки на один бенд.... дві групи на перемикання... по другомі навряд. Можна зекономити, в мене кпє досить великий, спробувати по одній секції на бенд, але сумніваюсь. то вже по ходу танцювати будемо )))
Re: Трансивер на надмініатюрних лампах
Додано: Вів червня 20, 2023 3:28 pm
Ut5lp
UR5FFR писав: ↑Вів червня 20, 2023 11:57 am
Ну начебто нормально
Та де там...
КП наVL 6.2 засвитить! треба у сітку опір 470 а може і до 2 кОм(залежить від монтажу)
Від детектору до ПНЧ у катодах повинні бути електроліти.
У таких детекторах частота BFO існує на аноді.Як найменьш то з аноду VL5.1 на корпус 2н2,а краще RCланцюжок до регулятору гучності.
У BFO каскад з ЗС не потрібен.
В анодних розв'зках потрібні електроліти.
Re: Трансивер на надмініатюрних лампах
Додано: Вів червня 20, 2023 3:35 pm
UR5VCP
Ut5lp писав: ↑Вів червня 20, 2023 3:28 pm
UR5FFR писав: ↑Вів червня 20, 2023 11:57 am
Ну начебто нормально
Та де там...
КП наVL 6.2 засвитить! треба у сітку опір 470 а може і до 2 кОм(залежить від монтажу)
Від детектору до ПНЧ у катодах повинні бути електроліти.
У таких детекторах частота BFO існує на аноді.Як найменьш то з аноду VL5.1 на корпус 2н2,а краще RCланцюжок до регулятору гучності.
У BFO каскад з ЗС не потрібен.
1 - ну то по ходу, засвистить - свиситок поламаю.
2 - да будуть, по 4,7мкф, вже помітки зробив
3 - детектор або такий буде, або в третю сітку, це базова схема, може будуть якісь придумки. Ну а частоту опори там любий конденсатор прибере, 8 мгц же... можна і дросель посадити замість рц ланцюжка, теж відріже 8мгц
4 - ну там все одно лампа буде, а чи то буде 6Ж1Б чи 6С7Б... то не суть важливо. Він там і не завадить, взагалі...
Re: Трансивер на надмініатюрних лампах
Додано: Вів червня 20, 2023 5:53 pm
UR5VCP
Оскільки з схемою все більш-менш понятно, про АРП по ПЧ пока мова не йде, хоча там я бачу схему навіть без окулярів...
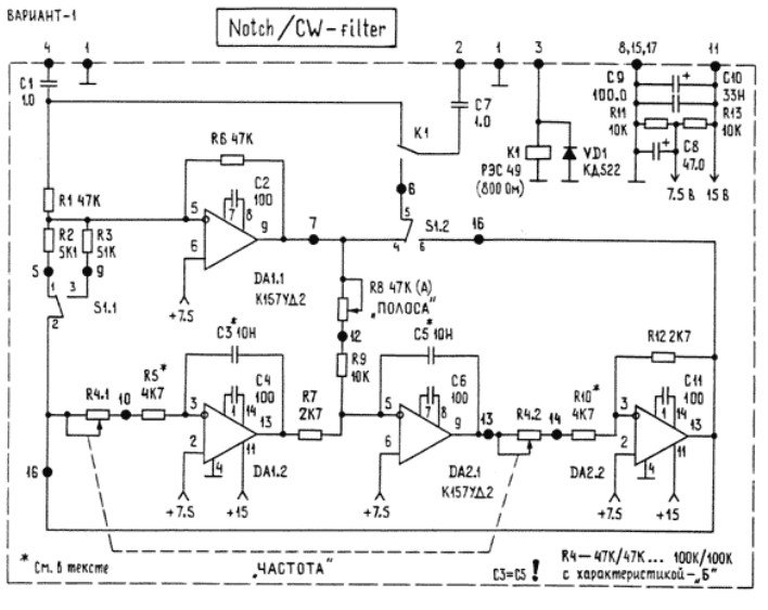
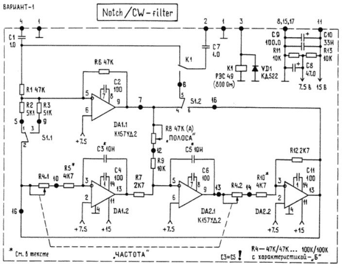
То ось таке питання, майже теоретичне. Я в "Супер21" використовую таку схемку фільтра

- Screenshot_55.jpg (67.55 Кіб) Переглянуто 22762 разів
допомагає при наявності в ефірі різних "дятлів" типу "у мене 5кват я на всіх нас*т", трошки від шкварок можна відбитися.
От питання, а як це на лампочках зробити?
Вважати лампу як ОП, де катод та сітка то є входи + та - ? Чи кожен ОП робити на двух тріодах?
Питання трошки може рано піднімаю, але ж цікаво ))
Re: Трансивер на надмініатюрних лампах
Додано: Сер червня 21, 2023 4:14 pm
Ut5lp
UR5VCP писав: ↑Вів червня 20, 2023 5:53 pm
Вважати лампу як ОП, де катод та сітка то є входи + та - ? Чи кожен ОП робити на двух тріодах?
Питання трошки може рано піднімаю, але ж цікаво ))
Ні...Подивіться кожен ОП використовується по інверсному входу.Без додаткових міркувань,це мінімум подвійний тріод на кожен ОП.А як що поміркувати то вийде ЕОМ Арагац
ЭВМ Арагац - Арагац (компьютер) — Википедия (wikipedia.org)
Re: Трансивер на надмініатюрних лампах
Додано: Сер червня 21, 2023 5:09 pm
UR5VCP
Питання суто теоретичне, але робить ця схема просто супер, будується за годину (з перекурами та кавою), налагодження не потребує, аби руки з плечей та деталі з мінімальним розбігом параметрів. Тому й думаю як завести таке діло )
Та, на ОП я зробити встигну, про феншуй не забуваємо )))) Максимально можливо все на лампочках!!!
Re: Трансивер на надмініатюрних лампах
Додано: Сер червня 21, 2023 5:25 pm
UR5VCP
Як і обіцяв, старатимуся на фото не скупитися. Їздив в гості до Віктора Тихоновича, наївся смачних черешень, і привіз трошки деиалей:
Контура та підстроювальнички, на ДПФ пайдьот?
ще контура
Конденсатор на гарячий порт П-контура? Датчик КСВ.
Галетнички на 3 позиції, 80-40-20, треба ж ГПД чимось комутувати )) І двойний діод. Бонус )))
Власне ГПД, конденсатор на 3 секції, котушка з отводами. Туда ж буде встановлено галетник та лампи генератора.
Думаю, чи можна розділити цю коробку на дві частини,і в другій поставити опорний генератор, чи не варто таке сусідство? Просто місця вільного тут лишиться дуже дофіга, а корпус не резиновий... В корпус та верньєрку встає все тютілька в тютільку!
Re: Трансивер на надмініатюрних лампах
Додано: Сер червня 21, 2023 8:21 pm
oldPsyho
Я б такі контура використовував...