Сторінка 3 з 6
Вузли лампових схем
Додано: Суб червня 17, 2023 10:49 pm
UR5FFR
Принцип топіка - то же що в схемах трансиверів.
Не забуваємо - ніяких коментарів тут. Тут тільки бібліотека )
Re: Вузли лампових схем
Додано: Сер липня 19, 2023 9:19 pm
Пенсіонер

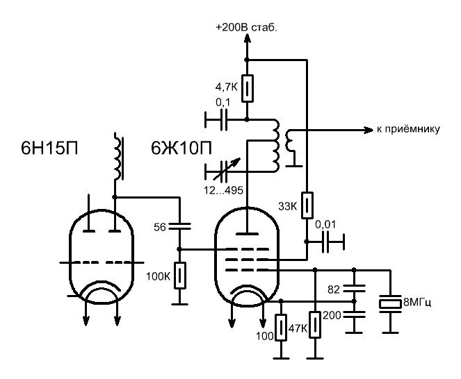
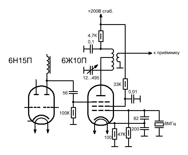
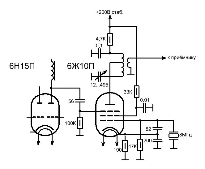
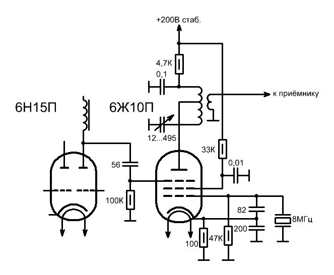
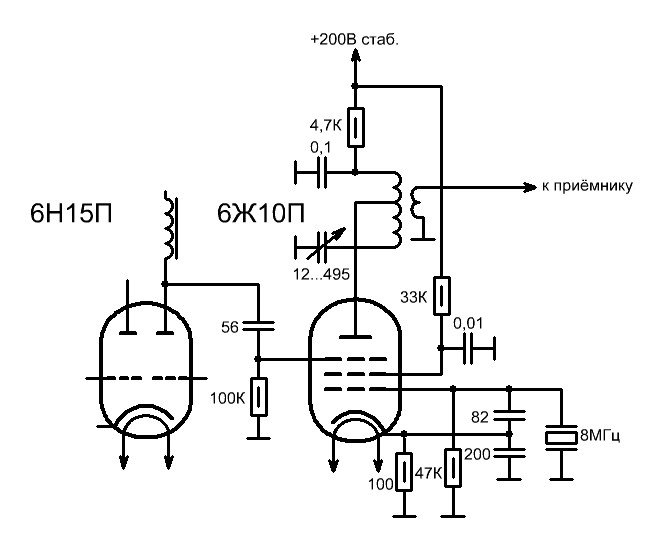
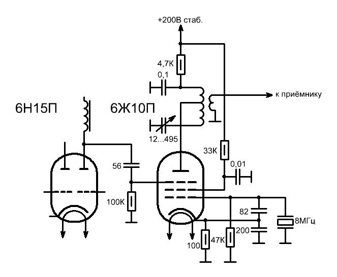
- Перетворювач на 6Ж10П.jpg (34.38 Кіб) Переглянуто 155220 разів
Міксер на 6Ж10П.
Детектори на 6Ж2П.

- 9.jpg (93.23 Кіб) Переглянуто 155220 разів
Варіанти VFO/
Re: Вузли лампових схем
Додано: Суб липня 22, 2023 11:36 am
UR5FFR
Більш детальніша інформація про Pullen Mixer з більш якісними pdf-файлами
Стаття Кітса Пуллена описує так званий «Pullen Mixer», змішувач з катодним зв’язком унікальної конструкції. Цей змішувач відрізняється дуже низьким рівнем шуму, хорошою «лінійністю» і вимагає низьку напругу гетеродину. Цей пристрій також є чудовим детектором продуктів. У статті наведено повний розрахунок змішувача

- Pullen-double-triode-mixer-0.png (13.18 Кіб) Переглянуто 155204 разів
Сторінка з посібника RSGB, опублікованого в 1972 році, в якому описується «новий» тип міксера, відомий як Pullen Mixer. Дивно, але в довіднику, про який йде мова, не було представлено жодного аналізу цієї схеми.

- Pullen-double-triode-mixer-rsgb.png (81.01 Кіб) Переглянуто 155204 разів
"A Like-New Mixer Circuit" Ця стаття була написана в жовтні 1961 року у 73 Magazine. У ній досить детально розглядається схема змішувача Пуллена та міститься таблиця з даними випробувань, отриманих для кількох різних типів подвійних тріодів. У статті також намагаються пояснити, як працює міксер.

- Pullen-double-triode-mixer-1.jpg (46.47 Кіб) Переглянуто 155204 разів
"Another Look at the Like-New Circuit" subtitled, "A low distortion low noise mixer for those who use tubes." У цій статті автор намагається модифікувати схему змішувача Pullen таким чином, щоб зменшити навантаження на генератор. Однак, навантаження генератора можна по усунути, просто включивши катодний повторювач між виходом генератора та входом змішувача, як уже запропонував Кітс Пуллен у своїй статті. Крім того, у цій статті змішувач Pullen використовується як детектор продукту замість змішувача RF-IF.

- Pullen-double-triode-mixer-2.jpg (30.88 Кіб) Переглянуто 155204 разів
Інформація
звідси
Re: Вузли лампових схем
Додано: Суб липня 22, 2023 7:38 pm
Пенсіонер
Re: Вузли лампових схем
Додано: П'ят липня 28, 2023 12:18 pm
UR5VFT
Гібрід та 6с19п..
Re: Вузли лампових схем
Додано: Суб серпня 12, 2023 11:31 pm
UR5FFR
Re: Вузли лампових схем
Додано: Чет серпня 24, 2023 1:40 am
UR5VFT
2а пч
Re: Вузли лампових схем
Додано: Суб серпня 26, 2023 10:53 pm
UR5FFR
Re: Вузли лампових схем
Додано: Нед серпня 27, 2023 2:40 pm
UR5VFT
Змішувач ssb cw та вихід з пч на АРУ..
Re: Вузли лампових схем
Додано: Нед серпня 27, 2023 2:43 pm
UR5VFT
- цікавий варіант..
Re: Вузли лампових схем
Додано: Вів вересня 05, 2023 8:13 pm
UR5FFR
Конвертер 28МГц. Каскодний ПВЧ. Замість 6Н14П можна використати 6Н24П - вона теж для каскодів. Змішувач на подвійному тріоді 6Н3П