Сторінка 3 з 3
Re: Приймач прямого перетворення з фазовим детектором
Додано: Сер лютого 19, 2025 7:52 pm
UR5FFR
Sergii писав: ↑Сер лютого 19, 2025 4:00 pm
Треба щось порішать з бібліотекою до si5351. Пробував вікористовувати іншу бібліотеку так з нею сішка дайє зсув але зовсім не 90 градусів.
Запушив правки на гітхаб. Змінився метод
Код: Виділити все
set_freq_quadrature(uint32_t f01, uint32_t f2, bool inverse_phase)
Добавився параметр
inverse_phase. Якщо потрібна інверсія то передаємо
true. Інакше -
false
Sergii писав: ↑Сер лютого 19, 2025 3:32 pm
Так. Спочатку саме такий трансформатор і ставив. Але від нього дуже сильний мікрофонний ефект.
Дуже дивно. Може треба було його лаком промазати чи клеєм якимось?
Re: Приймач прямого перетворення з фазовим детектором
Додано: Чет лютого 20, 2025 8:08 am
max123
Якщо в змішувачі використати Діод Шотткі BAT54S чи додасть кращих показників?
Re: Приймач прямого перетворення з фазовим детектором
Додано: Чет лютого 20, 2025 9:42 am
UR5FFR
Sergii писав: ↑Сер лютого 19, 2025 1:21 pm
Деякі доповнення.ssb recive.png
Як я бачу то ПВЧ має підсилення десь 26дб при струмі через Q8 приблизно 1-2мА. На мій погляд це сильно погіршить динамічній діапазон.
Зазвичай перед змішувачем у ППП досить мати підсилювач з 10-15дб підсилення та струмом десь 10-15мА.
Ще цікава ідея - поставити в ПВЧ каскад наприклад с ОЗ та дроселем в навантаженні. Таким чином його коефіцієнт підсилення буде залежати від вхідного опору квадратурного змішувача який залежить від частоти та зменшується на частотах які не попадають у смугу пропускання. Такий підсилювач буде працювати як фільтр з центральною частотою яка дорівнює частоті налаштування.
Для зменшення шумів перший каскад можна зробити в режимі мікрострума та підвищити загальне підсилення по НЧ. Від струма спокою першого каскаду буде суттєво залежати його шуми.
https://us5qbr.blogspot.com/
https://us5qbr.blogspot.com/2021/03/blog-post.html
Re: Приймач прямого перетворення з фазовим детектором
Додано: Чет лютого 20, 2025 12:17 pm
Sergii
На рахунок мікрофонного ефекту схоже помиляюсь. Бо такий висновок я зробив на підставі того, що відбувався звортній звязок коли підносиш дінамик до трансформатора. Але скоріш за все той звязок був за рахунок змінного магнітного поля а не звуку.
Re: Приймач прямого перетворення з фазовим детектором
Додано: Чет лютого 20, 2025 12:22 pm
Sergii
Бібліотека для si5351 запустилась. Але фаза таки не пермикається. Можливо я щось наплужав коли переводив з С++ на С.
Re: Приймач прямого перетворення з фазовим детектором
Додано: Чет лютого 20, 2025 1:47 pm
Sergii
UR5FFR писав: ↑Чет лютого 20, 2025 9:42 am
Згоден. спробую підвищіти струм.

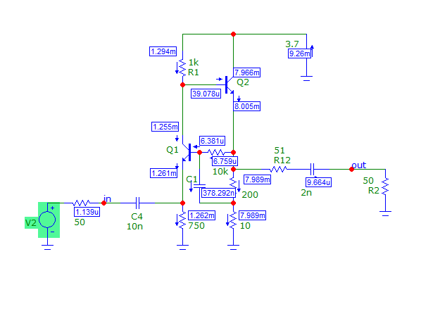
- amp.png (18.35 Кіб) Переглянуто 54178 разів
Re: Приймач прямого перетворення з фазовим детектором
Додано: П'ят лютого 21, 2025 12:59 pm
oldPsyho
Спробував симулятор, LNA 2-200MHz
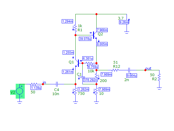
Re: Приймач прямого перетворення з фазовим детектором
Додано: П'ят лютого 21, 2025 5:43 pm
Sergii
В моєму варіанті підсилювача десь така АЧХ
Re: Приймач прямого перетворення з фазовим детектором
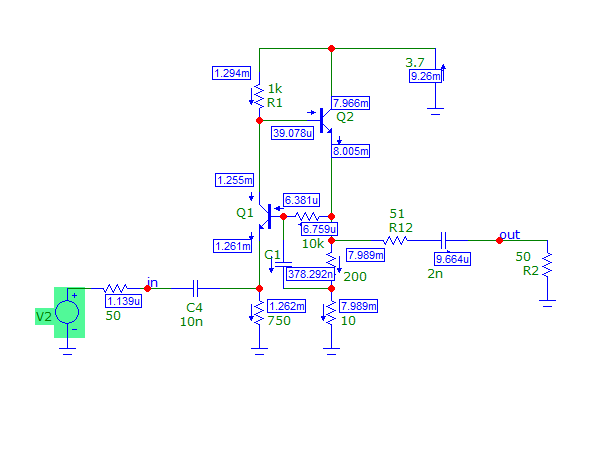
Додано: П'ят лютого 21, 2025 11:43 pm
UR5FFR
oldPsyho писав: ↑П'ят лютого 21, 2025 12:59 pm
Спробував симулятор, LNA 2-200MHz
А навіщо в схемі R1R4?
Re: Приймач прямого перетворення з фазовим детектором
Додано: Суб лютого 22, 2025 12:05 am
oldPsyho
UR5FFR писав: ↑П'ят лютого 21, 2025 11:43 pm
oldPsyho писав: ↑П'ят лютого 21, 2025 12:59 pm
Спробував симулятор, LNA 2-200MHz
А навіщо в схемі R1R4?
хз, моделював по схемі.