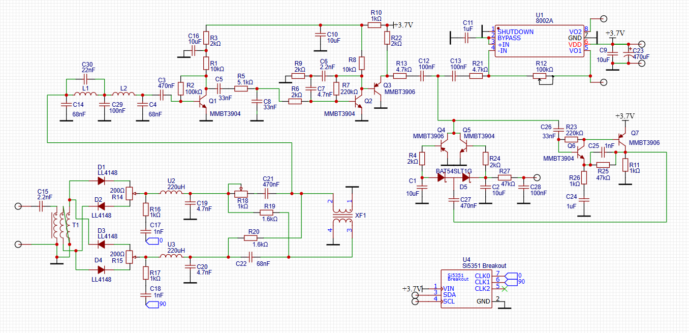
Приймач прямого перетворення з фазовим детектором

Sergii
Повідомлень: 58
З нами з: Вів листопада 29, 2022 10:58 am
Has thanked: 39 times
Been thanked: 30 times

Приймач прямого перетворення з фазовим детектором

Повідомлення Sergii »

То є творча переробка приймача Полякова
ssb receiver.png
 
 
UR5FFR
Повідомлень: 1285
З нами з: Пон вересня 12, 2022 4:04 pm
Has thanked: 104 times
Been thanked: 678 times

Re: Простий транзисторний трансивер

Повідомлення UR5FFR »

Sergii писав: Пон лютого 10, 2025 11:07 pm То є творча переробка приймача Поляков
І як бокову давить? Наскільки комфортно в ефірі?
Sergii
Повідомлень: 58
З нами з: Вів листопада 29, 2022 10:58 am
Has thanked: 39 times
Been thanked: 30 times

Re: Простий транзисторний трансивер

Повідомлення Sergii »

Бокову давить не идеально але достатньо. Налаштовується R18.
В цілому мені сподобалась його робота.
oldPsyho
Повідомлень: 619
З нами з: П'ят жовтня 14, 2022 4:13 pm
Звідки: KO40ig
Позивний: UR5XOU
Has thanked: 174 times
Been thanked: 67 times

Re: Простий транзисторний трансивер

Повідомлення oldPsyho »

Sergii писав: Вів лютого 11, 2025 1:07 am Бокову давить не идеально але достатньо. Налаштовується R18.
В цілому мені сподобалась його робота.

 
Я так поняв, він на одну полосу? Тобто для перемикання полоси, тра L1 підключити до С22 ?
 
Sergii
Повідомлень: 58
З нами з: Вів листопада 29, 2022 10:58 am
Has thanked: 39 times
Been thanked: 30 times

Re: Приймач прямого перетворення з фазовим детектором

Повідомлення Sergii »

oldPsyho писав: Вів лютого 11, 2025 4:19 pm
Sergii писав: Вів лютого 11, 2025 1:07 am Бокову давить не идеально але достатньо. Налаштовується R18.
В цілому мені сподобалась його робота.



 
Я так поняв, він на одну полосу? Тобто для перемикання полоси, тра L1 підключити до С22 ?
 


 
Ні, так премкнути полосу не війде. Теоретично можна перемикати полосу, програмно змінюючи фазу на si5351. Але в бібліотеці шоновного UR5FFR, якою я користувався, такої можливості не знайшов. А копати інші біблітеки було якось вже ліньки.
 
 
UR5FFR
Повідомлень: 1285
З нами з: Пон вересня 12, 2022 4:04 pm
Has thanked: 104 times
Been thanked: 678 times

Re: Приймач прямого перетворення з фазовим детектором

Повідомлення UR5FFR »

Sergii писав: Вів лютого 11, 2025 1:07 am Бокову давить не идеально але достатньо. Налаштовується R18.
В цілому мені сподобалась його робота.


 
Наскільки пам'ятаю то така проста схема повинна давати десь 30-40дб придушення. Було б цікаво послухати записи з ефіру як що є

PS виніс схему в окремий топік
 
UR5FFR
Повідомлень: 1285
З нами з: Пон вересня 12, 2022 4:04 pm
Has thanked: 104 times
Been thanked: 678 times

Re: Приймач прямого перетворення з фазовим детектором

Повідомлення UR5FFR »

Sergii писав: Вів лютого 11, 2025 4:52 pmАле в бібліотеці шоновного UR5FFR, якою я користувався, такої можливості не знайшов. А копати інші біблітеки було якось вже ліньки.
Бо ніхто не просив :) Подивлюся що там можна зробити

 
 
Sergii
Повідомлень: 58
З нами з: Вів листопада 29, 2022 10:58 am
Has thanked: 39 times
Been thanked: 30 times

Re: Приймач прямого перетворення з фазовим детектором

Повідомлення Sergii »

UR5FFR писав: Вів лютого 11, 2025 4:57 pm
Ефір: 
11 февр., 23.09.rar
(2.53 МіБ) Завантажено 732 разів
 
 
 
petro
Повідомлень: 21
З нами з: Нед червня 04, 2023 7:25 pm
Позивний: ur4lq
Been thanked: 2 times

Re: Приймач прямого перетворення з фазовим детектором

Повідомлення petro »

Тема не роскрита... SSB уже подавлена несуча та подавлена бокова полоса . Слухати треба АМ або DSB
petro
Повідомлень: 21
З нами з: Нед червня 04, 2023 7:25 pm
Позивний: ur4lq
Been thanked: 2 times

Re: Приймач прямого перетворення з фазовим детектором

Повідомлення petro »

У 70х роках працював на 10 ta 40 з АМ  тоді пробував передавач на лампах з балансним модулятором 4діода кд503 другу бокову нічим не придавлював моло хто помічав різницю ssb-dsb
 
Відповісти