Сторінка 2 з 5
Re: Високовольтний блок живлення SG3525+IR2110
Додано: Нед березня 02, 2025 10:45 am
oldPsyho
sirop писав: ↑Нед березня 02, 2025 9:39 am
та да , сам.
А в чому косяки ? Я ж тому і викладую на форум, кілька голів краще ніж одна.
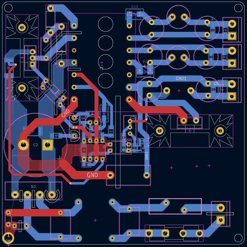
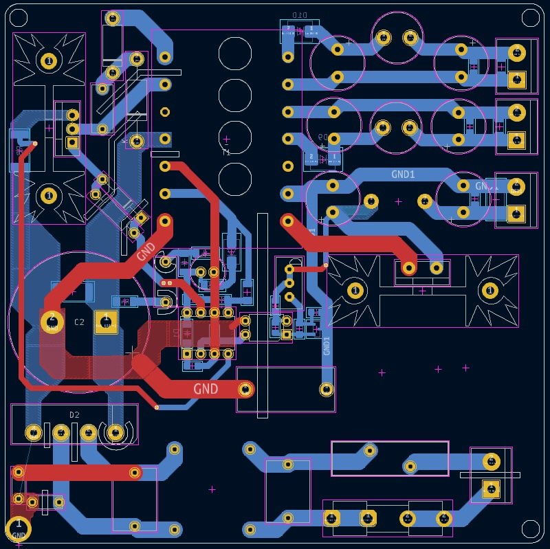
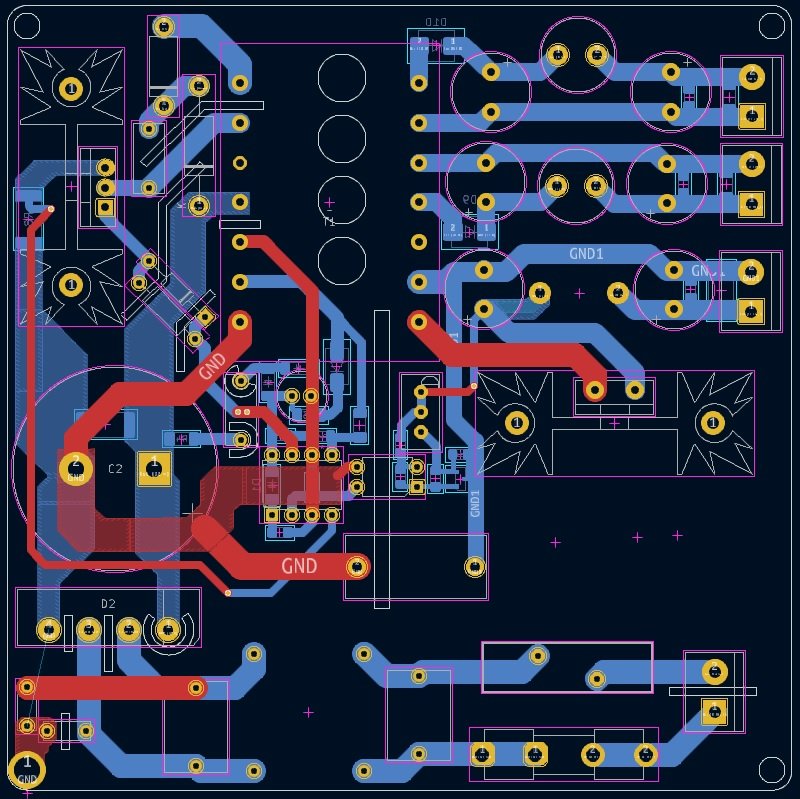
1. Силову та вторинну частини розносять подалі одна від одної, а у вас вхід та вихід впритик один до одного.
2. Під силовим трансом не розміщають ніяких вузлів, інколи навіть роблять проріз текстоліту, щоб не було пробою.
3. Вивід ВВ напруги у вас дуже близько до землі, так не роблять.
4. Між виводами оптрона доріжок як правило не пропускають (собливо якщо це стабілізація ВВ).
5. Снаббер впритик до випрямляча 200в? Так не роблять.
6. Y-конденсатор теж впритик до вхідного кола та стабілізатора. Ще й доріжки тоненькі. В промислових блоках між виводами такого конденсатора роблять проріз текстоліту. А ще він добряче гріється. Вангую, що одного Y буде мало. Пробой буде - ремонтувати вже нічого.
Це на перший погляд...
Re: Високовольтний блок живлення SG3525+IR2110
Додано: Нед березня 02, 2025 11:01 am
oldPsyho
Ось наприклад плата звичайнісінького ATX блока живлення
Re: Високовольтний блок живлення SG3525+IR2110
Додано: Нед березня 02, 2025 12:03 pm
sirop
oldPsyho писав: ↑Нед березня 02, 2025 11:01 am
Ось наприклад плата звичайнісінького ATX блока живлення
так він же зроблений на шматку картону. Для матеріалу ФР4 при заводському виготовленні пробой на 1мм становить 1200в. Деякий досвід в мене єсть на 300в, пробоїв не було.
я згоден з вашими зауваженнями. Не було надії що получиться з першого разу, навіть якщо з 5го то буде добре.
Та і одному важкувато, навіть порадитись нема з ким, грамотні люди єсть, але не в цій техніці, у мене в самого досвід не достатній. Але дуже хотілось попробувать і помацать, зробить висновки, потрібно рухатись в цьому напрямку. Плата ця працює як макет.
Стосовно більших потужностей і напруг. Для 1600в і 1А треба магнітопровод ЕТД59 і зменшити честоту ШИМ до 30-40кгц. Єсть два варіанти виходного блоку, це або 4 мостових по 400в , або помножувач напруги на 4.
Другий варіант простіше - одна вторинна обмотка трансформатора.
Зараз щось думаю про зворотній зв'язок.
Як завжди радий вашій участі.
Re: Високовольтний блок живлення SG3525+IR2110
Додано: Нед березня 02, 2025 12:30 pm
UR5FFR
А от цікаво - транси може де є якісь готові щоб не мотати? Ось наприклад є БЖ від компів - може звідти можна узяти?
Re: Високовольтний блок живлення SG3525+IR2110
Додано: Нед березня 02, 2025 12:47 pm
Freddy
Плата косячна , дуже . Конденсатор+310 розведено не правильно . Кола зворотнього зв'язку під трансформатором це дуже не правильно ! Кола 220 дуже близько розташовані від виходу . Під термістором я б напиляв щілин або розніс дорожки . І треба розділяти мінус силовий і сигнальний і зєднувати це в одному місці .
Re: Високовольтний блок живлення SG3525+IR2110
Додано: Нед березня 02, 2025 12:54 pm
Freddy

- Ось що я мав на увазі під рознесенням мінусів
Re: Високовольтний блок живлення SG3525+IR2110
Додано: Нед березня 02, 2025 12:54 pm
oldPsyho
UR5FFR писав: ↑Нед березня 02, 2025 12:30 pm
А от цікаво - транси може де є якісь готові щоб не мотати? Ось наприклад є БЖ від компів - може звідти можна узяти?
Можна, але вторичку доведеться мотати під свої напруги.
P.S. Зачасту там напівміст, тож ферит без зазору.
Re: Високовольтний блок живлення SG3525+IR2110
Додано: Нед березня 02, 2025 12:55 pm
oldPsyho
Freddy писав: ↑Нед березня 02, 2025 12:54 pm
17409126219418298986853583377035.jpg
Судячи по шматку схеми, там ізольований перетворювач. Землі потрібно з'єднати через Y-конденсатор.
Re: Високовольтний блок живлення SG3525+IR2110
Додано: Нед березня 02, 2025 1:22 pm
Freddy
Для флайбека такий конденсатор треба ставити бо шимка дуріє . Для двотактів я не бачив щоб їх ставили . Я не конденсатор мав на увазі . А те що маршрути протікання силового струму і струму су повинні бути розділені .
Re: Високовольтний блок живлення SG3525+IR2110
Додано: Нед березня 02, 2025 1:31 pm
Freddy

- моя плата ,для прикладу
- nkknk.jpg (145.39 Кіб) Переглянуто 39194 разів
Моя плата до прикладу , так це не двотакт а флайбек но зверніть увагу на те як розведено мінус 310