Сторінка 1 з 7
ППЧ для АРУ
Додано: Суб квітня 29, 2023 10:29 am
UR5VCP
Вітаю!
Роблю АРУ для Raisin DX2.0 (
опис) з використання атмеги в якості формувача напруги АРУ, зараз на даний момент все більш-менш працює, але сигнал на атмегу подається все той же, НЧ з дуже маленькою ємністю на фільтрі, і таким чином позбутися "вильоту" гучності при ввімкнені місцевих станцій не можливо. (подавати НЧ прямо на атмегу - не варіант, не встигає вона нормально "випрямляти"), це ж не просто атмега а ще й синтезатор, та й АЦП там... скажем так собі...
Хотів би запустити на детектування сигнал ПЧ, тобто взяти 8 МГЦ (в мене така частота) і відповідно знизивши ще ємність фільтра після детектора подати на обробку. Але не купив (довго чекати) логарифмічного детектора типу AD8307, може варто використати який ОП, навіть самі дешеві зараз мають граничні частоти близько 10МГц, чи варто зробити на польовичках, та ще й резонансний контур на частоту ПЧ посадити?
Re: ППЧ для АРУ
Додано: Суб квітня 29, 2023 10:49 am
UR5FFR
На мій погляд логарифмічний детектор в АРУ - це зайве. Тем більш такого чутливого як 8307 - будуть завади від гетеродинів.
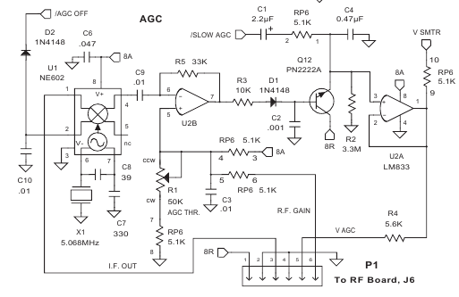
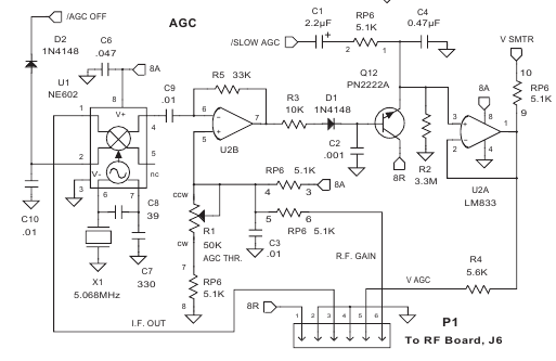
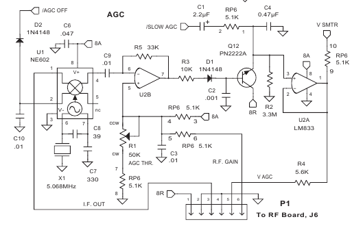
Досить звичайного детектора. Але йому потрібно буде підсилення. Як варіант зробити так як у Elecraft K2 - після першого КФ стоїть окремий змішувач який перетворює сигнал у ультразвукову ПЧ 200кГц. Далі ППЧ на ОУ, бо частота досить низька і резонансні підсилюювачі там не потрібні, далі детектор АРП. Повна схема єлектрафту легко гуглиться. Ось її фрагмент з АРП

- k2 agc.png (46.28 Кіб) Переглянуто 34863 разів
Re: ППЧ для АРУ
Додано: Суб квітня 29, 2023 11:04 am
UR5VCP
Це гарний варіант, але... 8 МГц... в принципі не так важливо, 200 чи 700 КГц, чи не так? Якщо посадити 612 з кварцом на 7 з копійками МГц, десь у мене було парочку, хотів двухтоновий генератор зробити, то отримаємо близько 1Мгц, норм буде? Бо я резонатора на 7,800 ну ніяк не нарисую, а брати третій виход з синтеза... та ну... більше шкоди будею
Ну а потім ту саму NE5532:
Equivalent Input Noise Voltage: The NE5532, NE5532A, SA5532, and SA5532A devices are high-performance operational amplifiers 5 nV/√Hz
Typ at 1 kHz combining excellent DC and AC characteristics. They
• Unity-Gain Bandwidth: 10 MHz Typ feature very low noise, high output-drive capability,
• Common-Mode Rejection Ratio: 100 dB Typ high unity-gain and maximum-output-swing bandwidths, low distortion, high slew rate, input-
• High DC Voltage Gain: 100 V/mV Typ protection diodes, and output short-circuit protection.
• Peak-to-Peak Output Voltage Swing 26 V Typ These operational amplifiers are compensated With VCC± = ±15 V and RL = 600 Ω internally for unity-gain operation. These devices
• High Slew Rate: 9 V/μs Typ
Воно?
Re: ППЧ для АРУ
Додано: Суб квітня 29, 2023 11:07 am
UR5FFR
LC-контур постав там на 7.8МГц або 8.2МГц та й усе - стабільність частоти там зовсім неважлива. NE5532 теж підійде бо SA612 дає десь біля 20дб підсилення. Я б частоту цієї ПЧ зробив ще нижче - десь 100кГц. Треба гратися
Re: ППЧ для АРУ
Додано: Суб квітня 29, 2023 11:09 am
UR5VCP
Супер, це вже на щось більш цікаве схоже ))
Добре, спробую!
Re: ППЧ для АРУ
Додано: Суб квітня 29, 2023 12:17 pm
UR5VCP
Оскільки мені Елекрафтовські принципи АРУ не потрібні, то я після 612 подаю сигнал на першу половинку 5532, роблю + на подільник напруги, а - на 612 та ООС, потім ставлю детектор і використаю другу половинку як буфер з Ку=1, аби атмега не вносила спотворень в роботу самого детектора. Давати зміщення на діоди або ставити там германій не потрібно, я так розумію що підсилення буде більше, ніж достатньо. Та й в першій половинці поставлю резистора для настройки Ку.
Контур для 612 ніколи не робив, ну я так поняв:
6 - вхід
7 - вихід
Відповідно між ними десь 300 пФ
і також з 7 виводу через роздільний 0,01 мк паралельний контур на 8 +-100 підганяти.
Схему не малюю, думаю на словах зрозуміло, та і не до малювання зараз, я цю відповідь хвилин 30 пишу ))))
До речі, детектор... може
активний використати?
Re: ППЧ для АРУ
Додано: Суб квітня 29, 2023 12:30 pm
UR5FFR
В атачі апноут на SA612. Детектор можливой й активний - головне щоб швидкості ОУ було достатньо
Re: ППЧ для АРУ
Додано: Суб квітня 29, 2023 12:55 pm
UR5VCP
По 612 все понятно, ну так я приблизно й думав, тут суть в тому, щоб компактно і поменьше деталей, власне тому й запитав. Зараз буду контур ПЧ від якого приймача УКВ шукати, там вони мікроскопічні, і по частоті можна перегнати на 8 замість 10.
Детектор спробуємо активний, цікаво ж ))))) Ну а 5523 сподіваюсь вистачить )
Так... по ходу "вєчєр пєрєстаєт бить томним"
На виході атмеги я використовую просто RC ланцюжок, і подаю на схему АРУ трансивера, на польовички, параметри підбирав просто - ставимо 50% скважності, і робимо так, аби не було помітно імпульсів ШИМ. Але то ж не по феншую,
може варто спробувати
схему на ТЛ431? Чи то вже буде занадто?
Re: ППЧ для АРУ
Додано: Суб квітня 29, 2023 1:02 pm
UR5FFR
Там активний фільтр зроблений. Як воно себе поведе у АРП я не знаю. До того ж двополярне живлення. Треба пробувати, але схема цікава, дякую
Re: ППЧ для АРУ
Додано: Суб квітня 29, 2023 1:07 pm
UR5VCP
Ну, пластикову макетку ніхто не відміняв

Я ж прихильник 431 мікросхеми, тому і звернув увагу на цю схемку. Будь ласка
До речі... зараз спитаю у шпротеуса всесимулюючого, шо він мені покаже в плані швидкості зміни напруги на виході у звичайної цепочки, та у такого каскада...