Сторінка 1 з 5
					
				Блок живлення з електронного трансформатору
				Додано: Суб січня 07, 2023 4:46 pm
				 UR5FFR
				Читав що можна зробити блок живлення з електронного трансформатору та ось дійшли руки. Узяв за 100грн на олх такий трансформатор
			
		
				
			
 
						- 5-346-28.jpg (73.17 Кіб) Переглянуто 47261 раз
 
		
		
		
			 Знайшов схему
			
		
				
			
 
						- 27.jpg (76.42 Кіб) Переглянуто 47261 раз
 
		
		
		
			 Щоб він працював у якості блока живлення треба мінімальна доробка - зміна кола збудження с токового на напругове, бо інакше він не запускається без навантаження.
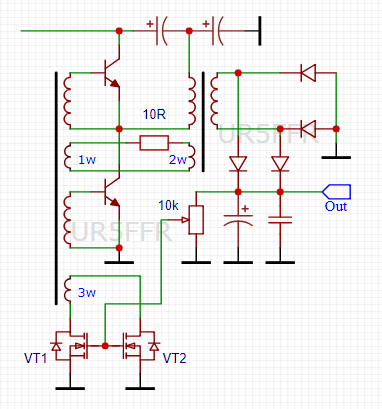
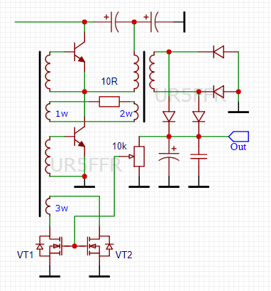
Для стабілізації вихідної напруги треба додати ще декілька деталей. Схема доопрацювання
			
		
				
			
 
						- etransformer_stab_ur5ffr.png (30.41 Кіб) Переглянуто 47261 раз
 
		
		
		
			 Паралельно C4C5 встановлено електролітичні конденсатори по 120uF/400V.
VT1VT2 відповідають за стабілізацію вихідної напруги. Тут можна встановлювати будь які потужні MOSFET, наприклад з серії IRF. Якщо цей ланцюг не ставити то при вторинній обмотці в 8 витків напруга без навантаження становить 21.8в. Під навантаженням вона зменшується таким чином:
1.3А (26Вт)- 20в
2,47А (47Вт) - 19в
5.8А (101Вт) - 17.4в
Тобто маємо досить суттєву залежність напруги від току навантаження.
При встановленні кола стабілізації на VT1VT2 вихідна напруга майже незмінна.
 
Література:
1. Як стабілізувати "електронний трансформатор", А.Е. Шуфотинский, Радіоаматор №1, 2010
 
 
 
			 
			
					
				Re: Блок живлення з електронного трансформатору
				Додано: Суб січня 07, 2023 7:19 pm
				 master_yogurt
				Доброго дня! Можу поміняти 5 схожих електронних трансформаторів (б/в) на друковану плату приймача RX2121AM (якщо вони у вас є), або можу подарувати просто так, ящо вам потрібно?
 
 
			 
			
					
				Re: Блок живлення з електронного трансформатору
				Додано: Суб січня 07, 2023 8:00 pm
				 UR5FFR
				master_yogurt писав: ↑Суб січня 07, 2023 7:19 pm
Доброго дня! Можу поміняти 5 схожих електронних трансформаторів (б/в) на друковану плату приймача RX2121AM (якщо вони у вас є), або можу подарувати просто так, ящо вам потрібно?
 
 
Плат нема - була партія але усе розібрали ще до війни.
За пропозицію дякую, декілька в мене вже є для експериментів, а більш мабуть не потрібно. Може когось зацікавить - то їм віддасте 
  
			 
			
					
				Re: Блок живлення з електронного трансформатору
				Додано: Суб січня 07, 2023 8:35 pm
				 master_yogurt
				Добре)
 
			 
			
					
				Re: Блок живлення з електронного трансформатору
				Додано: Суб січня 07, 2023 9:30 pm
				 oldPsyho
				Давай мені))
Може вийде зробити ВВ блок живлення
 
			 
			
					
				Re: Блок живлення з електронного трансформатору
				Додано: Суб січня 07, 2023 10:43 pm
				 UR5FFR
				oldPsyho писав: ↑Суб січня 07, 2023 9:30 pmМоже вийде зробити ВВ блок живлення
 
 
Саме у цю сторону і міркую 

 Там виходить приблизно 2.7в/1виток. Вихідний трансформатор на кільці тому мотати досить зручно. Приблизно 65 витків дозволять отримати на виході 300в стабілізованих якщо зробити подвоєння напруги. Діоди треба шоттки досить високовольтні. Ось знайшов такі 
SF28
На вхід треба поставити фільтр перешкод по типовій схемі та NTC термістор на 5-10ом. Якщо нема NTC то можна опір десь на 2-5ом щоб якось зменшити пусковий струм
 
 
 
			 
			
					
				Re: Блок живлення з електронного трансформатору
				Додано: Нед січня 08, 2023 2:10 pm
				 oldPsyho
				UR5FFR писав: ↑Суб січня 07, 2023 10:43 pm
oldPsyho писав: ↑Суб січня 07, 2023 9:30 pmМоже вийде зробити ВВ блок живлення
 
 
Саме у цю сторону і міркую 

 Там виходить приблизно 2.7в/1виток. Вихідний трансформатор на кільці тому мотати досить зручно. Приблизно 65 витків дозволять отримати на виході 300в стабілізованих якщо зробити подвоєння напруги. Діоди треба шоттки досить високовольтні. Ось знайшов такі 
SF28
На вхід треба поставити фільтр перешкод по типовій схемі та NTC термістор на 5-10ом. Якщо нема NTC то можна опір десь на 2-5ом щоб якось зменшити пусковий струм
 
 
 
 
У таких бп є проблема... із зростанням навантаження сильно зростають пульсації. На cqham навіть стаття була, про переробку блоків.
 
			 
			
					
				Re: Блок живлення з електронного трансформатору
				Додано: Пон січня 09, 2023 12:42 pm
				 Sergii
				Може краще sg3525 застосувати?
			 
			
					
				Re: Блок живлення з електронного трансформатору
				Додано: Пон січня 09, 2023 5:45 pm
				 UR5FFR
				Sergii писав: ↑Пон січня 09, 2023 12:42 pmМоже краще sg3525 застосувати?
 
 
А не сильно це ускладнить схему? Чи є у вас перевірені рішення?
 
			 
			
					
				Re: Блок живлення з електронного трансформатору
				Додано: Пон січня 09, 2023 6:01 pm
				 Sergii
				Так, занадто ускладнює. Згоден.