Універсальний вимірювач )) ПРОТОТИП
-
UR5VCP
- Повідомлень: 447
- З нами з: Пон вересня 12, 2022 6:14 pm
- Звідки: KN48wi
- Позивний: UR5VCP
- Has thanked: 83 times
- Been thanked: 9 times
- Контактна інформація:
Універсальний вимірювач )) ПРОТОТИП
Деякий час дуже цікавився пінцетом для вимірювання RCL, так, аби і зручно, і дешево... АГА, 200 негривень...
Знайшов конструкцію https://ra4nal.ontvtime.ru/lc_arduino.shtml (дивимося через впн), почитав.
Ну, ніби все просто.
Перечитав https://community.alexgyver.ru/threads/ ... l-lc.6314/ (дивимося через впн)...
Переписав код під маленький дисплей 128х32, зібрав. СПАЛИВ, випадково торкнувся землею ослика до регулятора напруги (на фото потом видно буде) ну і все. Похоронив 175 гривен (ардуіно).
Ну ок, попало під руки стм32, валялося в шафі, і трошки часу, не так, щоб вільного, але можна вділити... Отже... На цій схемі нас цікавить ТІЛЬКИ обведене маркером:
вихід генератора
вхід вимірювання
5в живлення
та масса.
Вхід L/C в моїй конструкції буде комутатором, тобто не буде мікрика )
По принципу роботи можна почитати в посиланнях, я дав вище, ну а детально, крім вимірювання LC зараз робить вольтметер, код підтримує вимірювання опору, частоти (до 30 МГц), робить генератор (дописати код), та індикатор наявності імпульсного сигналу. Тут розповім детально, справа в тому, що часто доводиться ремонтувати всяку бяку, на кшалт оптичних трансиверів, Т2приставок, та іншого гемора )) Власне в мене, перший варіант перевірки - це наявність сигналів на шинах флешки, а їх ловити осликом ой як весело )))
Тому добавив функцію індикатора імпульсів, тобто це не ослик, але покаже чи було що на вході, ще допишу цифровий вхіл по синхро, є задумка, пока не вирішив як. (вирішив. не написав).
На даний момент нема комутаторів, нема обв"язки, все в процесі.
Так, пару фоток ))
Зразу скажу, ЦЕ ПРОТОТИП, там помітно, що стм32 ну аж ніяк не влазить, там ардуїно було... Заведеться - будем робити плату під корпус в вигляді пеналу, з пінцетними щупами )
Код не викладаю, тому що щодня міняю, дописую, але за потреби - без питань.
Стосовно схеми - аналогову частину дав, остальне... дисплей та енкодер ))) Ну тут само собою понятно. Плата заряду батарейки також (батарейка від е-сигарети, на 290 мА*Ч).
Так. Пока ніби то все )
Знайшов конструкцію https://ra4nal.ontvtime.ru/lc_arduino.shtml (дивимося через впн), почитав.
Ну, ніби все просто.
Перечитав https://community.alexgyver.ru/threads/ ... l-lc.6314/ (дивимося через впн)...
Переписав код під маленький дисплей 128х32, зібрав. СПАЛИВ, випадково торкнувся землею ослика до регулятора напруги (на фото потом видно буде) ну і все. Похоронив 175 гривен (ардуіно).
Ну ок, попало під руки стм32, валялося в шафі, і трошки часу, не так, щоб вільного, але можна вділити... Отже... На цій схемі нас цікавить ТІЛЬКИ обведене маркером:
вихід генератора
вхід вимірювання
5в живлення
та масса.
Вхід L/C в моїй конструкції буде комутатором, тобто не буде мікрика )
По принципу роботи можна почитати в посиланнях, я дав вище, ну а детально, крім вимірювання LC зараз робить вольтметер, код підтримує вимірювання опору, частоти (до 30 МГц), робить генератор (дописати код), та індикатор наявності імпульсного сигналу. Тут розповім детально, справа в тому, що часто доводиться ремонтувати всяку бяку, на кшалт оптичних трансиверів, Т2приставок, та іншого гемора )) Власне в мене, перший варіант перевірки - це наявність сигналів на шинах флешки, а їх ловити осликом ой як весело )))
Тому добавив функцію індикатора імпульсів, тобто це не ослик, але покаже чи було що на вході, ще допишу цифровий вхіл по синхро, є задумка, пока не вирішив як. (вирішив. не написав).
На даний момент нема комутаторів, нема обв"язки, все в процесі.
Так, пару фоток ))
Зразу скажу, ЦЕ ПРОТОТИП, там помітно, що стм32 ну аж ніяк не влазить, там ардуїно було... Заведеться - будем робити плату під корпус в вигляді пеналу, з пінцетними щупами )
Код не викладаю, тому що щодня міняю, дописую, але за потреби - без питань.
Стосовно схеми - аналогову частину дав, остальне... дисплей та енкодер ))) Ну тут само собою понятно. Плата заряду батарейки також (батарейка від е-сигарети, на 290 мА*Ч).
Так. Пока ніби то все )
-
UR5FFR
- Повідомлень: 1449
- З нами з: Пон вересня 12, 2022 4:04 pm
- Has thanked: 132 times
- Been thanked: 845 times
Re: Універсальний вимірювач )) ПРОТОТИП
Гмм... В мене є питання по самому принципу вимірювання. Залежність напруги на вході ADC від ємності лінійна чи ні? Питаю тому що ємність заряджається не від джерела струму, а через опір R1. Тому напруга на ємності не буде лінійно залежати від часу заряду.
Інше питання стосовно діодів. Вони не дадуть остаточно зарядитися/розрядитися ємності, тому можуть вносити похибку як на мій погляд.
Це поки що припущення - мабуть надо загнати це у симулятор та перевірити.
Інше питання стосовно діодів. Вони не дадуть остаточно зарядитися/розрядитися ємності, тому можуть вносити похибку як на мій погляд.
Це поки що припущення - мабуть надо загнати це у симулятор та перевірити.
-
UR5VCP
- Повідомлень: 447
- З нами з: Пон вересня 12, 2022 6:14 pm
- Звідки: KN48wi
- Позивний: UR5VCP
- Has thanked: 83 times
- Been thanked: 9 times
- Контактна інформація:
Re: Універсальний вимірювач )) ПРОТОТИП
Читай опис, я не копіпи*див його сюди... АЛЕ _ ЛІНІЙНА в певних межах. Прокатай на симулятор, буде цікаво 
-
UR5VCP
- Повідомлень: 447
- З нами з: Пон вересня 12, 2022 6:14 pm
- Звідки: KN48wi
- Позивний: UR5VCP
- Has thanked: 83 times
- Been thanked: 9 times
- Контактна інформація:
Re: Універсальний вимірювач )) ПРОТОТИП
а нам не пофіг? Чи будеш заряджати через опір, чи напряму, а джерело має свій опір ) Важливо враховувати момент ПОЧАТКУ та ЗАКІНЧЕННЯ заряду, але тут напруга на ОУ залежить від імпедансу ємності на певній частоті.
Для стм32 з градом 4096 треба перерахувати каскад ОУ, тому що арду має град 1024, як я говорив, на даний момент я просто беру адц/4 )) Це ж збочення, але вже працює )
Буду вдячний, якщо прокатаєш на симуляторі, та підкажеш корекцію підсилення.
По тексту автора: "на частоті 1МГц міряємо від 0 до 89 (чи 98) пФ". Там нема множників і т іншого. Тобто абсолютно лінійна шкала. От від цего і треба стартувати ) . Тобто адц показав 300 = 30 пік, показав 890 = 89 пік. А все що вище то від лукавого, а паразитка та розбаланс ОУ то зливається в ноль калібровкою...
Ну якось так )))
-
UR5FFR
- Повідомлень: 1449
- З нами з: Пон вересня 12, 2022 4:04 pm
- Has thanked: 132 times
- Been thanked: 845 times
Re: Універсальний вимірювач )) ПРОТОТИП
Так, усе буде працювати лінійно. Ось тут вимірювач на такому ж принципі, але аналоговий та простіший. Принцип дії зрозуміло з спрощеної схеми
Діоди треба брати з малим падінням. Або германій, або шотткі. У твоїй схемі стоять шотки BAT85.
Можна обійтись без діодів. Тим більш зо ти хочеш використовувати комутатор для переключення L/C. Ідея схеми така Я вважаю що комутатор дасть більший динамічний діапазон при вимірюванні.
Можна обійтись без діодів. Тим більш зо ти хочеш використовувати комутатор для переключення L/C. Ідея схеми така Я вважаю що комутатор дасть більший динамічний діапазон при вимірюванні.
-
UR5FFR
- Повідомлень: 1449
- З нами з: Пон вересня 12, 2022 4:04 pm
- Has thanked: 132 times
- Been thanked: 845 times
Re: Універсальний вимірювач )) ПРОТОТИП
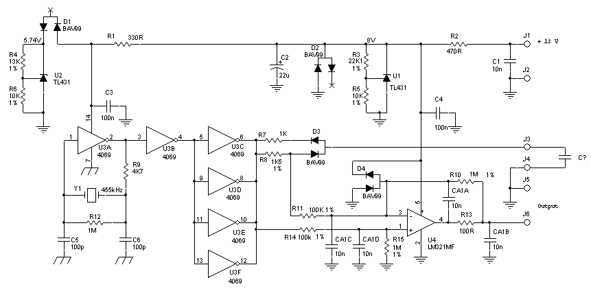
Ще одна цікава схема вимірювача ємності з журналу EDN Precision capacitance meter
Є переклад. Метод вимірюванню дуже схожий. Пишуть про accuracy of better than 1pF при частоті вимірювання 455kHz
-
UR5FFR
- Повідомлень: 1449
- З нами з: Пон вересня 12, 2022 4:04 pm
- Has thanked: 132 times
- Been thanked: 845 times
Re: Універсальний вимірювач )) ПРОТОТИП
Якщо її підключити замість ємності у цій схемі то на виході зміниться полярність напруги. Тобто потрібен ще один комутаторА з індуктивністю як?
-
UR5VCP
- Повідомлень: 447
- З нами з: Пон вересня 12, 2022 6:14 pm
- Звідки: KN48wi
- Позивний: UR5VCP
- Has thanked: 83 times
- Been thanked: 9 times
- Контактна інформація:
Re: Універсальний вимірювач )) ПРОТОТИП
Да, я так поже подумав, ну то так і буде, зараз вінегретики зі світлом чудять, стабілізується - займусь збіркою... Буду на ключиках тих що в "ізюминках" робити, в мене трошки їх залишилося...
Відносно полярності, в нас 4096 градації, вистачало і 1024, а чому не збалансувати ОУ, та не міряти С позтивом а Л негативом, буде по 2048, за очі вистачить )))
Як думаєш? чи допаяти ключ? В принципі ні то ні то не проблема, виводів хватає, код не ускладниться точно
Завтра замовлю шоб фрезернули кілька платок, переходних, бо на перфорованій макетці розпаювати ключики - ще та радість....
Відносно полярності, в нас 4096 градації, вистачало і 1024, а чому не збалансувати ОУ, та не міряти С позтивом а Л негативом, буде по 2048, за очі вистачить )))
Як думаєш? чи допаяти ключ? В принципі ні то ні то не проблема, виводів хватає, код не ускладниться точно
Завтра замовлю шоб фрезернули кілька платок, переходних, бо на перфорованій макетці розпаювати ключики - ще та радість....