Сторінка 1 з 3
Визначення вихідного опору ділянки тракта
Додано: Сер березня 04, 2026 10:31 pm
serge_m
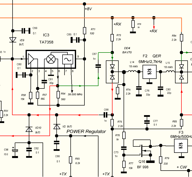
Колеги, допоможіть розібратись як порахувати вихідний опір ділянки тракта з яким треба узгодити вхід кварцового фільтра.

- Узгодження.png (81.86 Кіб) Переглянуто 16380 разів
Сенс наступний: якщо поставити кварцовий фільтр F2 з іншим вхідним опором то треба перерахувати коло узгодження L14-C76. Це не складно, але треба знати вихідний опір ділянки тракта в точці підключення фільтра. Там у нас вихід змішувача (інтегрованого в TA7358) навантажений на 560 Ом (R64). Можна було б сказати що це і є той вихідний опір з яким треба узгодити вхід фільтра, але ж є ще R73, R74, R76, R77 - як вони впливають? Якщо взагалі впливають. Як такі речі взагалі рахують? Що треба враховувати, чим можна знехтувати?
Re: Визначення вихідного опору ділянки тракта
Додано: Сер березня 04, 2026 11:33 pm
Андрій_UR3ILF
Опір буде не вище опору з'єднаних по ВЧ резисторів у ланцюзі.
Це резистори R64+R73+R74 а R76 з R77 рахуйте як 11к.
ТА7358 теж має вихідний опір, але вiн достатьно високий та можна тут не враховувати. Як варіант зменшити результат на 50-100 ом від паралельних резисторів.
Доречi спротив на передачу буде меньше так як вхiдне каскаду з ОБ тут 60-80 ом. А по прийому 560.
Re: Визначення вихідного опору ділянки тракта
Додано: Чет березня 05, 2026 10:14 am
serge_m
Тобто по прийманню виходить наступне:
560 Ом || 2.2 кОм || 2.2 кОм || (1кОм + 10 кОм) ~= 359 Ом і округллюємо вниз до 350 Ом бо знехтували вихідним опором змішувача.
Так?
Глянув даташит на TA7358, імпеданс по 6-ому виводу мікросхеми 100 кОм на частоті 10,7 МГц. Припустимо що на 6 МГц теж 100 кОм, бо не залишається нічого крім припущень ) так от 100 кОм зменшує загальний опір трохи більше ніж на 1 Ом. тобто округлення до 350 то аж з запасом. А якщо врахувати 100 кОм то загальний виходить 357 Ом.
Re: Визначення вихідного опору ділянки тракта
Додано: Чет березня 05, 2026 10:29 am
serge_m
По передачі виходить так:
57 Ом (імпеданс першого вивода TA7358 на частоті 87 МГц, що буде на частоті 6 МГц невідомо, припустимо що буде ті самі 57 Ом)
57 Ом || 2к2 || 2к2 = 54 Ом.
Так?
Ні, не так. Забув 11 кОм.
57 Ом || 2к2 || 2к2 || 11к = трохи менше, але все одно 54 Ом
Re: Визначення вихідного опору ділянки тракта
Додано: Чет березня 05, 2026 10:44 am
serge_m
Що в таких випадках роблять? Рахують узгодження і вашим і нашим? Тобто беруть середнє 200 Ом і рахують узгодження? Чи є приорітет по прийому, а передача вже як є...? Чи навпаки. Може є сенс схемотехнічно привести опір по передачі теж до 350 Ом?
Re: Визначення вихідного опору ділянки тракта
Додано: Чет березня 05, 2026 11:37 am
UR5FFR
serge_m писав: ↑Чет березня 05, 2026 10:29 am
По передачі виходить так:
57 Ом (імпеданс першого вивода TA7358 на частоті 87 МГц, що буде на частоті 6 МГц невідомо, припустимо що буде ті самі 57 Ом)
57 Ом || 2к2 || 2к2 = 54 Ом.
Так?
Ні, не так. Забув 11 кОм.
57 Ом || 2к2 || 2к2 || 11к = трохи менше, але все одно 54 Ом
Якщо подивитися на схему з даташиту
то бачимо що на 1му піні 0,8в на опорі 1к. Тобто струм 0,8мА. Вхідний опір каскаду з загальною базою становить 1/(40*Ik) = 1/(40*0.8) = 31ом. Сюди треба ще добавити об'ємний опір бази - це ще приблизно 20ом. Виходить 50ом

Врахуємо також 1к який в ланцюгу емітера. 50 || 1000 = 47,6ом. Далі треба рахувати у паралель усі резистори по схемі які стоять ззовні TA7358 та підключені через відкриті діоди.
serge_m писав: ↑Чет березня 05, 2026 10:44 am
Що в таких випадках роблять? Рахують узгодження і вашим і нашим? Тобто беруть середнє 200 Ом і рахують узгодження? Чи є приорітет по прийому, а передача вже як є...? Чи навпаки. Може є сенс схемотехнічно привести опір по передачі теж до 350 Ом?
Брати середню - це таке собі дуже компромісне рішення. Там ще регулювання потужністю зроблено через одне місце - подається запираюча напруга на перший каскад - це призводить не тільки до його запирання але й до підвищення вхідного опору. Якщо робити по феншую то треба буферний каскад робити - якійсь повторювач на бф998му наприклад і робити щоб навантаження КФ було однакове інакше АЧХ буде горбата
Re: Визначення вихідного опору ділянки тракта
Додано: Чет березня 05, 2026 12:34 pm
serge_m
UR5FFR писав: ↑Чет березня 05, 2026 11:37 am
повторювач на бф998му наприклад
Доречі, принагідно хочу подякувати за наводку на транзистори BF999. Замовив експериментальну версію плати на якій додав посадочні місця SOT23 паралельно BF998 щоб мати можливість по-людськи перевірити роботу схеми з BF999 замість BF998. Перевірили, працюють так само і навіть краще, бо з BF999 схема менш схильна до самозбудження. Тепер шукаю можливість купити цих транзисторів в достатній кількості, якщо знайду, то буду використовувати і з форумчанами зможу поділитись. Часи такі настали що RF транзисторами треба затарюватись наперед....
Re: Визначення вихідного опору ділянки тракта
Додано: Чет березня 05, 2026 1:49 pm
serge_m
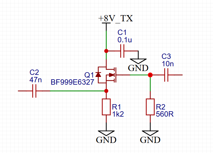
Оскільки власних знань не вистачає, поспілкувався з Gemini на тему повторювача на BF999 з вхідним опором 560 Ом (з урахуванням резисторів діодної комутації буде 350 Ом) і вихідним опором 54 Ома. В результаті деяких уточнень вийшла така схема:

- Повторювач.png (67.27 Кіб) Переглянуто 16062 разів
Ніде мене Gemini не намахав? Він навіть ємність роздільних конденсаторів порахував виходячи з частоти 6 МГц
Цей повторювач гіпотетично врізаємо в схему замість С68. Вірно?
Re: Визначення вихідного опору ділянки тракта
Додано: Чет березня 05, 2026 2:47 pm
Андрій_UR3ILF
Повторювач цеж купа деталей. Там частота промiжна. Можливо обiтися звичайним Г-контуром для трансфорацii спротивiв. Калькулятори його розраховують.
Re: Визначення вихідного опору ділянки тракта
Додано: Чет березня 05, 2026 4:57 pm
UR5FFR
serge_m писав: ↑Чет березня 05, 2026 1:49 pm
Ніде мене Gemini не намахав?
Звісно намахав

Замість R1 поставити дросель 33uH. Інакше струм через цей резистор приведе зо запирання транзистору - на затворі буде мінус відносно витоку. Але треба макетувати щоб воно не загуділо.
Тут краще б працював J310 без дроселя з опором десь 100-150ом
serge_m писав: ↑Чет березня 05, 2026 1:49 pm
Цей повторювач гіпотетично врізаємо в схему замість С68. Вірно?
Вірно. Або поставити ланцюг узгодження - так навіть простіше