TinyPA100, невеликий і дешевий LDMOS підсилювач ~100Вт
-
Vitalii
- Повідомлень: 18
- З нами з: Сер серпня 21, 2024 9:48 pm
- Позивний: UT0UI
- Has thanked: 7 times
- Been thanked: 12 times
TinyPA100, невеликий і дешевий LDMOS підсилювач ~100Вт
Доброго дня, шановне товариство!
Викладаю свій проект невеликого підсилювача потужності з доступних комплектуючих.
При розробці проекту відштовхувався від наявного корпуса MiBox MB-2 розмірами ШхВхГ 150х90х180мм. Проект складається з трьох плат (підсилювач, плата фільтрів, плата комутації/живлення) з можливістю роботи на 2 антени. За необхідності можна додати ATU-100 з аліекспреса, розміри плат розраховані, щоб він теж помістився в "пиріжок". В процесі буду викладати схеми, BOMи, гербера і налаштування всіх плат.
Також в процесі викладаю відео і фото проекту у себе на тг каналі
Викладаю свій проект невеликого підсилювача потужності з доступних комплектуючих.
При розробці проекту відштовхувався від наявного корпуса MiBox MB-2 розмірами ШхВхГ 150х90х180мм. Проект складається з трьох плат (підсилювач, плата фільтрів, плата комутації/живлення) з можливістю роботи на 2 антени. За необхідності можна додати ATU-100 з аліекспреса, розміри плат розраховані, щоб він теж помістився в "пиріжок". В процесі буду викладати схеми, BOMи, гербера і налаштування всіх плат.
Також в процесі викладаю відео і фото проекту у себе на тг каналі
-
Vitalii
- Повідомлень: 18
- З нами з: Сер серпня 21, 2024 9:48 pm
- Позивний: UT0UI
- Has thanked: 7 times
- Been thanked: 12 times
Re: TinyPA100, невеликий і дешевий LDMOS підсилювач
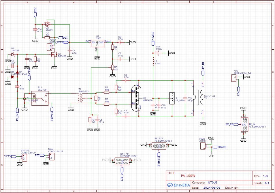
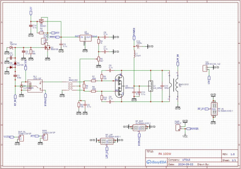
Отже, почнемо з підсилювача.
За основу була взята схема Андрія UR5FFR на базі транзистора MRF9120 з негативним зворотнім зв'язком детально описана ось тут з невеликими відмінностями. В схемі реалізовано RF VOX (постановка на передачу від ВЧ сигналу на вході), але є можливість вручну управляти PTT. Замикання контактів MAN - ручне управління підсилювачем (вивід на задню панель), контакт AUTO - вивід на тумблер на передній панелі, вмикає або вимикає RF VOX. Схемотехнічно розраховано на живлення до 24В, відповідно на плату треба окремо подавати 12В для напруги зміщення транзистора (U2) і живлення реле. 12В в комплекті береться з плати живлення/управління. Єдина відмінність від оригінальної схеми - трансформатор T1 має співвідношення витків не 1:3 як в оригіналі, а 1:2, відповідно вхідний КСХ не перевищує 1.5 на всіх діапазонах. Ємність С13 підбирається дослідним шляхом для більш лінійних характеристик по діапазонам. У мене нормально працює 330пФ 500В практично без завалів на ВЧ. В вч контурах важливо не забувати про вольтаж конденсаторів! В теорії напруга до 100В, але варто ставити ємності 500В. Друге реле байпаса підсилювача знаходиться на платі контролю і живлення на нього подається з роз'єма BYP-RL на відповідний роз'єм.
Плата розрахована на встановлення на радіатор розмірами 150x69x36 з аліекспреса та два вентилятори 30мм звідти ж. Плата двостороння і потребує прокладки між нею та радіатором (я 1мм силіконову ставив) і мідного термоінтерфейсу товщиною 2мм. Наприклад, такого
Схема в EasyEDA і гербери прикладаю
За основу була взята схема Андрія UR5FFR на базі транзистора MRF9120 з негативним зворотнім зв'язком детально описана ось тут з невеликими відмінностями. В схемі реалізовано RF VOX (постановка на передачу від ВЧ сигналу на вході), але є можливість вручну управляти PTT. Замикання контактів MAN - ручне управління підсилювачем (вивід на задню панель), контакт AUTO - вивід на тумблер на передній панелі, вмикає або вимикає RF VOX. Схемотехнічно розраховано на живлення до 24В, відповідно на плату треба окремо подавати 12В для напруги зміщення транзистора (U2) і живлення реле. 12В в комплекті береться з плати живлення/управління. Єдина відмінність від оригінальної схеми - трансформатор T1 має співвідношення витків не 1:3 як в оригіналі, а 1:2, відповідно вхідний КСХ не перевищує 1.5 на всіх діапазонах. Ємність С13 підбирається дослідним шляхом для більш лінійних характеристик по діапазонам. У мене нормально працює 330пФ 500В практично без завалів на ВЧ. В вч контурах важливо не забувати про вольтаж конденсаторів! В теорії напруга до 100В, але варто ставити ємності 500В. Друге реле байпаса підсилювача знаходиться на платі контролю і живлення на нього подається з роз'єма BYP-RL на відповідний роз'єм.
Плата розрахована на встановлення на радіатор розмірами 150x69x36 з аліекспреса та два вентилятори 30мм звідти ж. Плата двостороння і потребує прокладки між нею та радіатором (я 1мм силіконову ставив) і мідного термоінтерфейсу товщиною 2мм. Наприклад, такого
Схема в EasyEDA і гербери прикладаю
-
Vitalii
- Повідомлень: 18
- З нами з: Сер серпня 21, 2024 9:48 pm
- Позивний: UT0UI
- Has thanked: 7 times
- Been thanked: 12 times
Re: TinyPA100, невеликий і дешевий LDMOS підсилювач
Важливий нюанс - на всіх фото "кренка" U2 на платі підсилювача запаяна неправильно! Це стало причиною смерті транзистора
Ось ВОМ для цієї плати
Ось ВОМ для цієї плати
-
Vitalii
- Повідомлень: 18
- З нами з: Сер серпня 21, 2024 9:48 pm
- Позивний: UT0UI
- Has thanked: 7 times
- Been thanked: 12 times
Re: TinyPA100, невеликий і дешевий LDMOS підсилювач
В цілому рекомендую на вхід підсилювача ставити перемикаємий аттенюатор 3/6дБ, щоб контролювати вхідну потужність, бо не кожен підсилювач на виході може дати мілкий крок потужності, ті самі Маламути сильно по потужності плавають в залежності від бенду.
-
Vitalii
- Повідомлень: 18
- З нами з: Сер серпня 21, 2024 9:48 pm
- Позивний: UT0UI
- Has thanked: 7 times
- Been thanked: 12 times
Re: TinyPA100, невеликий і дешевий LDMOS підсилювач
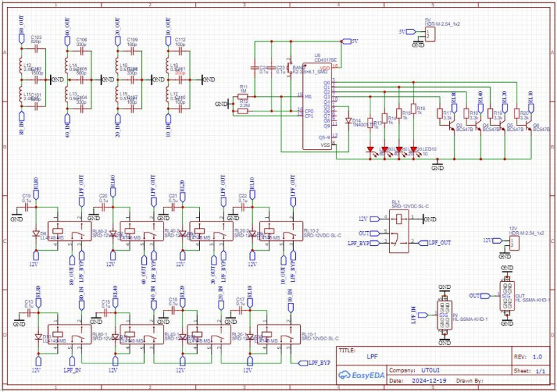
Плата LPF
ЗА основу взято проект WA2EBY, але змінено в меншу сторону кількість фільтрів та перераховано параметри. Фільтр 80м має частоту зрізу по рівню -3дБ 4.5МГц, фільтр 40м - 11.5Мгц, фільтр 20-17м - 19.5МГц, фільтр 15-10 - 31МГц. Значення підігнано під розброс параметрів та оптимальний вхідний КСХ та S21 фільтра.
Параметри намотки індуктивностей проводом 0.7-0.8мм:
L11, L12 - 22 витка на фериті Т-50-2
L13, L14 - 16 витків на фериті Т-50-2
L15, L16 - 11 витків на фериті Т-50-6
L17, L18 - 8 витків на фериті Т-50-6
Фільтри перемикаються тактовою кнопкою BAND циклічно, керує процесом копійчана CD4017
Резистори R13-R16 варто підбирати під конкретні світлодіоди (нагадаю, стандартно опір цей 200-300 Ом). При занадто великому опорі резисторів перемикання буде працювати некоректно.
Плата потребує живлення 12В та 5В, які беруться з плати живлення/комутації.
Ємність С111 фільтра на 15-10м випадає з Е24, у мене набрано сендвічем з 2х100пФ через кращу лінінійність вхідного КСХ фільтра. Ліниві можуть поміняти на 180пФ, це призведе до вИщого КСХ на 15м.
При вимкненому живленні всі реле стоять в байпас. Реле для всього проекту використав 5pin SRD-12VDC-SL недорогі з Алі з запасом по потужності, бо китайцям не варто довіряти
Нагадаю, ємності в фільтрах бажано NP0 500V
ЗА основу взято проект WA2EBY, але змінено в меншу сторону кількість фільтрів та перераховано параметри. Фільтр 80м має частоту зрізу по рівню -3дБ 4.5МГц, фільтр 40м - 11.5Мгц, фільтр 20-17м - 19.5МГц, фільтр 15-10 - 31МГц. Значення підігнано під розброс параметрів та оптимальний вхідний КСХ та S21 фільтра.
Параметри намотки індуктивностей проводом 0.7-0.8мм:
L11, L12 - 22 витка на фериті Т-50-2
L13, L14 - 16 витків на фериті Т-50-2
L15, L16 - 11 витків на фериті Т-50-6
L17, L18 - 8 витків на фериті Т-50-6
Фільтри перемикаються тактовою кнопкою BAND циклічно, керує процесом копійчана CD4017
Плата потребує живлення 12В та 5В, які беруться з плати живлення/комутації.
Ємність С111 фільтра на 15-10м випадає з Е24, у мене набрано сендвічем з 2х100пФ через кращу лінінійність вхідного КСХ фільтра. Ліниві можуть поміняти на 180пФ, це призведе до вИщого КСХ на 15м.
При вимкненому живленні всі реле стоять в байпас. Реле для всього проекту використав 5pin SRD-12VDC-SL недорогі з Алі з запасом по потужності, бо китайцям не варто довіряти
Нагадаю, ємності в фільтрах бажано NP0 500V
-
UR5FFR
- Повідомлень: 1311
- З нами з: Пон вересня 12, 2022 4:04 pm
- Has thanked: 106 times
- Been thanked: 719 times
Re: TinyPA100, невеликий і дешевий LDMOS підсилювач
Так, для СВЧ мосфетів дуже важливо не перекачувати по входу бо вигорають затвори і транзистор можна викинути.
Це такий досить цікавий момент. Як КСХ по входу міряли?
-
Vitalii
- Повідомлень: 18
- З нами з: Сер серпня 21, 2024 9:48 pm
- Позивний: UT0UI
- Has thanked: 7 times
- Been thanked: 12 times
Re: TinyPA100, невеликий і дешевий LDMOS підсилювач
Я не перекачав транзистор, просто через задом наперед впаяний U2 LM7805 напруга зміщення 10В йому пішла
КСХ міряв рігекспертом на вході підсилювача при відкритому транзисторі (натисненій PTT та виставленій напрузі зміщення, ще на попередній платі це робив). При 1:3 вхідного транса резистор R6 треба підбирати, колись з цим грався на китайській платі. В тому вигляді, як є в вашій оригінальній КСХ у всьому діапазоні в межах 1.5-2, з 1:2 вхідного в межах 1.1-1.3
-
UR5FFR
- Повідомлень: 1311
- З нами з: Пон вересня 12, 2022 4:04 pm
- Has thanked: 106 times
- Been thanked: 719 times
Re: TinyPA100, невеликий і дешевий LDMOS підсилювач
Так, приберіть від моніторів дітей та вагітних жінок, та ніколи, НІКОЛИ не робіть те що я зараз напишу
Отже усі СВЧ мосфети мають всередині багато затворів уключених паралельно. Якщо затвор пробили то це значить що один з багатьох пробито а інші ціле (але це не точно). Беремо БП, ставимо обмеження по струму (наприклад 500мА) напругу 12в та короткочасно подаємо минус на виток, плюс на затвор. Далі перевіряємо тестером. Ідея полягає у тому щоб випалити цей затвор але не пошкодити інші. Напругу та струм треба підібрати експериментально. Потужність відновленого буде менша десь на 30 відсотків
Для початку погугліть що таке ефект Міллера і стане зрозуміло на що впливає цей резистор. Там не усе так простоVitalii писав: ↑Вів грудня 16, 2025 9:30 am Тепер хочу помучати MRF9180 в цій схемі, тому у вас на форумі задавав питання щодо резисторів зворотнього негативного зв'язку R9R10 - чи треба змінювати їх номінал (я так розумію, в більшу сторону). Якщо дасте відповідь тут - додам до оригінального опису і варіант з 9180
Я вже не пам'ятаю чому там таке співвідношення але виміряти вхідний опір може давати похибку, бо у підсилювача з зворотнім зв'язком сток-затвір дуже погана розв'язка вхід-вихід. Я роблю інакше - подаю сигнал з ГСС через аттенюатор 10дб напряму та через резистор опором наприклад 100ом. В обох випадках виміряю напругу на виході. Далі через прості формули можна вираховувати модуль вхідного опору. Або кинути гптчату і він порахує.Vitalii писав: ↑Вів грудня 16, 2025 9:30 am КСХ міряв рігекспертом на вході підсилювача при відкритому транзисторі (натисненій PTT та виставленій напрузі зміщення, ще на попередній платі це робив). При 1:3 вхідного транса резистор R6 треба підбирати, колись з цим грався на китайській платі. В тому вигляді, як є в вашій оригінальній КСХ у всьому діапазоні в межах 1.5-2, з 1:2 вхідного в межах 1.1-1.3
-
Vitalii
- Повідомлень: 18
- З нами з: Сер серпня 21, 2024 9:48 pm
- Позивний: UT0UI
- Has thanked: 7 times
- Been thanked: 12 times
Re: TinyPA100, невеликий і дешевий LDMOS підсилювач
Слабонєрвних прибрав, спробую відновитиUR5FFR писав: ↑Вів грудня 16, 2025 11:45 amТак, приберіть від моніторів дітей та вагітних жінок, та ніколи, НІКОЛИ не робіть те що я зараз напишу
Отже усі СВЧ мосфети мають всередині багато затворів уключених паралельно. Якщо затвор пробили то це значить що один з багатьох пробито а інші ціле (але це не точно). Беремо БП, ставимо обмеження по струму (наприклад 500мА) напругу 12в та короткочасно подаємо минус на виток, плюс на затвор. Далі перевіряємо тестером. Ідея полягає у тому щоб випалити цей затвор але не пошкодити інші. Напругу та струм треба підібрати експериментально. Потужність відновленого буде менша десь на 30 відсотків
Для початку погугліть що таке ефект Міллера і стане зрозуміло на що впливає цей резистор. Там не усе так простоVitalii писав: ↑Вів грудня 16, 2025 9:30 am Тепер хочу помучати MRF9180 в цій схемі, тому у вас на форумі задавав питання щодо резисторів зворотнього негативного зв'язку R9R10 - чи треба змінювати їх номінал (я так розумію, в більшу сторону). Якщо дасте відповідь тут - додам до оригінального опису і варіант з 9180
Я вже не пам'ятаю чому там таке співвідношення але виміряти вхідний опір може давати похибку, бо у підсилювача з зворотнім зв'язком сток-затвір дуже погана розв'язка вхід-вихід. Я роблю інакше - подаю сигнал з ГСС через аттенюатор 10дб напряму та через резистор опором наприклад 100ом. В обох випадках виміряю напругу на виході. Далі через прості формули можна вираховувати модуль вхідного опору. Або кинути гптчату і він порахує.Vitalii писав: ↑Вів грудня 16, 2025 9:30 am КСХ міряв рігекспертом на вході підсилювача при відкритому транзисторі (натисненій PTT та виставленій напрузі зміщення, ще на попередній платі це робив). При 1:3 вхідного транса резистор R6 треба підбирати, колись з цим грався на китайській платі. В тому вигляді, як є в вашій оригінальній КСХ у всьому діапазоні в межах 1.5-2, з 1:2 вхідного в межах 1.1-1.3
По ефекту Міллера - погуглив, тут опори R9R10 скоріше зменшувати треба, а не збільшувати, але тоді падатиме Ку, якщо правильно розумію. Або (отут можу помилятися), збільшити ємності C8C9, але є шанс піймати возбуд. З іншого боку - транзистори настільки схожі (ну, да, Reverse Transfer Capacitance у 9180 3.8пФ замість 2пФ у 9120, але ж не настільки критична вона), що можна спробувати втулити в схему без змін, до того ж вся схема працює сильно нижче порогових рівнів, давати йому навіть 24В живлення не планується
По вхідному трансу ще буду гуглити, подякував)
-
UR5FFR
- Повідомлень: 1311
- З нами з: Пон вересня 12, 2022 4:04 pm
- Has thanked: 106 times
- Been thanked: 719 times
Re: TinyPA100, невеликий і дешевий LDMOS підсилювач ~100Вт
Якщо будете ставити 9180 то качайте його 1Вт або менше для початку з контролем вихідної потужності - у нього більша крутизна та підсилення