Сторінка 1 з 1
mixer
Додано: Чет жовтня 09, 2025 11:34 am
ur6ibx
Скажiть будь ласка чи маэ сенс додавання симетруючих трансформаторiв в данному мikci. Чи це з гармати по горобцям ?
Re: mixer
Додано: Чет жовтня 09, 2025 1:59 pm
UR5FFR
На мій погляд сенсу особливого нема. Якщо є натхнення зробити на ТДЛ то треба вже робити ось так

- Screenshot_2025_10_09-1.png (10.29 Кіб) Переглянуто 32350 разів
Усе залежить від загального класу апарату. Тобто що у вас буде далі після змішувача?
Re: mixer
Додано: Чет жовтня 09, 2025 7:31 pm
Ігор Віт.
Re: mixer
Додано: Чет жовтня 09, 2025 8:40 pm
UR5FFR
Ігор писав:Чет січня 01, 1970 4:23 am
Знайшлося ось таке:баланс см.JPG
Цей варіант буде мати дещо гірші параметри. Багато різних вимірювань говорять що комутація ключів на землю працює краще ніж комутація на прохід сигналу
Re: mixer
Додано: Чет жовтня 09, 2025 10:27 pm
Sergii
Цікаво. А такий варіант змішувача має право на існування? Чи таке.
На алікові є готові такі трансфоматори (ACT45B-220-2P-TL003).
Re: mixer
Додано: П'ят жовтня 10, 2025 12:20 pm
UR5FFR
Sergii писав: ↑Чет жовтня 09, 2025 10:27 pm
Цікаво. А такий варіант змішувача має право на існування? Чи таке.
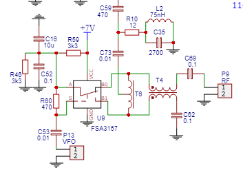
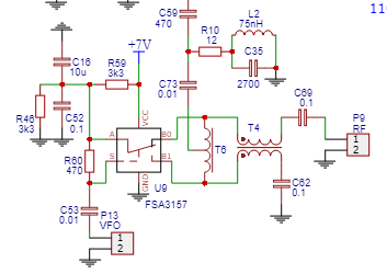
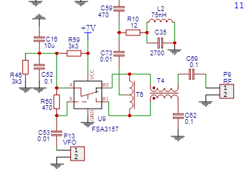
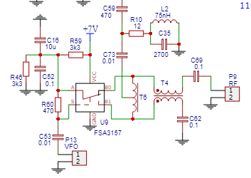
Працювати буде але таке, бо схема не симетрична. Краще зробити ось так

- Screenshot_2025_10_10-1.png (4.69 Кіб) Переглянуто 31759 разів
У мене такий змішувач чудово працює у трансивері
DoubleFox.

- Screenshot_2025_10_10-2.png (17.69 Кіб) Переглянуто 31759 разів
Якщо цікаво поекспериментувати то для початку рекомендую почитати оцю
статтю - там є багато різноманітних схемотехнічних рішень. Ідеї можна перевіряти на працездатність у симуляторі - не обов'язково усе паяти.
Re: mixer
Додано: Нед жовтня 19, 2025 12:28 pm
UR5FFR
Якщо будете робити наведену схему то в неї вхідний та вихідний опір різні - вхід 50ом, вихід 12.5ом. Якщо потрібно щоб вхид та вихід мав однаковий опір то треба ще один трансформатор поставити