Розпізнати діод

Відповісти
liqura
Повідомлень: 46
З нами з: Чет вересня 12, 2024 3:12 pm
Звідки: Ненька Україна
Позивний: UW5EJK
Has thanked: 22 times
Been thanked: 9 times

Розпізнати діод

Повідомлення liqura »

Вітаю, шановане товариство. Маю пару таких пробитих, як мені здається, діодів, можливо супресорів smd, з маркіровкою: W7. Стоїть пара в захисті між затвором та джерелом (істоком) транзистора в зарядному для автомобільних акумуляторів "ДНЕПР 20М". Було б чудово мати схему, але, нажаль, не маю. Раніше мав доступний ресурс пошуку в інеті, але зараз не маю. Хто знається, допоможіть визначити назву цього елемента. З повагою, Сергій. Лежить на сторінці зошита в клітинку.
 
Вкладення
5566.jpg
5566.jpg (25.44 Кіб) Переглянуто 17787 разів
UR5VFT
Повідомлень: 479
З нами з: Вів січня 17, 2023 6:22 pm
Позивний: UR5VFT
Has thanked: 455 times
Been thanked: 97 times

Re: Розпізнати діод

Повідомлення UR5VFT »

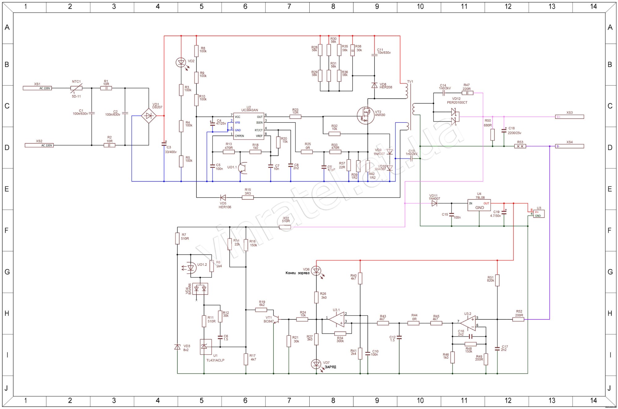
це не вона ?
 
 
Вкладення
skhema_dnepr_2_1.jpg
liqura
Повідомлень: 46
З нами з: Чет вересня 12, 2024 3:12 pm
Звідки: Ненька Україна
Позивний: UW5EJK
Has thanked: 22 times
Been thanked: 9 times

Re: Розпізнати діод

Повідомлення liqura »

Нажаль, не вона. Але, мабуть, це якийсь попередній варіант. В моєму є вибір величини струму зарядки 5-10-20 А або режим пусковий. Є також режим тренування батареї та десульфатації. LM358 два корпуси, причому задіяні усі... Ваш варіант менш потужний. Але в ньому стоять IN4007діоди. Може це вони й є? 
max123
Повідомлень: 25
З нами з: Нед вересня 15, 2024 1:38 pm
Позивний: немає
Has thanked: 40 times
Been thanked: 4 times

Re: Розпізнати діод

Повідомлення max123 »

Так це 1n4007( в смд виконанні)
Корпус:SMA(DO-214AC)
liqura
Повідомлень: 46
З нами з: Чет вересня 12, 2024 3:12 pm
Звідки: Ненька Україна
Позивний: UW5EJK
Has thanked: 22 times
Been thanked: 9 times

Re: Розпізнати діод

Повідомлення liqura »

Дякую.
max123
Повідомлень: 25
З нами з: Нед вересня 15, 2024 1:38 pm
Позивний: немає
Has thanked: 40 times
Been thanked: 4 times

Re: Розпізнати діод

Повідомлення max123 »

Нема з що Chat GPT розпізнав по фото :)
 
Freddy
Повідомлень: 235
З нами з: П'ят лютого 10, 2023 7:00 pm
Has thanked: 20 times
Been thanked: 43 times

Re: Розпізнати діод

Повідомлення Freddy »

UR5VFT писав: Пон липня 07, 2025 6:15 pm це не вона ?
 
 


 
Стандартна схема. Я в своїх конструкціях  діодів не ставив а тільки резистор на 10к. Вистачало , нічого не стріляло .  Він там треба щоб транзистор сам не відкрився бо гейт зєднаний з дрейном через ємність в середині мосфета .  То  через конденсатор на гейті накопичується напруга яка може просто відкрити транзистор і спалити його і схему . 
 
BL68
Повідомлень: 53
З нами з: Вів квітня 22, 2025 3:25 pm
Позивний: UR7INU
Been thanked: 23 times

Re: Розпізнати діод

Повідомлення BL68 »

liqura писав: Пон липня 07, 2025 4:46 pm Вітаю, шановане товариство. Маю пару таких пробитих, як мені здається, діодів, можливо супресорів smd, з маркіровкою: W7.

 
https://www.google.com/search?newwindow=1&sca_esv=8fe472cf0c0bad30&hl=ru-UA&gbv=2&sxsrf=AE3TifO8UEwqA8JOLC7upIk5njG_vDIhIQ%3A1751919654132&q=m7+diode+datasheet&oq=m7+diode+datasheet&aqs=heirloom-srp..0l5
 
Відповісти