Сторінка 1 з 2
Генератор сигналів на si5351 із модуляціями.
Додано: Сер червня 04, 2025 7:46 pm
Alskling
Всім доброго вечора.
Для налаштування приймача Океан-214 необхідний генератор сигналів із можливістю модуляцій. Полазивши в гуглі зайшов декілька схем, але не впевнений, що те що вийшло - буде працювати.
Склав "малюнок", прохання подивитись і підказати, чи працюватиме ця конструкція.
В якості генератору несучої частоти буде виступати si5351, що керується ардуінкою із дисплеєм. Генератором модулюючої виступатиме К561ЛА7, в діапазоні 300-2000Гц, її регулювання здійснюється потенціометром RP1. RP2 відповідає за регулювання амплітуди.
На транзисторі Q1 зроблений змішувач для АМ модуляції, де RP4 відповідає за регулювання глибини модуляції.
на Q2 - змішувач для FM модуляції (я в ньому зовсім невпевнений)
Re: Генератор сигналів на si5351 із модуляціями.
Додано: Суб липня 12, 2025 2:19 pm
Alskling
Всім привіт.
Мої спроби зробити генератор на сі5351 зайшли в глухий кут, не в першу чергу через мою власну лінь

.
Тому було прийняте рішення робити генератор на АД9850. Під час експериментів виявив, що на частотах вище 5МГц вихідний синус з китайської АДшки на осцилографі виглядає як чорт зна що.
Також була знайдена інша схема амплітудного модулятора, тепер він виготовлений на базі КП303 (в оригіналі J310), із вбудованим генератором синуса на 1кГц.
Від ФМ модулятора я відмовився, і з допомогою ШІшки написв код для свіп-генератора.
Далі додам фото з результатами експериментів.
Re: Генератор сигналів на si5351 із модуляціями.
Додано: Суб липня 12, 2025 2:46 pm
Alskling
Свіп-генератор дозволяє налаштувати девіацію частоти до 75кГц або відповідний коефіцієнт модуляції, а також налаштувати період коливання до 2с.
Аплітудний модулятор ніби і виконує свою роботу, але модульований сигнал схожий на казна що, на ідеальні схеми модуляції із гугла взагалі не схоже:
Сигнал з AD9850, пін ZOUT2 без фільтрів, частота 1МГц:
Сигнал з AD9850, пін ZOUT2 без фільтрів, частота 11МГц
Як видно,чи вища частота, тим більше гармонік (?) домішується в сигнал, спотворюючи його. Частоту можу поки виміряти лише осцилографом, але в зібраний генератор планується додати ще й частотомір, зібраний на пік16ф84\628, схема давно валяється на диску.
Re: Генератор сигналів на si5351 із модуляціями.
Додано: Нед липня 13, 2025 7:13 pm
Alskling
Всім знову привіт.
Підскажіть, будь ласка, чи має сенс робити підсилювач на виході з АДшки? На виході напруга змінюється від 1В до 0.12В в залежності від частоти.
На разі дивлюсь на декілька схем підсилювачів, але не можу вирішити чи варте воно того.
Схема 1. Викликає сумнів використання вхідного трансформатора, а ще я не вмію їх мотати)
Цитуючи автора статті:
"Використовуючи цей підсилювач, мені вдалося отримати чистий сигнал пікової напруги 1,5 В у діапазоні 4 МГц та близько 1 В пікової напруги в діапазоні 25 МГц на чисто резистивному підсилювачі 50 Ом, що здається достатнім для моїх потреб."
Схема 2.

- ardu_dds_hf.jpg (22.91 Кіб) Переглянуто 55764 разів
Виглядає простішим, немає необхідності мотати трансформатори, але чи має сенс отримувати на виході з нього аж до 8В напруги?
Плюс, все ще є необхідність стабілізації сигналу на виході з АДшки, попередній пост показував структуру сигналу на 10МГц. Чи хоч один з цих підсилювачів справиться зі згладженням чи треба ддавати додаткові фільтри?
Можливо, варто взагалі розгянути або гібридну схему, або якийсь інший варіант?
Re: Генератор сигналів на si5351 із модуляціями.
Додано: Нед липня 13, 2025 9:30 pm
UR5FFR
Alskling писав: ↑Суб липня 12, 2025 2:19 pm
Також була знайдена інша схема амплітудного модулятора, тепер він виготовлений на базі КП303 (в оригіналі J310), із вбудованим генератором синуса на 1кГц.
Стрьомний якійсь модулятор. На мій погляд він працювати не буде. На осцилографі повинна бути красива картинка як з підручників, а не якась фігня
Re: Генератор сигналів на si5351 із модуляціями.
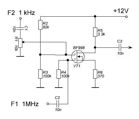
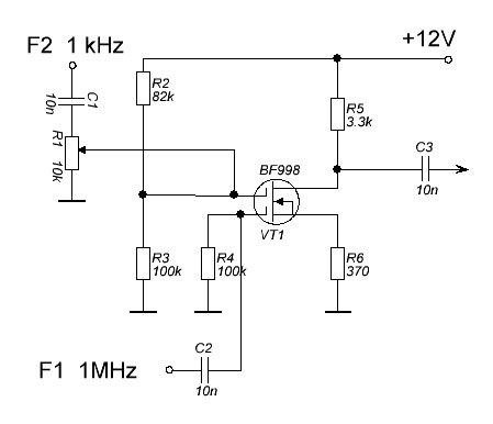
Додано: Нед липня 13, 2025 9:39 pm
Alskling
Вчора скидав на що схожий модульований сигнал після цього модулятора.
Приїдуть J310 з аліка - спробую з ними, бо є сумніви в нормальності знайденої вдома кпшки. Можливо, ще впливає те, що "модулятор" зібраний на макетці аби як.
Інша схема модулятора, на кт315\bc547\2n3904 теж погано справляється з роботю.
Бачив ще схему на БФ998 - але там точно треба плату розводити.

- photo_2025-06-04_07-51-25.jpg (16.09 Кіб) Переглянуто 55732 разів
Re: Генератор сигналів на si5351 із модуляціями.
Додано: Пон липня 14, 2025 9:07 am
UT8AS
Alskling писав: ↑Нед липня 13, 2025 7:13 pm
...але не можу вирішити чи варте воно того...
Вітаю! Я багато років використовував дану схему в своїх конструкціях, і навіть в СМД варіанті...можливо стане в пригоді...
вихід пробував і з колектора і з еміттера...
Re: Генератор сигналів на si5351 із модуляціями.
Додано: П'ят липня 18, 2025 9:08 pm
Alskling
Всім привіт.
замінив кп303д (здається) на j310 to92 з аліка і модульований сигнал одразу виглядає краще)
Re: Генератор сигналів на si5351 із модуляціями.
Додано: Суб липня 26, 2025 9:41 pm
Alskling
UT8AS писав: ↑Пон липня 14, 2025 9:07 am
Alskling писав: ↑Нед липня 13, 2025 7:13 pm
...але не можу вирішити чи варте воно того...
Вітаю! Я багато років використовував дану схему в своїх конструкціях, і навіть в СМД варіанті...можливо стане в пригоді...
вихід пробував і з колектора і з еміттера...Стаб вих ГПД.jpg
Вітаю!
Велике дякую за схему підсилювача, на жаль, не ті результаті, на які сподівався.
Частоти менше 500кГц він не може підсилити, а навпаки - ріже вихідну напругу.
Також верхня напівхвиля синуса перетворюється в площину.
Є ще теорія, що я некоректно підібрав аналоги до транзисторів:
КП350б - bf350
кт3102б - bc548
кт603е - 2n2222
Вихід з генератора, частота 371кГц
А це вихід з підсилювача на цій же частоті.
4.72МГц,
10.9МГц
При частоті з адшки в 1МГц - підсилення десь в 5раз (вихід з адшки - 100мВ, після підсилювача - 480мВ), частота 10МГц - підсилення в 1.5р (80мВ -> до 110мВ)
частота 15МГц - підсилення від'ємне (80мВ -> 65-70мВ)
Буду вдячний за підказку, як можна покращити результат.
Re: Генератор сигналів на si5351 із модуляціями.
Додано: Суб липня 26, 2025 9:48 pm
UR5FFR
Alskling писав: ↑Суб липня 26, 2025 9:41 pm
Частоти менше 500кГц він не може підсилити, а навпаки - ріже вихідну напругу.
Також верхня напівхвиля синуса перетворюється в площину.
Є ще теорія, що я некоректно підібрав аналоги до транзисторів:
КП350б - bf350
кт3102б - bc548
кт603е - 2n2222
КП350б - BF998
кт3102б - будь який кремнієвий bc548, 2n2222
кт603е - 2N3904
Дросель 100uH замінити на 680uH-1mH