Ламповий підсилювач потужності
- 
				oldPsyho
- Повідомлень: 604
- З нами з: П'ят жовтня 14, 2022 4:13 pm
- Звідки: KO40ig
- Позивний: UR5XOU
- Has thanked: 171 time
- Been thanked: 65 times
Ламповий підсилювач потужності
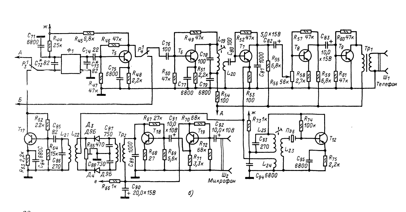
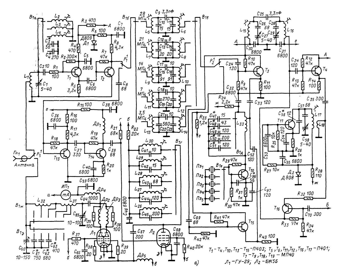
Тєкс, продовжимо долгострой))
Є мисля задіяти в вихідному каскаді 6П44С (6П36С/45С) з анодним 300-350в.
Натяп-ляпав схему...
 
			
							
			
									
						Є мисля задіяти в вихідному каскаді 6П44С (6П36С/45С) з анодним 300-350в.
Натяп-ляпав схему...
- 
				oldPsyho
- Повідомлень: 604
- З нами з: П'ят жовтня 14, 2022 4:13 pm
- Звідки: KO40ig
- Позивний: UR5XOU
- Has thanked: 171 time
- Been thanked: 65 times
- 
				UR5FFR
- Повідомлень: 1228
- З нами з: Пон вересня 12, 2022 4:04 pm
- Has thanked: 89 times
- Been thanked: 648 times
Re: Ламповий TRX без комутації гетеродинів
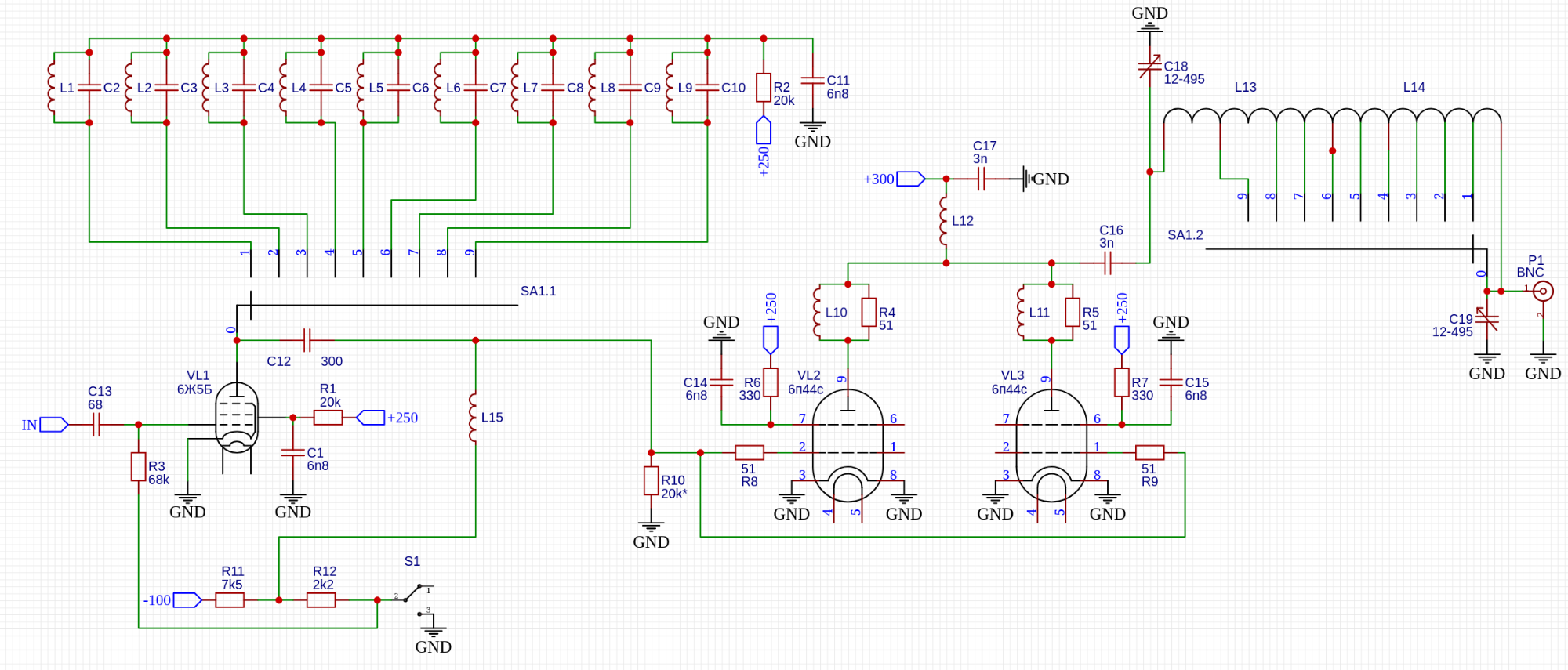
Ні, схема гівно повне. По перше - 250в анодного для 6Ж5Б це дуже забагато. Тому що в шиті пишуть що 150в - максимумДалі, сітка повинна мати негативний потенціал відносно катоду. Зазвичай у катод вмикають резистор і отримують на катоді декілька вольт а на сітці - нуль. А відносно катоду на сітці маємо негативне зміщення. Тут цього нема тому що при передачі сітка на землі і катод теж
Ось номінальний режим для цієї лампиТам де синім кольором - там повинна бути робоча точка. А вона там де красним відміченоЯкщо вхідна напруга на сітці більше нуля то через неї починає проходити стром і вхідний опір суттєво зменшується. Тому негативне зміщення дають та амплітуда вхідного сигналу не повинна його перевищувати щоб не заходити в зону сіточних струмів.
Отже замість 6Ж5Б ставимо 6Ж5П або інший пентод який дозволяє анодного 250в+. В катод обов'язково резистор.
Ось наприклад ж-л радіо №10 1981 рік на 17й сторінціУ катоді драйвера 6Ж9П стоїть 100ом резистор. У катоді ГУ-19 стоїть стабілітрон - це дозволило відмовитися від негативної напруги
- 
				UR5FFR
- Повідомлень: 1228
- З нами з: Пон вересня 12, 2022 4:04 pm
- Has thanked: 89 times
- Been thanked: 648 times
Re: Ламповий TRX без комутації гетеродинів
А до чого це тут? Ну окрім того що ролики цього кацапа - повне занудство для зумерів та не несуть корисної інформації.
І до речі відео можна вставляти у пости нормально для людей viewtopic.php?t=4
І ще до речі коли ви кидаєте якісь посилання - пишіть до чого вони. Бо ходити по стороннім сайтам та домірковувати що ви мали на увазі - то таке собі задоволення. Це ж форум для спілкування а не для обміну посиланнями в кудись

- 
				oldPsyho
- Повідомлень: 604
- З нами з: П'ят жовтня 14, 2022 4:13 pm
- Звідки: KO40ig
- Позивний: UR5XOU
- Has thanked: 171 time
- Been thanked: 65 times
Re: Ламповий TRX без комутації гетеродинів
Продовжимо, перемотав трасформатор Т1, вистави ток покоя в 150ма, подав на вхід синус 14мгц (100mv Vpp) з Г4-107. На виході, на R5 отримую 2Vpp. Може транзюку мало розкачки?