Мікрофонний підсилювач - ограничувач трансивера.

Відповісти
Юрий
Повідомлень: 70
З нами з: Нед листопада 13, 2022 8:03 pm
Been thanked: 8 times

Мікрофонний підсилювач - ограничувач трансивера.

Повідомлення Юрий »

Зібрав плату Клопіка працює добре но мікрофонний підсилювач хотілося б з компресором.Є мікросхема ВА3308 .Погуглив декілька схем но дуже багато об'вязки та ні на всіх схемах є регулятор компрессі. Поділіться будь ласка схемоюможе є в кого?
UR5VFT
Повідомлень: 517
З нами з: Вів січня 17, 2023 6:22 pm
Позивний: UR5VFT
Has thanked: 497 times
Been thanked: 106 times

Re: Мікрофонний підсилювач - ограничувач трансивера.

Повідомлення UR5VFT »

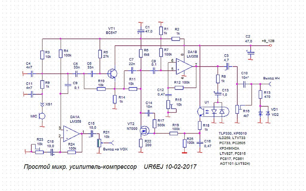
зверніть увагу на SSM2167 
 
 
Вкладення
UR6EJ.jpg
BA3308 UREJ.JPG
BA3308 UREJ.JPG (39.76 Кіб) Переглянуто 59805 разів
UR5FFR
Повідомлень: 1360
З нами з: Пон вересня 12, 2022 4:04 pm
Has thanked: 120 times
Been thanked: 763 times

Re: Мікрофонний підсилювач - ограничувач трансивера.

Повідомлення UR5FFR »

BA3308 має два канала. Я використовував лише один і робив ось так:
Screenshot_2024_12_08-1.png
Screenshot_2024_12_08-1.png (39.24 Кіб) Переглянуто 59794 разів
R74R76 - це дільник напруги бо вона дуже велика на виході для цього тракту. Ставте трімер та виставляйте яка вам потрібна. Співвідношення R71R72 задає рівень підсилення. R69C97 - стала часу.

PS компресор можна зробити також на транзисторах - BA3308 для цього зовсім не потрібна
Screenshot_2024_12_08-2.png
Screenshot_2024_12_08-2.png (41.51 Кіб) Переглянуто 59794 разів
 
 
Юрий
Повідомлень: 70
З нами з: Нед листопада 13, 2022 8:03 pm
Been thanked: 8 times

Re: Мікрофонний підсилювач - ограничувач трансивера.

Повідомлення Юрий »

А шо за перемичка wc2?
UR5FFR
Повідомлень: 1360
З нами з: Пон вересня 12, 2022 4:04 pm
Has thanked: 120 times
Been thanked: 763 times

Re: Мікрофонний підсилювач - ограничувач трансивера.

Повідомлення UR5FFR »

Вона вам не потрібна. То на випадок якщо мікрофон використовується без компрессора
UR5VFT
Повідомлень: 517
З нами з: Вів січня 17, 2023 6:22 pm
Позивний: UR5VFT
Has thanked: 497 times
Been thanked: 106 times

Re: Мікрофонний підсилювач - ограничувач трансивера.

Повідомлення UR5VFT »

 - но мікрофонний підсилювач хотілося б з компресором.-
 
Вкладення
В миллиондвадцатый раз показываю.rar
(382.11 Кіб) Завантажено 1024 разів
oldPsyho
Повідомлень: 634
З нами з: П'ят жовтня 14, 2022 4:13 pm
Звідки: KO40ig
Позивний: UR5XOU
Has thanked: 183 times
Been thanked: 70 times

Re: Мікрофонний підсилювач - ограничувач трансивера.

Повідомлення oldPsyho »

гмгм, от вам пару... ідей))
 
Вкладення
Mic_Dynamic_Compressor.gif
Mic_Dynamic_Compressor.gif (21.2 Кіб) Переглянуто 49621 раз
50dB_Dynamic_Range_Compressor.gif
50dB_Dynamic_Range_Compressor.gif (145.7 Кіб) Переглянуто 49621 раз
UR5VFT
Повідомлень: 517
З нами з: Вів січня 17, 2023 6:22 pm
Позивний: UR5VFT
Has thanked: 497 times
Been thanked: 106 times

Re: Мікрофонний підсилювач - ограничувач трансивера.

Повідомлення UR5VFT »

- прості схеми від Олега.
 
Вкладення
Постой компр.jpg
Компрессор на TDA1013.jpg
TDA7052A_V3.jpg
Відповісти