Сторінка 1 з 16
					
				Германій? Германій!
				Додано: Вів вересня 10, 2024 8:20 pm
				 UR5FFR
				Вітаю!
А не зробити чогось такого на германії? Приймач якийсь такий нетривіальний? З двома перетворюваннями. А може й на трансивер замахнутися згодом? Що шановне панство скаже з цього приводу?
Закладки
 
1. 10/10/24 Схема фронтенду під ПЧ 10,7/23МГц 
viewtopic.php?p=3094#p3094
2. 7/10/24 Схема плати АМ з діодним та синхронним детекторами 
viewtopic.php?p=3091#p3091
3. 16/10/24 Розрахунок noise figure фронтенду та загальної чутливості тракту 
viewtopic.php?p=3100#p3100
4. 18/01/25 Підсилювач НЧ (стерео, ГТ403 або П21Х) 
viewtopic.php?p=3224#p3224
  
			
					
				Re: Германій? Германій!
				Додано: Вів вересня 10, 2024 9:54 pm
				 UR5VFT
				дістав з тумбочки гт311 1978 з посиленням 18. переміряв на тому ж стенді отримав 5 .. сенс? а ось просте
ЛЧ на 200-500 кгц з ару на сучасних недорогих ВП підсилювачах просто необхідний 73!
 
			 
			
					
				Re: Германій? Германій!
				Додано: Сер вересня 11, 2024 12:15 am
				 UR5FFR
				А я ось купив ГТ404, поміряв підсилення - 160-170. Усе як у даташиті. За 40+ років нічого їм не стало.
Інші германієві теж переміряв - більш-менш співпадає з вилкою з довідника. Отже старіння - то таке. Більш схоже на аматорські байки 
 
UR5VFT писав: ↑Вів вересня 10, 2024 9:54 pm
ЛЧ на 200-500 кгц з ару на сучасних недорогих ВП підсилювачах просто необхідний
 
Може й необхідний але я не зовсім розумію що воно таке оті ЛЧ та ВП та ще з ару на 500кгц. Схоже що це не германій. Тому офтоп
 
 
			
					
				Re: Германій? Германій!
				Додано: Сер вересня 11, 2024 12:45 am
				 oldPsyho
				UR5FFR писав: ↑Вів вересня 10, 2024 8:20 pm
Вітаю!
А не зробити чогось такого на германії? Приймач якийсь такий нетривіальний? З двома перетворюваннями. А може й на трансивер замахнутися згодом? Що шановне панство скаже з цього приводу?
 
 
 
 
А що, чисто на германії вийде? давай тоді гібрида, лампово-германієвий трансивер))
ппч, пнч та вихідний на лампах, все інше на германії, як в UW3DI2
 
			
					
				Re: Германій? Германій!
				Додано: Сер вересня 11, 2024 1:00 am
				 UR5FFR
				oldPsyho писав: ↑Сер вересня 11, 2024 12:45 am
А що, чисто на германії вийде? давай тоді гібрида, лампово-германієвий трансивер))
ппч, пнч та вихідний на лампах, все інше на германії, як в UW3DI2
 
 
Усе вийде. Я міркую ось як - річ не у тому германій або кремній ми використовуємо. Річ у схемотехниці. Погана схемотехника - поганий результат. Правильна схемотехніка - чудовий результат. Якщо це приймач (а почати планую саме з нього) то лампи там навіщо? Аби були? Для передавача тут вже є проблеми бо нема потужних ВЧ-транзисторів.
 
 
 
			
					
				Re: Германій? Германій!
				Додано: Сер вересня 11, 2024 8:19 am
				 UR5FFR
				Для початку треба визначитись з компонентами. Будемо робити на тому що було доступне у 60-70 роках. Відкриваємо довідник по напівпровідникам Лавриненко 71-го року. ВЧ транзистори вже є ГТ311/313, П416, П417 (до 200МГц!). По діодам крім германія вже випускають кремнієві ВЧ 2Д503 (КД503) та варікапи Д901.
ГТ329 у цьому довіднику немає. Але якщо відкрити довідник Горюнова 77го року то там вже є СВЧ ГТ329, ГТ330, ГТ346. Мабуть їх десь і розробили на початку 70х.
Отже не так усе й погано. Цього більш ніж досить щоб зібрати досить непоганий приймач, який буде по параметрам вище ніж нульовій клас у термінах того часу.
Я бачу сепергетеродин з однією/двома/трьома ПЧ та можливістю приймання як АМ так і SSB. Для АМ як опція - сінхронний детектор.
Один з варіантів архітектурі - перша ПЧ 10,7 МГц (ставимо фільтр від ЧМ на 15кГц), друга ПЧ 465/500кГц (керамічні фільтри та/або ЕМФ). Як варіант основне підсилення по ПЧ працює на 465кГц та далі на АМ детектор, а для SSB додатково переходимо на ПЧ 200кГц де ставимо фільтр MFT200. Можливий і окремий SSB-тракт з ПЧ 200кГц - селективність фільтру по першій ПЧ це дозволяє
 
			 
			
					
				Re: Германій? Германій!
				Додано: Сер вересня 11, 2024 1:23 pm
				 oldPsyho
				UR5VFT писав: ↑Вів вересня 10, 2024 9:54 pm
дістав з тумбочки гт311 1978 з посиленням 18. переміряв на тому ж стенді отримав 5 .. сенс? а ось просте
ЛЧ на 200-500 кгц з ару на сучасних недорогих ВП підсилювачах просто необхідний 73!
 
 
 
переміряв десяток ГТ346А, h21є мінімальний 14... десяток ГТ322А - 46-50...
 
 
			
					
				Re: Германій? Германій!
				Додано: Сер вересня 11, 2024 1:28 pm
				 oldPsyho
				UR5FFR писав: ↑Сер вересня 11, 2024 8:19 am
Для початку треба визначитись з компонентами. Будемо робити на тому що було доступне у 60-70 роках. Відкриваємо довідник по напівпровідникам Лавриненко 71-го року. ВЧ транзистори вже є ГТ311/313, П416, П417 (до 200МГц!). По діодам крім германія вже випускають кремнієві ВЧ 2Д503 (КД503) та варікапи Д901.
ГТ329 у цьому довіднику немає. Але якщо відкрити довідник Горюнова 77го року то там вже є СВЧ ГТ329, ГТ330, ГТ346. Мабуть їх десь і розробили на початку 70х.
Отже не так усе й погано. Цього більш ніж досить щоб зібрати досить непоганий приймач, який буде по параметрам вище ніж нульовій клас у термінах того часу.
Я бачу сепергетеродин з однією/двома/трьома ПЧ та можливістю приймання як АМ так і SSB. Для АМ як опція - сінхронний детектор.
Один з варіантів архітектурі - перша ПЧ 10,7 МГц (ставимо фільтр від ЧМ на 15кГц), друга ПЧ 465/500кГц (керамічні фільтри та/або ЕМФ). Як варіант основне підсилення по ПЧ працює на 465кГц та далі на АМ детектор, а для SSB додатково переходимо на ПЧ 200кГц де ставимо фільтр MFT200. Можливий і окремий SSB-тракт з ПЧ 200кГц - селективність фільтру по першій ПЧ це дозволяє
 
 
 
а у ГТ346А аж до 700мгц...
А може зробити з трьома перетвореннями? 23мгц -> 10.7мгц -> 455кгц ?
Взяти за основу "
Ламповий TRX без комутації гетеродинів", залишити ппч та пнч. Мікрофонний підсилювач, модулятор, другий і третій ОГ та систему АРУ зробити транзистроними...
 
 
 
			
					
				Re: Германій? Германій!
				Додано: Сер вересня 11, 2024 8:34 pm
				 UR5FFR
				oldPsyho писав: ↑Сер вересня 11, 2024 1:28 pm
А може зробити з трьома перетвореннями? 23мгц -> 10.7мгц -> 455кгц ?
Взяти за основу "
Ламповий TRX без комутації гетеродинів", залишити ппч та пнч. Мікрофонний підсилювач, модулятор, другий і третій ОГ та систему АРУ зробити транзистроними...
 
 
Це має сенс коли по першої ПЧ дуже слабкий фільтр і на відстані 930кгц (=2*465кгц) він погано давить бокову по другій ПЧ. Але на мій погляд простіше поставити нормальний фільтр ніж робити три перетворення
На 23МГц в мене є декілька ПФ2П-286. Смуга 20кГц, придушення 80дб на відстані 100кГц, тобто перейти одразу на 465кгц або 500кгц - без проблем. Дещо він широкий, але для АМ зі смугою 20кГц - саме то. Далі можна придушити по другій ПЧ
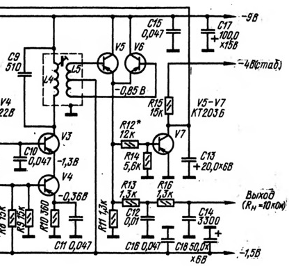
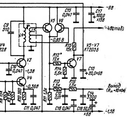
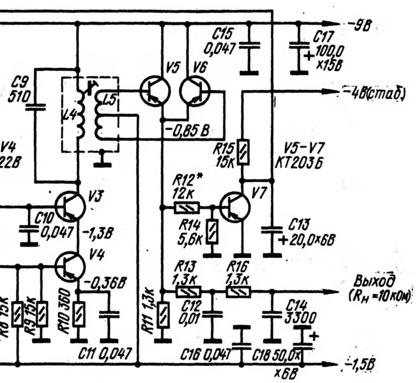
Поки що для початку. АРУ на розгалуженні струмів. Буде працювати по другій ПЧ
			
		
				
			 
- Screenshot_2024_09_11-2.png (279.14 Кіб) Переглянуто 30128 разів
 АМ детектор
			
		
				
			 
- Screenshot_2024_09_11-4.png (122.1 Кіб) Переглянуто 30128 разів
 Далі буде
 
 
			
					
				Re: Германій? Германій!
				Додано: Сер вересня 11, 2024 9:01 pm
				 oldPsyho
				в мене фп2п6-570 на 23мгц...
І схємку детекторів теж підкину. Може підійде.