Re: Декілька напруг з однієї обмотки трансформатора
-
UR5FFR
- Повідомлень: 1449
- З нами з: Пон вересня 12, 2022 4:04 pm
- Has thanked: 132 times
- Been thanked: 845 times
Re: Декілька напруг з однієї обмотки трансформатора
Щось мені муляла запропонована вами схема. Вирішив прогнати у симуляторі. Отримав зовсім інші напруги ніж очікував. Воно може так і треба але на вашій схемі написано +280в та +560в які отримуються з ~200вЩоб отримати правильні напруги +U/+2U/-U треба змінити підключення випрямляча для отримання негативної напруги. Ось такАбо ще один варіант
-
UR5VCP
- Повідомлень: 447
- З нами з: Пон вересня 12, 2022 6:14 pm
- Звідки: KN48wi
- Позивний: UR5VCP
- Has thanked: 83 times
- Been thanked: 9 times
- Контактна інформація:
Re: Декілька напруг з однієї обмотки трансформатора
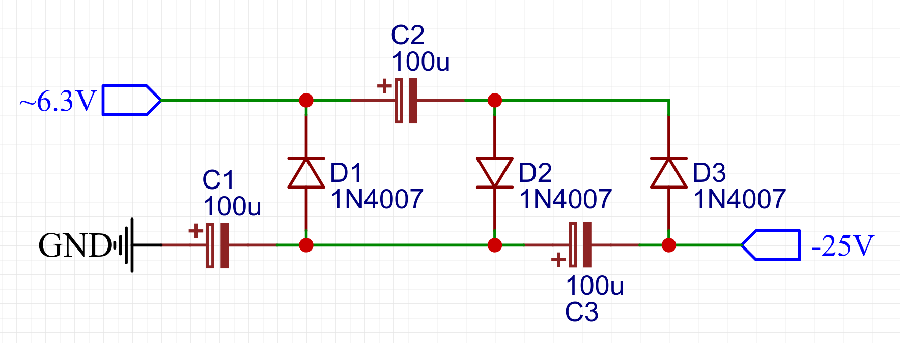
На самій нижній схемі - питання - а С4 полярний електроліт, він не образиться в плані змінної напруги на ньому? Бо хочу робити саме таку схему, подвоєння навряд, воно мені не потрібне, транс у мене від "Ригонди", там просто стабілізатори будуть електронні, ну і мінус 25 треба, застабілізую з такої схеми, чи краще мотнути окремо обмотку, ток там мізерний, просвіт у транса є, можна просунути 0,2мм проводом обмоточку, стабілізатору буде життя полегшене, намотаю 17В а потім випрямляч та стаб на -25...
-
UR5VCP
- Повідомлень: 447
- З нами з: Пон вересня 12, 2022 6:14 pm
- Звідки: KN48wi
- Позивний: UR5VCP
- Has thanked: 83 times
- Been thanked: 9 times
- Контактна інформація:
Re: Декілька напруг з однієї обмотки трансформатора
це при умові, що один з виводів живлення заземлено. Але, аби прибрати фон, рекомендується землити живлення через "штучний ноль", тобто берем резистор змінний, ом так на 300-500, краями на накал, а серединкою на масу. І крутимо так, аби фон зник раз і назавжди. ))
А краще підперти трошки плюса на накал, але тут я не знаю, як на мене то ця ідея потребує дослідження.
-
UR5FFR
- Повідомлень: 1449
- З нами з: Пон вересня 12, 2022 4:04 pm
- Has thanked: 132 times
- Been thanked: 845 times
Re: Декілька напруг з однієї обмотки трансформатора
Ні, там звичайний електролит. Його правий кінець заряджається та розряджається через діоди. Ця схема не оригінальна, її можна знайти в сеті
-
UR5VCP
- Повідомлень: 447
- З нами з: Пон вересня 12, 2022 6:14 pm
- Звідки: KN48wi
- Позивний: UR5VCP
- Has thanked: 83 times
- Been thanked: 9 times
- Контактна інформація:
Re: Декілька напруг з однієї обмотки трансформатора
класика жанра, але коли електроліт в помножувачі то мене трошки лякає 
-
Пенсіонер
- Повідомлень: 200
- З нами з: Пон липня 10, 2023 9:39 pm
- Has thanked: 9 times
- Been thanked: 106 times
Re: Декілька напруг з однієї обмотки трансформатора
А ці чудові програми здатні розраховувати навантаження по струму на кожному з виходів, при навантаженні джерела максимальним струмом?
Якщо так, то який результат? Тобто, яка частка струму навію трансформатора буде на кожному виході? І чи можна виявити залежність навантаження по струму для всіх виходів випрямляча?
Якщо так, то який результат? Тобто, яка частка струму навію трансформатора буде на кожному виході? І чи можна виявити залежність навантаження по струму для всіх виходів випрямляча?