не кошерно і не по феншую.

ну так а добавити кілька реле і буде трансивер, суть то ж саме
Та ну, зате скільки мороки пропустите.
Запал підтримаємо))
Якби усе було так просто
Ага,ГУ-64,6П21С,ГУ-49..........це я шуткував...
Тоді вже 6П3С (6П6С)
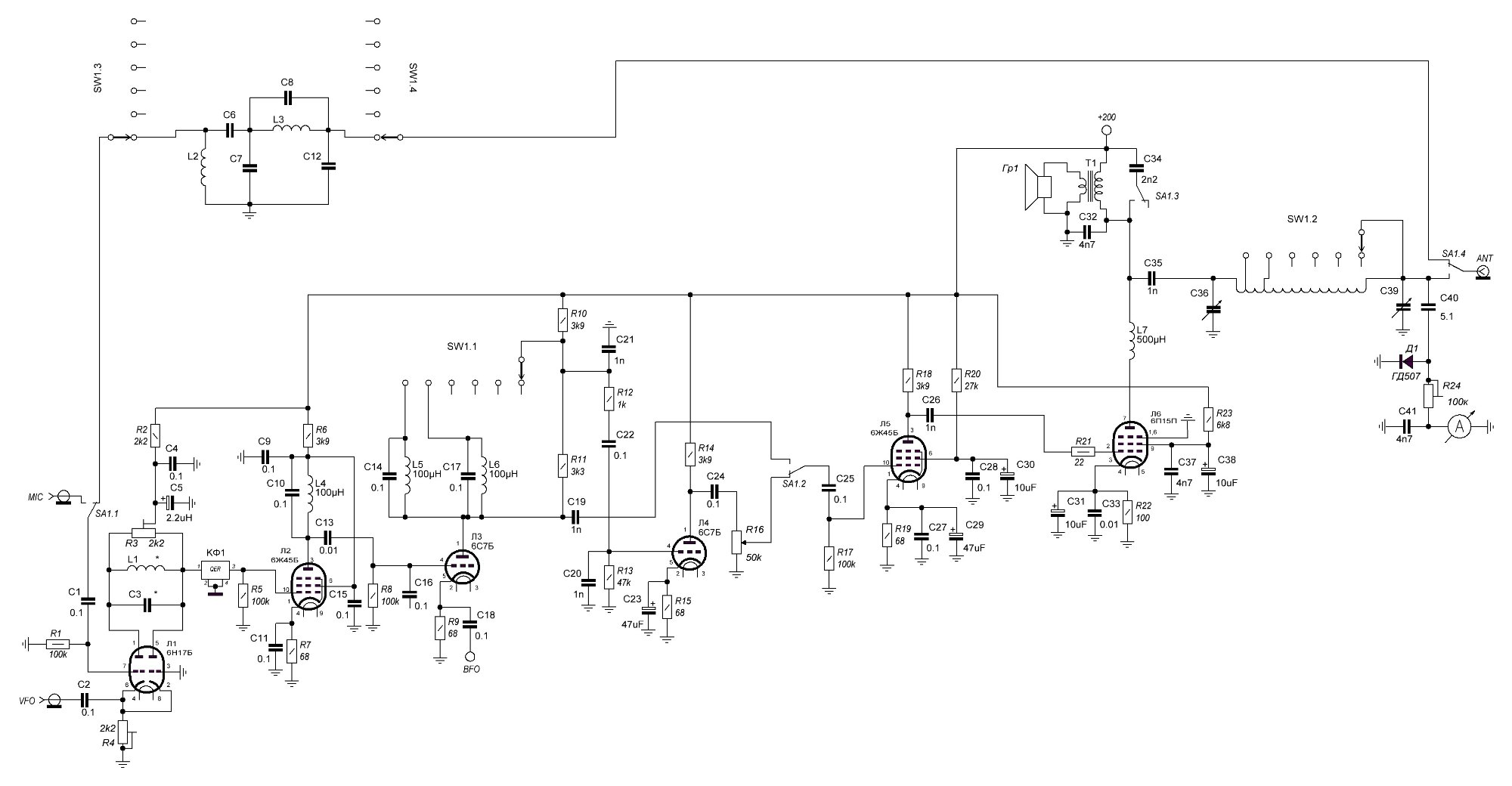
Послідовно з L1 треба ємність 10нф, бо інакше вона коротить аноди по постійному струму