Сторінка 10 з 29
Re: Простий транзисторний трансивер Бджілка (BeeJT TRX)
Додано: Суб квітня 12, 2025 1:28 pm
UR5FFR
Ut5lp писав: ↑П'ят квітня 11, 2025 10:19 pm
Так іще ж на ТХ це вже помітно...
На діодах рівніше виходить.
На діодах теж є спад на 28. Ще раз усе переміряв. Ось така таблиця вийшла - усі втрати відносно 80м

- Screenshot_2025_04_12-1.png (3.38 Кіб) Переглянуто 60158 разів
Спад невеликий і його досить нескладно компенсувати у драйвері підсилювача потужності використовуючи частотнозалежні ланцюги зворотного зв'язку наприклад
Re: Простий транзисторний трансивер Бджілка (BeeJT TRX)
Додано: Пон квітня 21, 2025 10:36 pm
UR5FFR
У перервах між шашликами та бургундським встиг за вихідні зробити плату преселектора/атенюатора/ПВЧ. Ідея була така - взяти за основу схему
преселектора на трисекційному конденсаторі, але зробити її на варикапах. Схему довелось трохи переробити бо діапазон переналаштування варикапів менший ніж у конденсатора. Налаштування на потрібну частоту робиться за допомогою змінного резистора яким регулюється напруга на варикапах. Преселектор працює у двох діапазонах - 3,5-15МГц та 15-30МГц. Його вибірковості достатньо для простого приймача або трансиверу.
Виміряна АЧХ по діапазонам з напругою на варікапах. Втрати 2-4дб. Перекриття по частоті таке, що переналаштовувати його в межах одного діапазону не потрібно. Тобто частоту налаштування преселектора змінюємо лише коли змінюємо діапазон.
Були деякі сумніви стосовно варикапів та їх спотворень. Ось графік вимірювань компресії на діапазоні 7МГц. P1dB = +20dBm. гптчат та діпсік в один голос стверджують що для фільтра на варикапах IP3 ~= +30dBm. Цього буде досить навіть для змішувача на діодах або 74HC4053

- Screenshot_2025_04_21-2.png (19.92 Кіб) Переглянуто 60426 разів
ПВЧ зроблено на одному транзисторі. Струм спокою 18мА. Підсилення 14,5dB. Параметри досить скромні - P1dB = +1dBm, IP3 ~= +14dBm.
До речі в даташитах на різні підсилювачі зазвичай вказують IP3 не по входу а по виходу. Тобто не IIP3 а OIP3. Вона звісно буде вища за IIP3 на величину підсилення. Для мого підсилювача OIP3 = IIP3 + Gain = 14 + 14,5 = 28,5dBm

- Screenshot_2025_04_21-4.png (18.69 Кіб) Переглянуто 60426 разів
Варикапи було використано 1SV149. Їх можна замінити на BB112. Інші не підходять бо це спеціальні варикапи для АМ діапазону - в них досить великі ємности. 1SV149 я купував на алі декілька раз - працюють без проблем
Re: Простий транзисторний трансивер Бджілка (BeeJT TRX)
Додано: Сер квітня 23, 2025 12:26 pm
UR5FFR
На платі преселектора з попереднього поста є одна невеличка "вєсчь" яка псує увесь феншуй. Це трансформатор у ПВЧ, бо його потрібно мотати. Отже було вирішено його замінити на дросель. Якщо міняти без перерахунку каскаду то впаде динаміка та зміниться вхідний опір. Тому підсилювач було перераховано, струм збільшено майже у два рази - до 30мА. По моїм вимірюванням точка компресії не змінилась та становить P1db = +1dBm (IIP3 = +14dBm)
Дросель 10uH - звичайний "смугастий". R4 6.8ом зроблено з двох резисторів уключених паралельно з номіналами 12ом та 15ом. В решті схема не змінилась.
Стосовно варикапів. Замість 1SV149 можна поставити вітчизняні КВ131, або КВ139. Для останніх потрібно зменшити максимальну напругу керування до 5в заміною 78L08 на 78L05. В цьому випадку треба контролювати АЧХ по приладам, бо у радянських компонент традиційно великий розброс параметрів
PS печатки поки що не даю бо усе ще в процесі так би мовити
Re: Простий транзисторний трансивер Бджілка (BeeJT TRX)
Додано: Сер квітня 23, 2025 3:57 pm
Андрій_UR3ILF
UR5FFR писав: ↑Сер квітня 23, 2025 12:26 pmСтосовно варикапів. Замість 1SV149 можна поставити вітчизняні КВ131, або КВ139. Для останніх потрібно зменшити максимальну напругу керування до 5в заміною 78L08 на 78L05. В цьому випадку треба контролювати АЧХ по приладам, бо у радянських компонент традиційно великий розброс параметрів
Для КВ139А достатньо три вольти. Стосовно розбросу Сергiй US5MSQ робив такi замiри.
1SV149 купував на али i теж є розкид. Бажано варікапи відбирати в пари та трійки i обов'язково перевiряти.
Re: Простий транзисторний трансивер Бджілка (BeeJT TRX)
Додано: Сер квітня 23, 2025 9:17 pm
UR5FFR
Переміряв компрессію ПВЧ з цього поста
viewtopic.php?p=3668#p3668
Усе досить очікувано - P1db = +6dBm, Gain=15.5dB, IIP3=+19dBm, OIP3=34.5dBm

- Screenshot_2025_04_23-1.png (20.68 Кіб) Переглянуто 67911 разів
Андрій_UR3ILF писав: ↑Сер квітня 23, 2025 3:57 pm
Для КВ139А достатньо три вольти.
1SV149 по даташиту має 20..30пф при 8в тому 40пф при 3в у 139гоне достатньо - не закриє 14 та 30МГц. Тому потрібно 5в.
Андрій_UR3ILF писав: ↑Сер квітня 23, 2025 3:57 pm1SV149 купував на али i теж є розкид. Бажано варікапи відбирати в пари та трійки i обов'язково перевiряти.
Я не робив ніякого відбору - просто брав з кучки. У преселекторі досить широка смуга тому є шанс що деякий розкид не буде суттєво впливати на АЧХ
Re: Простий транзисторний трансивер Бджілка (BeeJT TRX)
Додано: Чет квітня 24, 2025 2:37 pm
Sergii
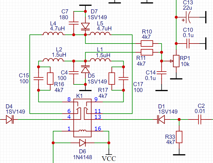
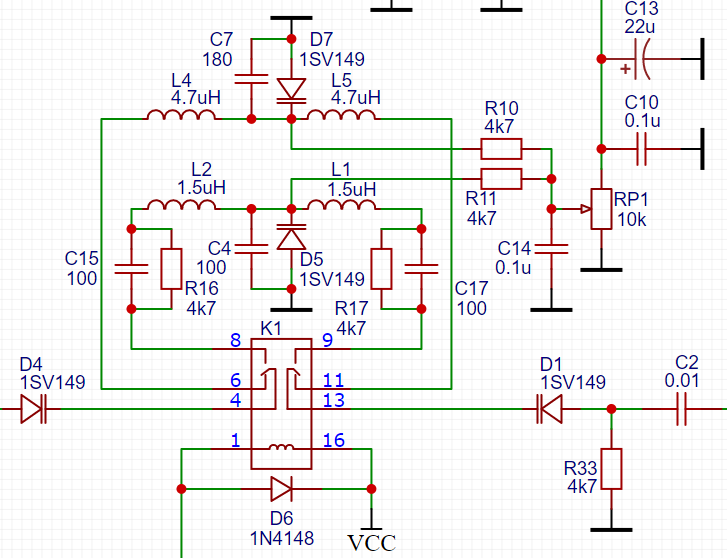
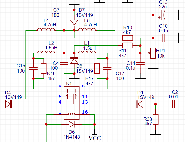
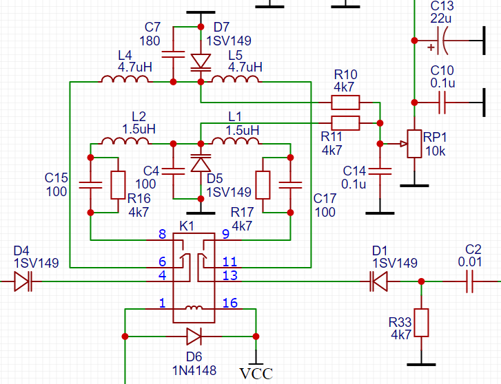
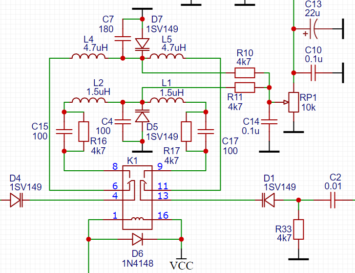
Не дає мені спокою той резистор R11 в схемі переселектора. Може його краще під'єднати з іншого кінця L1? Чи в саме такому під'єднанні є сенс?
Re: Простий транзисторний трансивер Бджілка (BeeJT TRX)
Додано: Чет квітня 24, 2025 4:57 pm
UR5FFR
Sergii писав: ↑Чет квітня 24, 2025 2:37 pm
Не дає мені спокою той резистор R11 в схемі переселектора. Може його краще під'єднати з іншого кінця L1? Чи в саме такому під'єднанні є сенс?
Ні, сенсу немає, помилився коли переносив правки. Правильна схема така

- Screenshot_2025_04_24-1.png (75.81 Кіб) Переглянуто 66726 разів
Re: Простий транзисторний трансивер Бджілка (BeeJT TRX)
Додано: Чет квітня 24, 2025 8:45 pm
UR5FFR
Треба підсилювач робити

Для початку треба с потужністю визначитися та компонентами.
У кого які будуть пропозиції?
Re: Простий транзисторний трансивер Бджілка (BeeJT TRX)
Додано: Чет квітня 24, 2025 11:16 pm
Freddy
Потужність як в sw але хотілось би доступніші вихідні транзистори . Ну або як у всих 10-15 ватт .
Re: Простий транзисторний трансивер Бджілка (BeeJT TRX)
Додано: П'ят квітня 25, 2025 10:53 am
UR5VFT
- якщо трансівер простий напевно потрібно два варіанти. на транзисторах та лампах. кожен вибере собі за можливостями. лампи дешевші. а тразистори РД за ціною доступні не всім. ..73!