Простий транзисторний трансивер Бджілка (BeeJT TRX)
- 
				UR5FFR
 - Повідомлень: 1235
 - З нами з: Пон вересня 12, 2022 4:04 pm
 - Has thanked: 90 times
 - Been thanked: 654 times
 
Re: Простий транзисторний трансивер Бджілка (BeeJT TRX)
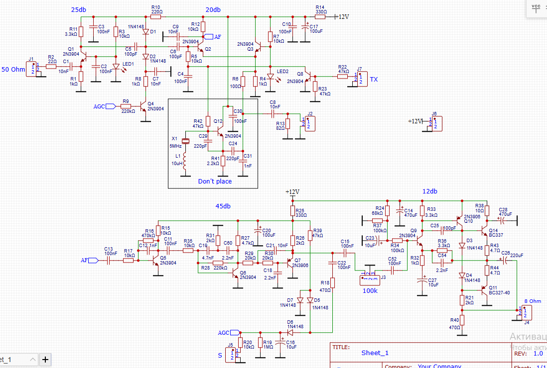
Плата модулятора видає 1,5Vpp (500mVrms) на навантажені 50 ом. При такому високому рівні сигналу підсилювач у фронтенді не потрібен. Тому його було спрощено до наступної схемиТак, отой реверсивний підсилювач з живленням 6в мені теж не дуже подобався. Тому я його викинув без жодного жалю 
L1C1 - це диплексер який вирівнює навантаження змішувача, ланцюги L2C2 та L3C10 згоджують високій опір кварцевого фільтра та приводять його до 50ом. Сигнал гетеродину подається з SI5351 без обмежувального резистора, інакше не хватає напруги щоб відкрити діоди. В мене стоять КД503, але будуть працювати будь які кремнієві ВЧ діоди.
Якщо подати на вхід плати праворуч з ГСС сигнал частотою 5МГц (у смузі прозорості КФ) та амплітудою 1,5Vpp (500mVrms) а зліва подключити 4х смуговий BPF, який я викладав нещодавно в цій темі, то на виході BPF на навантаженні 50ом буде сигнал з рівнем 450mVpp (150mVrms). Це цілком узгоджується з розрахунком втрат: КФ - 2дб, змішувач - 6дб, BPF - 2дб. Загалом приблизно 10дб або 3 рази.
Далі було підключено плату модулятор та знято осцилограму сигналу при середньої компресії на виході BPF (включений дільник 1:10) Маємо на піках 200мв амплітуди. Такий сигнал вже можна подавати на перший каскад драйвера підсилювача потужності
Щодо зменшення підсилення при прийомі то його легко компенсувати в ППЧ - в останній версії там вийшло зайвих 10дб та прийшлось зменшувати підсилення.
 
			
			
									
						L1C1 - це диплексер який вирівнює навантаження змішувача, ланцюги L2C2 та L3C10 згоджують високій опір кварцевого фільтра та приводять його до 50ом. Сигнал гетеродину подається з SI5351 без обмежувального резистора, інакше не хватає напруги щоб відкрити діоди. В мене стоять КД503, але будуть працювати будь які кремнієві ВЧ діоди.
Якщо подати на вхід плати праворуч з ГСС сигнал частотою 5МГц (у смузі прозорості КФ) та амплітудою 1,5Vpp (500mVrms) а зліва подключити 4х смуговий BPF, який я викладав нещодавно в цій темі, то на виході BPF на навантаженні 50ом буде сигнал з рівнем 450mVpp (150mVrms). Це цілком узгоджується з розрахунком втрат: КФ - 2дб, змішувач - 6дб, BPF - 2дб. Загалом приблизно 10дб або 3 рази.
Далі було підключено плату модулятор та знято осцилограму сигналу при середньої компресії на виході BPF (включений дільник 1:10) Маємо на піках 200мв амплітуди. Такий сигнал вже можна подавати на перший каскад драйвера підсилювача потужності
Щодо зменшення підсилення при прийомі то його легко компенсувати в ППЧ - в останній версії там вийшло зайвих 10дб та прийшлось зменшувати підсилення.
- 
				UR5FFR
 - Повідомлень: 1235
 - З нами з: Пон вересня 12, 2022 4:04 pm
 - Has thanked: 90 times
 - Been thanked: 654 times
 
Re: Простий транзисторний трансивер Бджілка (BeeJT TRX)
Щоб оцінити динаміку дуже просто виміряти точку компресії по рівню 1дб. Як це робиться - подаємо на вхід сигнал та вимірюємо на виході після КФ. Піднімаємо рівень вхідного сигналу та фіксуємо таке значення коли його збільшення на 1дб не приводить до такого ж самого збільшення сигналу на виході. Для діодного змішувача з останнього поста я отримав такий графікКартинка прям як з підручника 
 Бачимо що при сигналі на вході 11dBm починається компресія. Тобто P1db = +11 dBm. Є емпірична формула яка дозволяє вираховувати точку перехоплення третього порядку IP3 = P1db + 13dB. Тобто маємо IP3 = 11+13=24dBm. Це не супер-пупер, але й не так вже й погано, бо наприклад SA612 має IP3=-13dBm, тобто на 37дб(!) менше.
Порахуємо динамічний діапазон. Чутливість не вимірювалась, але її досить просто порахувати на основі шумів тракту. Маємо послаблення BPF+змішувач+КФ 10дб, перший каскад ППЧ шумить 6дб. Загальний Кш = 10+6 = 16дб
Рахуємо MDS для смуги 3кГц (формула є у довіднику Скрипника наприклад)
MDS = -174dBm + 10*log(3000) + 16 = -123dBm
Чутливість при співвідношенні сигнал/шум 10дб буде на 10дб менше, тобто -113dBm. А це становить 0.5 мкв на 50омах.
Тепер рахуємо динамічний діапазон по інтермодуляції третього порядку
DR3 = (IP3 - MDS)*2/3 = (24 - (-123))*2/3 = 98dB
Це для телефонного каналу 3кГц. Для 500Гц CW DR3 буде на 4,7dB більше
 
			
			
									
						Порахуємо динамічний діапазон. Чутливість не вимірювалась, але її досить просто порахувати на основі шумів тракту. Маємо послаблення BPF+змішувач+КФ 10дб, перший каскад ППЧ шумить 6дб. Загальний Кш = 10+6 = 16дб
Рахуємо MDS для смуги 3кГц (формула є у довіднику Скрипника наприклад)
MDS = -174dBm + 10*log(3000) + 16 = -123dBm
Чутливість при співвідношенні сигнал/шум 10дб буде на 10дб менше, тобто -113dBm. А це становить 0.5 мкв на 50омах.
Тепер рахуємо динамічний діапазон по інтермодуляції третього порядку
DR3 = (IP3 - MDS)*2/3 = (24 - (-123))*2/3 = 98dB
Це для телефонного каналу 3кГц. Для 500Гц CW DR3 буде на 4,7dB більше
- 
				UR5VFT
 - Повідомлень: 457
 - З нами з: Вів січня 17, 2023 6:22 pm
 - Позивний: UR5VFT
 - Has thanked: 438 times
 - Been thanked: 95 times
 
Re: Простий транзисторний трансивер Бджілка (BeeJT TRX)
- Андрій. отже із застосуванням кв. фільтрів на наших кварцах б1(не китайських) варто очікувати збільшення параметрів?
 
			
			
									
						- 
				UR5FFR
 - Повідомлень: 1235
 - З нами з: Пон вересня 12, 2022 4:04 pm
 - Has thanked: 90 times
 - Been thanked: 654 times
 
Re: Простий транзисторний трансивер Бджілка (BeeJT TRX)
Ні, бо тут динамічний діапазон обмежується змішувачем
- 
				UR5FFR
 - Повідомлень: 1235
 - З нами з: Пон вересня 12, 2022 4:04 pm
 - Has thanked: 90 times
 - Been thanked: 654 times
 
Re: Простий транзисторний трансивер Бджілка (BeeJT TRX)
В схемі якісь зміни були? Параметри плати вимірювали? Підсилення, діапазон роботи АРП? Скільки дб перший каскад видав?
- 
				Sergii
 - Повідомлень: 53
 - З нами з: Вів листопада 29, 2022 10:58 am
 - Has thanked: 33 times
 - Been thanked: 29 times
 
Re: Простий транзисторний трансивер Бджілка (BeeJT TRX)
Так, деякі номінали змінив. Підсилення каскадів не вимірював, значення суто теоретичні. АРП починає спрацьовувати навіть від шуму эфіру. Десь 650 мВ на R19 з під'є днаною антеною і без антени - 190мв (за рвхунок підпірки на D7) .
 
			
							
			
									
						- 
				UR5FFR
 - Повідомлень: 1235
 - З нами з: Пон вересня 12, 2022 4:04 pm
 - Has thanked: 90 times
 - Been thanked: 654 times
 
Re: Простий транзисторний трансивер Бджілка (BeeJT TRX)
Ну шум це таке - в мене наприклад 80ка шумить на 8-9 балів.
Мені здається що у разі використання зовнішнього гетеродину при подачі сигналу TX змішувач не буде повністю закриватися та буде щось детектувати. Так, бази Q2Q3 на землі, але на емітері буде мінус при негативній півхвилі і транзистори будуть відчинятися.