Ламповий підсилювач потужності

UR5FFR
Повідомлень: 1450
З нами з: Пон вересня 12, 2022 4:04 pm
Has thanked: 132 times
Been thanked: 845 times

Re: Ламповий підсилювач потужності

Повідомлення UR5FFR »

Переніс повідомлення в окрему тему. Продовжуємо тут
UR5VFT
Повідомлень: 585
З нами з: Вів січня 17, 2023 6:22 pm
Позивний: UR5VFT
Has thanked: 578 times
Been thanked: 127 times

Re: Ламповий TRX без комутації гетеродинів

Повідомлення UR5VFT »

oldPsyho писав: Чет березня 27, 2025 11:19 pm
UR5VFT писав: Чет березня 27, 2025 10:55 pm
oldPsyho писав: Чет березня 27, 2025 9:26 pm
UR5VFT писав: Чет березня 27, 2025 5:17 pm
oldPsyho писав: Чет березня 27, 2025 1:48 pm Знайшов ще такий варіант драйверу для двох ГУ-29.
Вхід 50ом.
 













 
- Ви що збираєтеся цим драйвером прокачати вхідну ємність 60 пік 4х сіток 29х?
 











 
Загугліть " Усилитель мощности для SDR – 1000 " , там оцей каскод якраз і прокачує пару 29-х










 
при виготовленні підсилювача. на 19-29х я віддаю перевагу такій схемі включення. удачі.
 
 
 






 
Ага, а качати їх чим?
 





 
- У вас крутість 4х сіток гу29 дорівнює 32 . як самі думаєте при 50 ом вхідного чим можна прокачати враховуючи, що вхідна ємність 60 пик вже нейтралізована?
 
 
UR5FFR
Повідомлень: 1450
З нами з: Пон вересня 12, 2022 4:04 pm
Has thanked: 132 times
Been thanked: 845 times

Re: Ламповий підсилювач потужності

Повідомлення UR5FFR »

oldPsyho писав: Чет березня 27, 2025 11:19 pm Ага, а качати їх чим?

 
Я нагадаю формулу зрізу по рівню 3дб для RC-ланцюга F=1/(2*pi*R*C). 3дб - це потужність падає у двічі. По моїм розрахункам усі ці драйвера з 200ом вихідного дадуть суттєвий завал на 30МГц. Це легко перевіряється в RFSimm
Спад 3дб вже на 14МГц
Screenshot_2025_03_28-1.png
Screenshot_2025_03_28-1.png (22.57 Кіб) Переглянуто 67772 разів
Лише якщо опір зробити 50ом то отримаємо більш-менш нормально на 30МГц - 2дб спаду, це приблизно 1.6 по потужності
Screenshot_2025_03_28-5.png
Screenshot_2025_03_28-5.png (24.49 Кіб) Переглянуто 67772 разів
Якщо для розкачки потрібно 50в амплітудного то на 50ом це 50*50*2/50=25вт. Тому роблять або резонансні контури на виході драйвера (50в на 5ком це лише 50*50*2/5000=1вт), або викручуються з допомогою хитрих фільтрів які дозволяють компенсувати реактивність
 
oldPsyho
Повідомлень: 638
З нами з: П'ят жовтня 14, 2022 4:13 pm
Звідки: KO40ig
Позивний: UR5XOU
Has thanked: 189 times
Been thanked: 71 time

Re: Ламповий підсилювач потужності

Повідомлення oldPsyho »

Тобто, доведеться робити як в КРС
 
Вкладення
post-7279-1242273100.jpg
Пенсіонер
Повідомлень: 200
З нами з: Пон липня 10, 2023 9:39 pm
Has thanked: 9 times
Been thanked: 106 times

Re: Ламповий підсилювач потужності

Повідомлення Пенсіонер »

Не зустрічався, не робив, самому цікава думка досвідчених.
ДЛ-79 2.png
 
ДЛ-79 1.png
 
 
oldPsyho
Повідомлень: 638
З нами з: П'ят жовтня 14, 2022 4:13 pm
Звідки: KO40ig
Позивний: UR5XOU
Has thanked: 189 times
Been thanked: 71 time

Re: Ламповий підсилювач потужності

Повідомлення oldPsyho »

Пенсіонер писав: П'ят березня 28, 2025 10:53 pm Не зустрічався, не робив, самому цікава думка досвідчених.ДЛ-79 2.png
 ДЛ-79 1.png
 
 

 
UA1FA ?
 
Пенсіонер
Повідомлень: 200
З нами з: Пон липня 10, 2023 9:39 pm
Has thanked: 9 times
Been thanked: 106 times

Re: Ламповий підсилювач потужності

Повідомлення Пенсіонер »

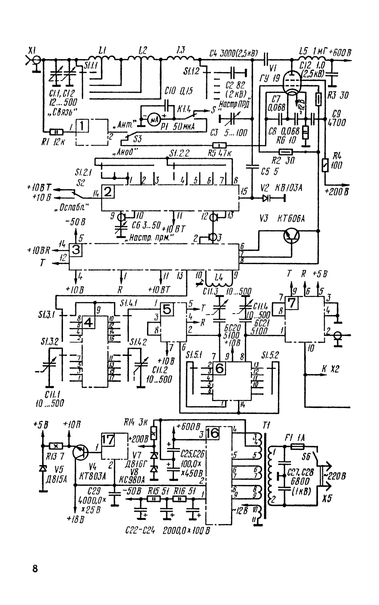
Так.
Перша інформація про такий підсилювач з`явилася в "Радіо" у 1977 році.
f.1977-08.016.jpg
 
 
Пенсіонер
Повідомлень: 200
З нами з: Пон липня 10, 2023 9:39 pm
Has thanked: 9 times
Been thanked: 106 times

Re: Ламповий підсилювач потужності

Повідомлення Пенсіонер »

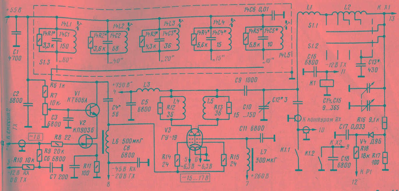
Є ще варіант Гуткіна UT1MA.
Вибачаюся за якість зображення.
 
 
Вкладення
PA GU-19 Gutkin.gif
oldPsyho
Повідомлень: 638
З нами з: П'ят жовтня 14, 2022 4:13 pm
Звідки: KO40ig
Позивний: UR5XOU
Has thanked: 189 times
Been thanked: 71 time

Re: Ламповий підсилювач потужності

Повідомлення oldPsyho »

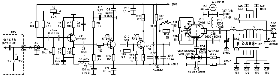
Вихідний каскад з драйвером трансиверу РЕТРО-М
 
Вкладення
pa1.jpg
UR5VFT
Повідомлень: 585
З нами з: Вів січня 17, 2023 6:22 pm
Позивний: UR5VFT
Has thanked: 578 times
Been thanked: 127 times

Re: Ламповий підсилювач потужності

Повідомлення UR5VFT »

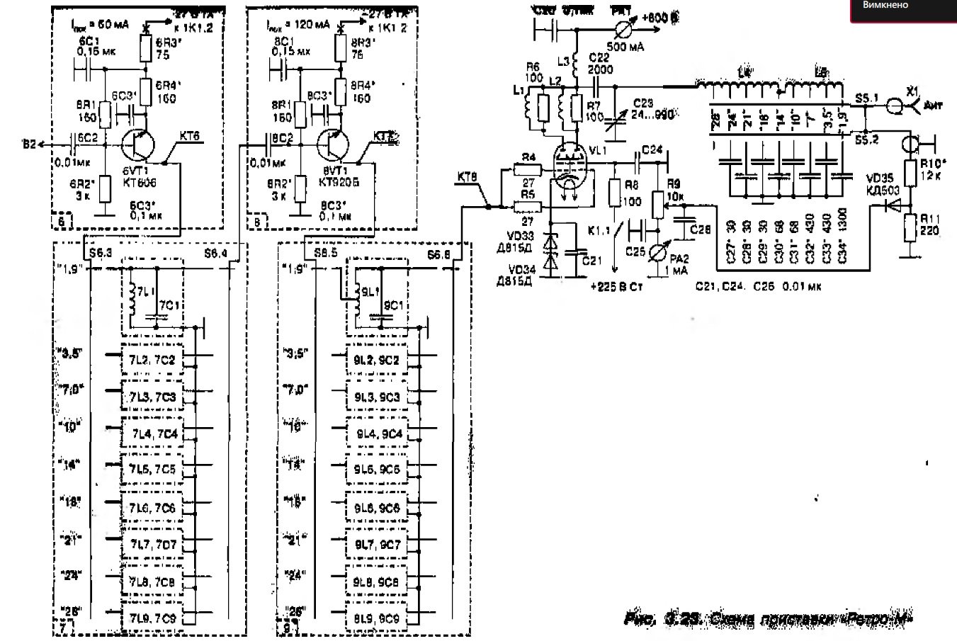
- Якщо лампочка 19-29 одна рекомендую. перевірено багаторазово і чому не згадуєте про гібридні каскади. працюють відмінно.. 73!
 
Вкладення
a8.GIF
a8.GIF (9.08 Кіб) Переглянуто 67116 разів
Відповісти