Ну що, готовий трошки поділитися результатом ))
Пост буде великий, тому рекомендую заварити чайку..
Результатом кількох діб без сну стало досягнення всіх моїх "хотєлок":
- АРП працює без "викриків" та "хлюпання" при появі місцевих (більше +50дБ) станцій
- сметр точно відкалібрований
- ручка "Підсилення ПЧ" працює по класичній схемі - ручка вліво - стрілка вправо. І не впливає на точність показів сметра (ну практично).
- ну і глибина АРП, при с9 на лінійному виході порядка 80 мВ, а при +60 - 250 мВ.
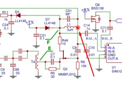
За основу взята схема АРП трансивера елекрафт К2, тобто перетворення ПЧ на ультразвук (порядка 200 КГц) та подальше детектування.
В основній платі трансивера Raisin DX2.0 виконано наступні зміни:
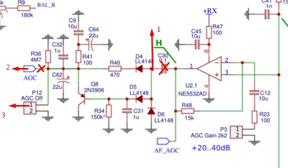
- видалено конденсатор С30, і з його лівого (по схемі) виводу, тобто входу детектора АРП виведено провідник. (т1 на картинці нижче)
- перерізана дорожка від виходу детектора АРП (конектор Р12) до затворів транзисторів Q9, Q14 і виведено два провідники. (т2 та т3 відповідно)

- Screenshot_15.jpg (30.98 Кіб) Переглянуто 37364 разів
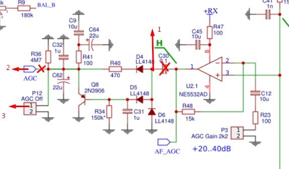
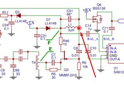
Власне схема мого варіанту АРП:
(фото дуже якісні, насолоджуємся!

але перефоткувати мені ліньки, може підключу сканера... або таки намалюю в якомусь КАДі)
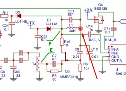
Міксер 602 (або 612) ввімкнено по класичній схемі, добавити нема що, також і половинка ОП виконує роль простого підсилювача. У випадку самозбудження можна зменшити резистор між виводами 1 та 2, та шунтувати його конденсатором на 30-50 пФ). Сигнал на вхіл (т1) подаємо з виходу підсилювача ПЧ трансивера, (правий по схемі вивод L1).

- Screenshot_18.jpg (25.24 Кіб) Переглянуто 37364 разів
Виход перетвореного та підсиленого сигналу суб-ПЧ (192КГц) подаємо на наступний каскад:
Основне завдання тут - підсилити сигнал до рівня, достатнього для роботи сметра (він на ардуїно, в синтезаторі, і зробити якомого більшою різницю між с1-с2-с3, оскільки це саме "болюче" місце всіх АРП по НЧ, потрібна або дуже висока чутливість підсилювача сметра, або втрачаємо правдивість показів, тобто станція працює, а показів просто нема, стрілочка або шкала показує ноль. Отже, резистором "Порог АРП" виставляємо рівень, після якого буде початок роботи АРП, в мене сигнал починає "придушуватися" при напрузі 0,6В на входах польовиків, для настроювання потрібно при максимальному опорі регулятора "Підсилення ПЧ" подати бажаний рівень сигналу з ГСС (я подавав рівень с9) і накрутити поріг до рівня 0,6-0,7В. З цієї напруги почнеться компресія сигналу.
Ручка підсилення просто буде підвищувати напругу виходу, таким чином рухаючи як стрілку або шкалу сметра, так і напругу на затворах транзисторів АРП на основній платі.
Аналогічно попередньому каскаду, для уникнення самозбудження можна підібрати резистор зворотнього зв*язку, або шунтувати ємність в 30-50пФ.
З точки 2, змінна напруга суб-ПЧ (а також постійна складова!) подається на штатний детектор трансивера.
З точки 3 випрямлена напруга подається на АЦП синтезатора або яку іншу схему з можливістю калібровки показників.
Продетектований сигнал з основної плати подається на буферний каскад (точка 1), аби виключити вплив резистора "Рівень затвору" на роботу детектора, та зробити відносно низький вихідний опір, потрібний для роботи наступного каскаду. Після буфера сигнал подається на резистивну схему сзування рівня, та каскад підсилювача, для компенсації втрат на резисторах.
Резистором "Рівень затвор" Виставляємо напругу 0,4-0,5В БЕЗ сигналу на затворах транзисторів, а резистором "Підсилення" виставляємо бажану різницю між с9 та +60дБ.
З точки 2 сигнал подаємо на затвори транзисторів АРП на основній платі.
в точку 1 подаємо сигнал з детектора АРП основної плати.
Для стабільної роботи АРП дуже важливо правильно підібрати ємність С62, конденсатора часу затримки АРП, при малій ємності можливе автоколивання, оскільки тракт має досить велике підсилення по петлі АРП. Збільшення ємності призведе до збільшення часу відпускання АРП, тут уже на смак. Я думаю поставити польовичок, і комутувати добавочну ємність, тобто зробити швидке і звичайне АРП з вибором через кнопочки синтезатора ))
Так, ну ніби то все, Андрію, готуй такпкошльопку, буду ловити тапки