Сторінка 5 з 5
Re: Саморобні гібрідні мікросхеми
Додано: Пон вересня 29, 2025 1:18 pm
UR5FFR
UT8AS писав: ↑Пон вересня 29, 2025 1:01 pm
...Але все одно параметри досить високі...
Так може поставити дві, адже трансформатор є...я вже і на колечках 7х4х1,5 пробував...
А навіщо дві? Що воно дасть? На мій погляд нічого.
Треба розуміти щоб не погіршити IP3=+35..+40dBm змішувача вам потрібно або після нього ставити квадратурний гібрід та два фільтри (дивитися у жовтому Реді), або ставити post-mixer підсилювач зі струмом 200-300мА або вище. І який сенс у цьому? Лише якщо у вас сусід полюбляє покьюерпікати за картоплю
Re: Саморобні гібрідні мікросхеми
Додано: Пон вересня 29, 2025 2:42 pm
UR5VFT
це передрук із форуму Ігоря?
Re: Саморобні гібрідні мікросхеми
Додано: Пон вересня 29, 2025 3:17 pm
UT8AS
UR5VFT писав: ↑Пон вересня 29, 2025 2:42 pmце передрук із форуму Ігоря?
...не пам'ятаю, це ще на початку десятих знайшов на москальських сайтах, коли робив другий MiniYES...тоді ще такого срачу не було...
Re: Саморобні гібрідні мікросхеми
Додано: Пон вересня 29, 2025 3:20 pm
UT8AS
UR5FFR писав: ↑Пон вересня 29, 2025 1:18 pmЩо воно дасть?
...думаю, на передачу буде краще придушення побічних...
Re: Саморобні гібрідні мікросхеми
Додано: Пон вересня 29, 2025 6:14 pm
UR5FFR
UT8AS писав: ↑Пон вересня 29, 2025 3:20 pm
UR5FFR писав: ↑Пон вересня 29, 2025 1:18 pmЩо воно дасть?
...думаю, на передачу буде краще придушення побічних...
Які далі придушаться у ДПФ та ФНЧ і від них нічого не залишиться. Має сенс тільки у всілякому хайенді та топових конструкціях.
Re: Саморобні гібрідні мікросхеми
Додано: Суб листопада 01, 2025 11:31 am
UR5FFR
Ось
тут було запропоновано зробити змішувач на трансформаторах ACT45B-220-2P-TL003. Заказав на алі та зробив по наступній схемі
Тестував з ПЧ 465кГц - знімав з порту В. Усе працює без жодних проблем. Для НЧ (де)модулятора ця схема не підходить - треба по іншому робити
Re: Саморобні гібрідні мікросхеми
Додано: Чет листопада 06, 2025 10:37 pm
UR5FFR
Для початку вирішив зібрати щось досить просте, а саме приймач SSB з одним КФ. Схема наступна
Як бачите тут немає жодної індуктивності.
Ардуінівська макетка виявилась повністю непридатна, бо підсилення по ПЧ майже 80дб - воно свистить.
Тому зробив плату з панельками під гібридки щоб була можливість їх перевтикати якщо якась бракована. Це до речі допомогло бо УВ1 виявився неробочій хоча начебто усе перевірялось.
Плата у зборі з підключеним сінтезатором
Приймач запрацювал майже сразу після заміни неробочої УВ1. Є деякі питання стосовно роботи АРП, але взагалі концепція саморобних гібрідних мікросхем повністю робоча
Re: Саморобні гібрідні мікросхеми
Додано: Пон грудня 15, 2025 8:17 am
OK1
Hi Andriy,
can you please share the schematic of the other blocks? I am mainly interested in the schematic of the AT2 attenuator.
Thanks! Ivan
(P.S. sorry for the English and of course answer in Ukrainian)
Re: Саморобні гібрідні мікросхеми
Додано: П'ят грудня 19, 2025 7:36 pm
UR5FFR
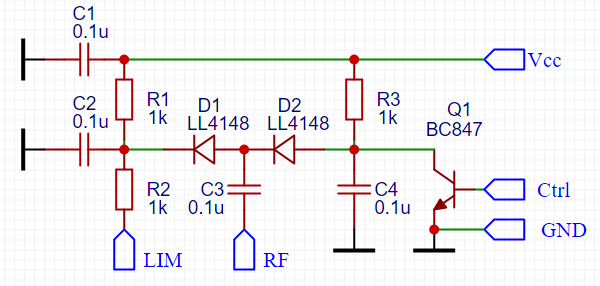
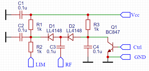
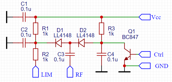
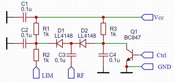
Вибачте за затримку - 5 днів не було світла після обстрілів. АТ2 - це звичайний діодний атенюатор.

- Screenshot_2025_12_19-4.png (29.67 Кіб) Переглянуто 54579 разів
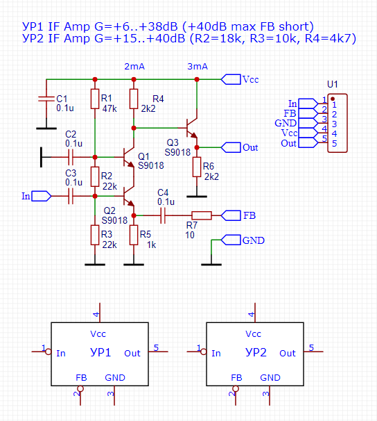
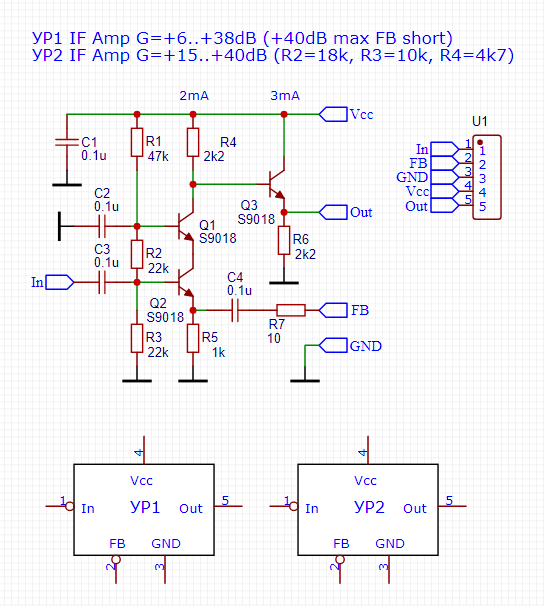
На схемі приймача він управляє підсиленням по проміжній частоті УР1

- Screenshot_2025_12_19-5.png (48.53 Кіб) Переглянуто 54579 разів
SSB-детектор на BF998

- Screenshot_2025_12_19-6.png (34.92 Кіб) Переглянуто 54579 разів
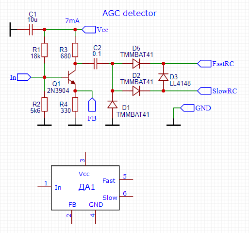
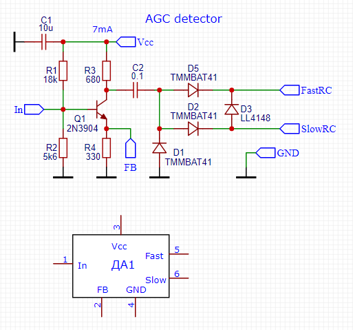
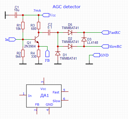
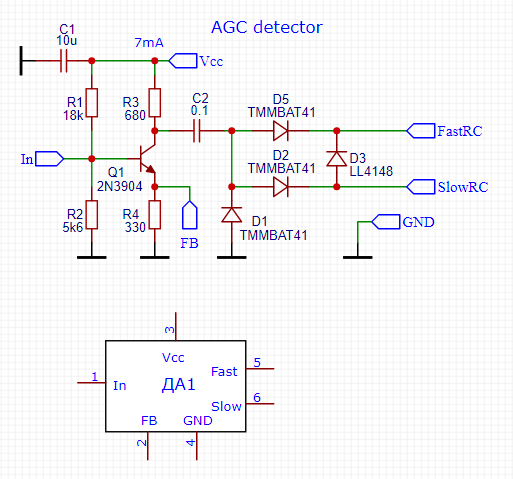
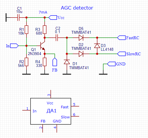
Детектор AGC

- Screenshot_2025_12_19-8.png (35.14 Кіб) Переглянуто 54579 разів
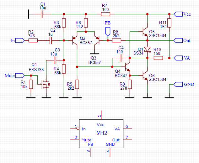
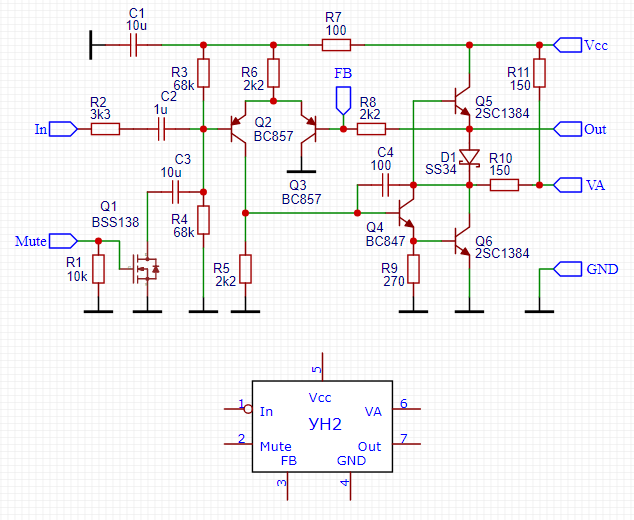
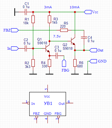
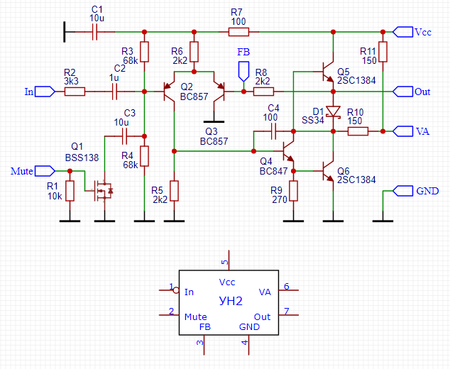
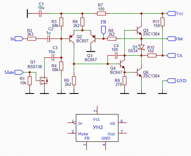
Підсилювач низької частоти працює у класі В. Має можливість mute

- Screenshot_2025_12_19-10.png (48.58 Кіб) Переглянуто 54579 разів
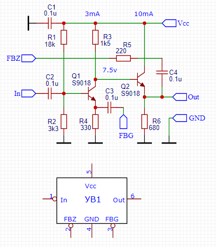
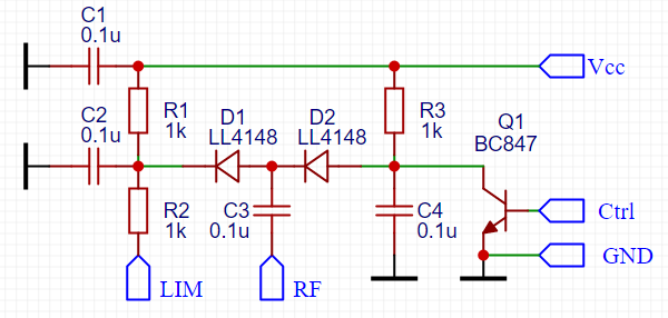
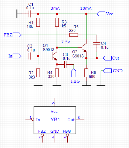
Вхідний змішувач
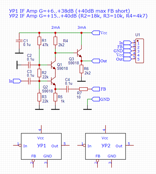
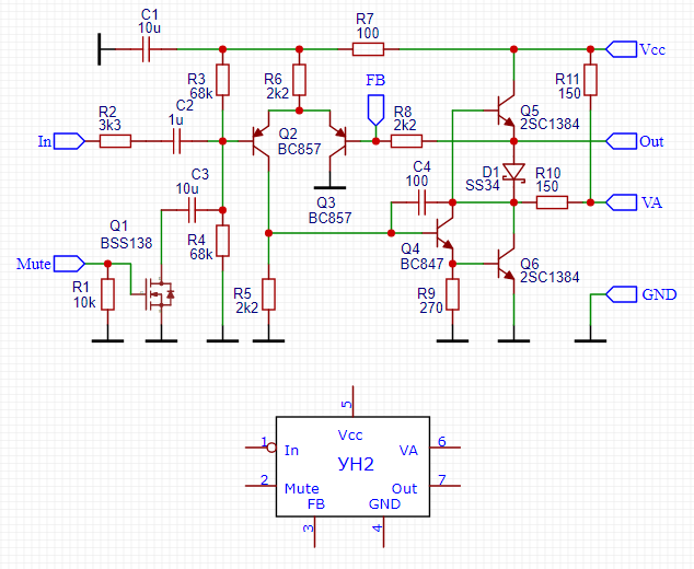
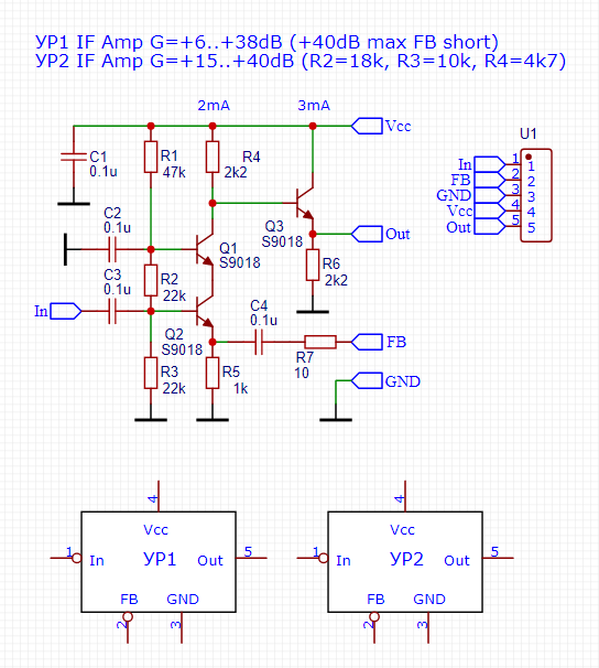
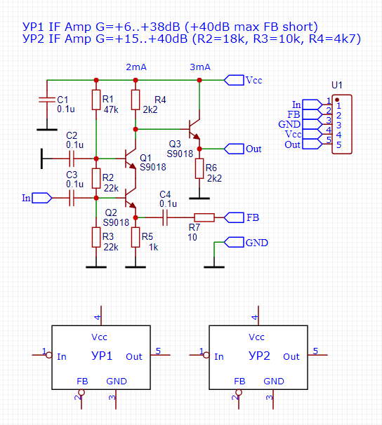
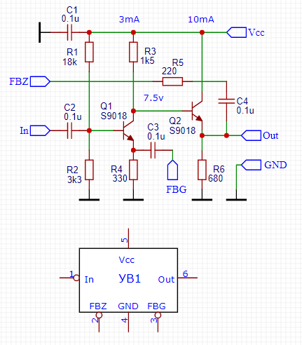
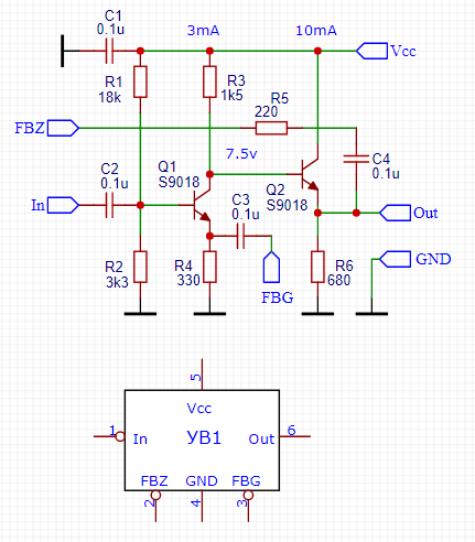
Універсальний підсилювач. В залежності від зворотніх зв'язків може бути налаштован на працю з різним вхідним/вихідним опором та підсиленням

- Screenshot_2025_12_19-9.png (32.01 Кіб) Переглянуто 54579 разів