Простий транзисторний трансивер Бджілка (BeeJT TRX)
-
- Повідомлень: 1211
- З нами з: Пон вересня 12, 2022 1:04 pm
- Has thanked: 86 times
- Been thanked: 641 time
Re: Простий транзисторний трансивер Бджілка (BeeJT TRX)
Перший запуск. Зліва на право - фронтенд, ППЧ та ПНЧ. Замість синтезатору поки що ГСС. Усе працює повністю очікувано
Плата ППЧ другої версії. На відміну від першої версії на ній немає жодних намоточних вузлів (на першій версії був один трансформатор). Єдина індуктивність на платі - смугастий дросель. Підсилення плати - 90дБ. Зроблена швидка АРП. Ніякого налагодження плата не потребує

Теж купив там трохи кварців на 5МГц. Переміряв - дуже близькі параметри, схоже що одна партія
-
- Повідомлень: 1211
- З нами з: Пон вересня 12, 2022 1:04 pm
- Has thanked: 86 times
- Been thanked: 641 time
Re: Простий транзисторний трансивер Бджілка (BeeJT TRX)
Сигнал для АРП (П = підсилення) взято звісно з НЧ. Ще раз наголошую - це ПРОСТИЙ трансивер для ПОЧАТКІВЦІВ. Тому усе повинно бути просто, зрозуміло та працювати "з коробки" без налаштування. Вважаємо що з вимірювальних приладів є лише мультіметр.
Сьогодні працював с платою ПЧ - займався доводкою. А саме спрощував та випаював непотрібні деталі

Загальне підсилення регулюється від 80 до 100дб - при вхідному сигналі 1мкв на виході 12-120мВ в залежності від положення резистора R1.
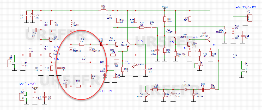
На виході плати рівень НЧ становить 500-800 mVrms. Сигнал другого гетеродину - 3.3в з синтезатора на SI5351. Світлодіод червоний.
Плата повністю стабільна та незважаючи на велике підсилення працює "на столі" без будь якого екранування. Усе це отримано завдяки рівномірного розподілу підсилення між ПЧ, змішувачем та НЧ, бо наприклад самий перший варіант мав підсилення по ВЧ 60дб, працював нестабільно та мав схильність до самозбудження.
PS Схема ще не остаточна - будуть зміни
-
- Повідомлень: 1211
- З нами з: Пон вересня 12, 2022 1:04 pm
- Has thanked: 86 times
- Been thanked: 641 time
Re: Простий транзисторний трансивер Бджілка (BeeJT TRX)
Я коли перший раз побачив його - теж подумав що в схемі помилка. Але ні - якщо зробити "як треба" то він буде гірше працювати

Сьогодні займався АРП. Дещо замалий рівень регулювання. Замість двох діодів послідовно оставив один. Добавив ще один діод, який працює як додатковий атенюатор. Схема Порявняння АРП на двох діодах послідовно (попередня версія) - синій трек, один діод - помаранчевий, додатковий діодний атенюатор - жовтий. По горизонталі - вхідний рівень dBV (-120dBV = 1uVrms), по вертикалі - вихідний рівень в mVrms.
Порівняння АРП в залежності від різного рівня підсилення ППЧ (резистор R2). По вертикалі вихідний рівень в mVrms в логарифмічному масштабі
-
- Повідомлень: 1211
- З нами з: Пон вересня 12, 2022 1:04 pm
- Has thanked: 86 times
- Been thanked: 641 time
Re: Простий транзисторний трансивер Бджілка (BeeJT TRX)
Дивиться у мене змішувач має +20дб, ПНЧ регулюється від +15 до +35дб. Загальне підсилення становить від 80 до 100дб (АРП вимкнено). Рахуємо підсилення першого каскаду: 100-35-20=45дб. Якщо зробити перший каскад на одному транзисторі то 30дб ще не факт що ви отримаєте. Тобто на 15-20дб менше підсилення буде. Так, можна нагнати в НЧ поставити ще один каскад, але це треба макетувати як воно буде по стабільності.
Я зараз зробив плату з останніми правками - буду збирати. Якщо є натхнення зробити свій варіант тракту ПЧ то велкам. Вимог небагато - вхід 50ом, вихід 500мВ, плата 50*100мм.
Я зараз зробив плату з останніми правками - буду збирати. Якщо є натхнення зробити свій варіант тракту ПЧ то велкам. Вимог небагато - вхід 50ом, вихід 500мВ, плата 50*100мм.