"Народний" Трансивер на базі ESP32-A1S

Almaro1741
Повідомлень: 61
З нами з: Суб вересня 17, 2022 10:59 am
Позивний: UR1CDH
Has thanked: 1 time
Been thanked: 2 times

Re: "Народний" Трансивер на базі ESP32-A1S

Повідомлення Almaro1741 »

кнопки над правим енкодером для перемикання діапазонів, нижні для зміни кроку перестройки. правий енкодер відповідно для зміни частоти. 5 кнопок в стовпчик є адаптивними, їх функціонал залежить від екрану. значення кожної кнопки буде відображене на екрані, поруч з кнопками. в режимі роботи значення кнопок будуть відповідати написам на корпусі. при вході в меню, відповідно значенням на екрані. енкодели зліва мають кілька завдань. Гучність\RIT та DSP. 
UR5FFR
Повідомлень: 1449
З нами з: Пон вересня 12, 2022 4:04 pm
Has thanked: 132 times
Been thanked: 845 times

Re: "Народний" Трансивер на базі ESP32-A1S

Повідомлення UR5FFR »

Almaro1741 писав: Вів жовтня 25, 2022 3:40 pmдля зміни кроку перестройки
Це не треба. У мене в усіх синтезаторах крок перестройки переключається автоматично. Тобто коли починаємо швидко обертати енкодер крок збільшується.
Almaro1741 писав: Вів жовтня 25, 2022 3:40 pmправий енкодер відповідно для зміни частоти
А кнопки не будуть заважати над/під ним? І вже зараз треба планувати яка буде ручка на енкодері. Наприклад якщо китайська велика з алі то вона має діаметр 45мм. Влізе?

PS Я бачу ви використовуєте EasyEDA pro версії. Не буду проблем з безкоштовною версією при розшарюванні проектів? Читав що там якісь несумісність є між версіями у форматі файлів проекту.
Almaro1741
Повідомлень: 61
З нами з: Суб вересня 17, 2022 10:59 am
Позивний: UR1CDH
Has thanked: 1 time
Been thanked: 2 times

Re: "Народний" Трансивер на базі ESP32-A1S

Повідомлення Almaro1741 »

UR5FFR писав: Вів жовтня 25, 2022 8:42 pm
Almaro1741 писав: Вів жовтня 25, 2022 3:40 pmдля зміни кроку перестройки
Це не треба. У мене в усіх синтезаторах крок перестройки переключається автоматично. Тобто коли починаємо швидко обертати енкодер крок збільшується.
Almaro1741 писав: Вів жовтня 25, 2022 3:40 pmправий енкодер відповідно для зміни частоти
А кнопки не будуть заважати над/під ним? І вже зараз треба планувати яка буде ручка на енкодері. Наприклад якщо китайська велика з алі то вона має діаметр 45мм. Влізе?

PS Я бачу ви використовуєте EasyEDA pro версії. Не буду проблем з безкоштовною версією при розшарюванні проектів? Читав що там якісь несумісність є між версіями у форматі файлів проекту.

 
Ручку прикинув 23мм.  Можна й більше, та тоді треба з кнопками мудрувати. Була ще думка, залишити тільки кнопки біля екрану, перенести їх вліво від екрану. Справа залишити "band+/band-", "mode". Тоді нормально стає крутилка 43мм.
 
Almaro1741
Повідомлень: 61
З нами з: Суб вересня 17, 2022 10:59 am
Позивний: UR1CDH
Has thanked: 1 time
Been thanked: 2 times

Re: "Народний" Трансивер на базі ESP32-A1S

Повідомлення Almaro1741 »

Типу по діагоналях від крутилки на 2, 7, 10 годин
 При такому компонуванні як зараз, нормально стає ручка 35мм
Almaro1741
Повідомлень: 61
З нами з: Суб вересня 17, 2022 10:59 am
Позивний: UR1CDH
Has thanked: 1 time
Been thanked: 2 times

Re: "Народний" Трансивер на базі ESP32-A1S

Повідомлення Almaro1741 »

Відносно про і звичайної версій, є окрема кнопка типу перенести з про в стандарт чи навпаки.
UR5FFR
Повідомлень: 1449
З нами з: Пон вересня 12, 2022 4:04 pm
Has thanked: 132 times
Been thanked: 845 times

Re: "Народний" Трансивер на базі ESP32-A1S

Повідомлення UR5FFR »

А що за дисплей? Ви би схему виклали перед тим як плати замовляти. Бо потім переробляти це марнувати час
 
Almaro1741
Повідомлень: 61
З нами з: Суб вересня 17, 2022 10:59 am
Позивний: UR1CDH
Has thanked: 1 time
Been thanked: 2 times

Re: "Народний" Трансивер на базі ESP32-A1S

Повідомлення Almaro1741 »

UR5FFR писав: Вів жовтня 25, 2022 11:07 pm А що за дисплей? Ви би схему виклали перед тим як плати замовляти. Бо потім переробляти це марнувати час
 

 
Так я й ще нічого не замовляю. Дисплей 3.5 дюйма.  Перевірив на esp8266. Перші плати буду гризти на ЧПУ. Схему обов'язково викладу.
Вкладення
16667608614121337362959.jpg
16667608403452068144474.jpg
Almaro1741
Повідомлень: 61
З нами з: Суб вересня 17, 2022 10:59 am
Позивний: UR1CDH
Has thanked: 1 time
Been thanked: 2 times

Re: "Народний" Трансивер на базі ESP32-A1S

Повідомлення Almaro1741 »

версії передньої панелі. 
1. з механічним енкодером
photo_2023-05-17_20-39-54.jpg
 
2. укорочена. енкодер підключається в розьєм поруч. 
   якщо я правильно зрозумів роботу енкодера, в даний розьєм можна без переробок підключити оптичний енкодер відповідно фази А, В.
photo_2023-05-17_20-39-48.jpg
 
Версії не остаточні. хочу додати розьєм для оптичного енкодера що працює по і2с,  вилизати схему. те що раніше здавалось нормальним рішенням, зараз як на мене зайве і потребує раціонального підходу.
 
Almaro1741
Повідомлень: 61
З нами з: Суб вересня 17, 2022 10:59 am
Позивний: UR1CDH
Has thanked: 1 time
Been thanked: 2 times

Re: "Народний" Трансивер на базі ESP32-A1S

Повідомлення Almaro1741 »

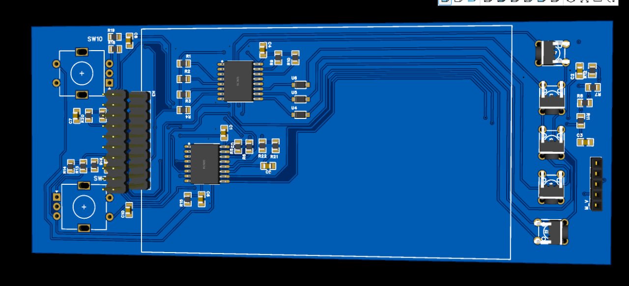
тестова основна плата
photo_2023-05-19_16-54-11.jpg
 
Almaro1741
Повідомлень: 61
З нами з: Суб вересня 17, 2022 10:59 am
Позивний: UR1CDH
Has thanked: 1 time
Been thanked: 2 times

Re: "Народний" Трансивер на базі ESP32-A1S

Повідомлення Almaro1741 »

Фінальна версія передньої панелі трансивера.
photo_2023-05-22_18-44-13.jpg
 
Відповісти