Сторінка 37 з 47
Re: Ламповий TRX без комутації гетеродинів
Додано: Пон вересня 22, 2025 1:02 am
oldPsyho
UR5VFT писав: ↑Нед вересня 21, 2025 11:08 pm
oldPsyho писав: ↑П'ят вересня 19, 2025 3:10 pm
Обломився мені ТАН-41.
Зробив стаб +150в. Але... видає трохи нижчу напругу.
про кер. кондесаторах знову забули
Після діодного моста? Він там не потрібен, бо живлю від ТАН-41.
Re: Ламповий TRX без комутації гетеродинів
Додано: Пон вересня 22, 2025 12:37 pm
oldPsyho
Накидав вихідний каскад на макетці, заміряв напруги.
Замість ТВЗ-1-9 взяв що було під рукою, звичайний ТС на 220 -> 6+6 вольт.
Подав з компа сигнал, грає досить гучно. Правда качнути на всю 3ГД-32 йому не по силам))
P.S. я так розумію, 46ма це лампа повністью відкрита? Хоча, судячи по анодно-сіточним характеристикам, такий струм і повинен бути...
Re: Ламповий TRX без комутації гетеродинів
Додано: Пон вересня 22, 2025 1:09 pm
UY2ZA
Ви наполегливо включаєте пентод у тріодному режимі. Тому сімейство вольтамперних характеристик, що ви наводите, не підходить. Навіщо таке включення незрозуміло.
73, Олег
Re: Ламповий TRX без комутації гетеродинів
Додано: Пон вересня 22, 2025 1:58 pm
oldPsyho
UY2ZA писав: ↑Пон вересня 22, 2025 1:09 pm
Ви наполегливо включаєте пентод у тріодному режимі. Тому сімейство вольтамперних характеристик, що ви наводите, не підходить. Навіщо таке включення незрозуміло.
73, Олег
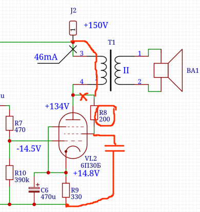
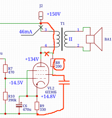
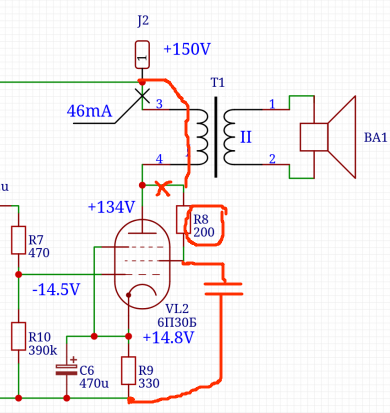
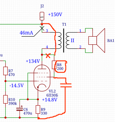
Та де ж він у тріодному режимі? Ввімкнений як пентод.
Ось наприклад:
Re: Ламповий TRX без комутації гетеродинів
Додано: Пон вересня 22, 2025 2:35 pm
oldPsyho
Додав каскад на 6С7Б, тепер стало зовсім добре))
Re: Ламповий TRX без комутації гетеродинів
Додано: Пон вересня 22, 2025 2:36 pm
UY2ZA
На прикладі як пентод, на вашої схемі друга сітка має з'єднання з анодом. Ви не бачите різниці?
Олег
Re: Ламповий TRX без комутації гетеродинів
Додано: Пон вересня 22, 2025 2:54 pm
UR5FFR
Ось так повинно бути

- Screenshot_2025_09_22-2.png (109.76 Кіб) Переглянуто 81497 разів
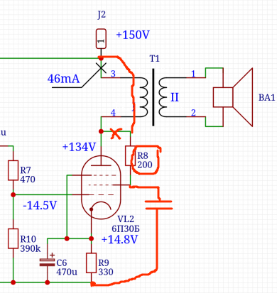
Номінал R8 треба розрахувати так щоб при струмі на 2й сіткі на ньому падало приблизно 30в. Для 6П30Б струм 2ї сітки 1,3мА (дуже приблизно). Тому R8=30/0,0013=23к. Став 27к, сітку на землю через ємність і дивись що там буде за напруга.
Re: Ламповий TRX без комутації гетеродинів
Додано: Пон вересня 22, 2025 3:16 pm
oldPsyho
UR5FFR писав: ↑Пон вересня 22, 2025 2:54 pm
Ось так повинно бутиScreenshot_2025_09_22-2.png
Номінал R8 треба розрахувати так щоб при струмі на 2й сіткі на ньому падало приблизно 30в. Для 6П30Б струм 2ї сітки 1,3мА (дуже приблизно). Тому R8=30/0,0013=23к. Став 27к, сітку на землю через ємність і дивись що там буде за напруга.
R8 - 24k, конденсатор 330нф. Напруга на 2-й сітці 59в. Але пнч почав збуджуватись.
Re: Ламповий TRX без комутації гетеродинів
Додано: Пон вересня 22, 2025 3:28 pm
UR5FFR
Зменшити резистор щоб напруга на другій сіткі була приблизно 120в, підняти ємність до 1-10мкф
Re: Ламповий TRX без комутації гетеродинів
Додано: Пон вересня 22, 2025 3:36 pm
UY2ZA
Не зрозуміло навіщо там взагалі цей резистор R8. Все буде правильно працювати при 150 В на другої сетці. Спробуйте на макеті
73, Олег