Ламповий TRX без комутації гетеродинів

UR5FFR
Повідомлень: 1422
З нами з: Пон вересня 12, 2022 4:04 pm
Has thanked: 130 times
Been thanked: 817 times

Re: Ламповий TRX без комутації гетеродинів

Повідомлення UR5FFR »

oldPsyho писав: П'ят вересня 19, 2025 10:56 pm Там різниця більше 10в
Стабілітрони на 75в, мінус 2в падіння витік-затвор - на виході 148в. Якщо суттєво менше то треба поміряти напругу на затворі

 
oldPsyho
Повідомлень: 634
З нами з: П'ят жовтня 14, 2022 4:13 pm
Звідки: KO40ig
Позивний: UR5XOU
Has thanked: 184 times
Been thanked: 70 times

Re: Ламповий TRX без комутації гетеродинів

Повідомлення oldPsyho »

UR5FFR писав: П'ят вересня 19, 2025 11:21 pm Це ти несщастну 6Ж5Б у тріодний режим вирішив загнати, чи що? Навіщо ти так з нею? 

 
А що їй буде? там 0.5вт з неї вийде та й хватить. Можна замість неї поставити 6П30Б, буде 1вт. Але то досить рідкісна лампа.
 
UR5FFR
Повідомлень: 1422
З нами з: Пон вересня 12, 2022 4:04 pm
Has thanked: 130 times
Been thanked: 817 times

Re: Ламповий TRX без комутації гетеродинів

Повідомлення UR5FFR »

oldPsyho писав: П'ят вересня 19, 2025 11:53 pm А що їй буде? там 0.5вт з неї вийде та й хватить. Можна замість неї поставити 6П30Б, буде 1вт. Але то досить рідкісна лампа.
А буде ось що. Для 6Ж5Б Ua=120в Ia=16мА. Тобто навантаження повинно бути Ua/Ia=7,5кОм. Припустимо що гучномовець має опір 8Ом, тоді трансформатор повинен мати співвідношення витків sqrt(7500/8)=30. Тут усе зрозуміло.
Підсилення каскаду буде дорівнювати g*7500/30=0.01*7500/30=2.5 рази (g=10мА/в). Не дуже багато але щось є.
Вихідний опір пентода дуже великий - це сотні кОм, але якщо ти вмикаєш пентод як тріод то його вихідний опір суттєво зменшується. Є формули, є розраховані таблиці. Приблизно вихідний опір буде 3кОм. Щоб отримати максимальну потужність потрібно щоб навантаження дорівнювало вихідному опору. Коефіцієнт трансформації буде sqrt(3000/8)=19. Підсилення зменшиться та буде дорівнювати g*3000/2/19=0.8. Тобто у тричі менше.
На мій погляд краще поставити дві 6Ж5Б паралельно або зробити гібридний вихід з транзистором
UY2ZA
Повідомлень: 25
З нами з: Вів лютого 13, 2024 4:04 am
Позивний: UY2ZA
Has thanked: 12 times
Been thanked: 7 times

Re: Ламповий TRX без комутації гетеродинів

Повідомлення UY2ZA »

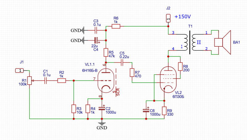
На мій погляд, на цій схемі є деякі помилки.
- після R1 треба поставити конденсатор;
- резистори R5, R7 не потрібні;
- екранну сітку 6Ж5Б запитати безпосередньо від джерела анодної напруги +150 В
- захистну сітку 6Ж5Б з'їєднати з "землею"
73, Олег
 
 
 
oldPsyho
Повідомлень: 634
З нами з: П'ят жовтня 14, 2022 4:13 pm
Звідки: KO40ig
Позивний: UR5XOU
Has thanked: 184 times
Been thanked: 70 times

Re: Ламповий TRX без комутації гетеродинів

Повідомлення oldPsyho »

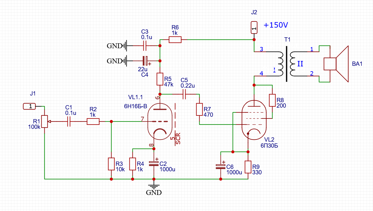
Добре, ПНЧ трошки інший))
 
 
Вкладення
AF1.png
UY2ZA
Повідомлень: 25
З нами з: Вів лютого 13, 2024 4:04 am
Позивний: UY2ZA
Has thanked: 12 times
Been thanked: 7 times

Re: Ламповий TRX без комутації гетеродинів

Повідомлення UY2ZA »

Добре, але помилки залишились. А остання схема взагалі працювати не буде
73, Олег 
oldPsyho
Повідомлень: 634
З нами з: П'ят жовтня 14, 2022 4:13 pm
Звідки: KO40ig
Позивний: UR5XOU
Has thanked: 184 times
Been thanked: 70 times

Re: Ламповий TRX без комутації гетеродинів

Повідомлення oldPsyho »

UY2ZA писав: Суб вересня 20, 2025 8:58 pm Добре, але помилки залишились. А остання схема взагалі працювати не буде
73, Олег 

 
он як, а чому? 
 
Андрій_UR3ILF
Повідомлень: 101
З нами з: Суб жовтня 01, 2022 6:36 pm
Звідки: Царичанка
Позивний: UR3ILF
Has thanked: 21 time
Been thanked: 75 times
Контактна інформація:

Re: Ламповий TRX без комутації гетеродинів

Повідомлення Андрій_UR3ILF »

oldPsyho писав: Суб вересня 20, 2025 7:15 pm Добре, ПНЧ трошки інший))
 
Перша сiтка пентода нема спротиву на землю. Як буде автозмiщення працювати?
 
oldPsyho
Повідомлень: 634
З нами з: П'ят жовтня 14, 2022 4:13 pm
Звідки: KO40ig
Позивний: UR5XOU
Has thanked: 184 times
Been thanked: 70 times

Re: Ламповий TRX без комутації гетеродинів

Повідомлення oldPsyho »

Андрій_UR3ILF писав: Суб вересня 20, 2025 10:20 pm
oldPsyho писав: Суб вересня 20, 2025 7:15 pm Добре, ПНЧ трошки інший))


 
Перша сiтка пентода нема спротиву на землю. Як буде автозмiщення працювати?
 


 
Точно, провтикав резюк 390к на землю. Зберу макет - викладу виправлену схему і фотки.
 
 
UR5VFT
Повідомлень: 566
З нами з: Вів січня 17, 2023 6:22 pm
Позивний: UR5VFT
Has thanked: 557 times
Been thanked: 114 times

Re: Ламповий TRX без комутації гетеродинів

Повідомлення UR5VFT »

oldPsyho писав: П'ят вересня 19, 2025 3:10 pm Обломився мені ТАН-41. 
Зробив стаб +150в. Але... видає трохи нижчу напругу.
 
 

 
  про кер. кондесаторах знову забули
 
Відповісти