Сторінка 4 з 5
Re: Саморобні гібрідні мікросхеми
Додано: Суб вересня 27, 2025 7:38 pm
Sergii
UR5FFR писав: ↑П'ят вересня 26, 2025 11:22 pm
Для початку треба зробити прототипи модулів та декілька схем з них що оцінити наскільки працює вибрана схемотехніка. На жаль все йде дуже повільно бо нема часу.
Як готовий комплект було б цікаво замовляти одразу з монтажем усіх смд.
Цікаво яким чином Ви плануєте монтувати компоненти? Бо китайці не монтують компоненти в Україну.
Re: Саморобні гібрідні мікросхеми
Додано: Суб вересня 27, 2025 7:47 pm
UR5FFR
Народ каже що якщо написати їм в сапорт то вони відкривають можливість замовлення з монтажем.
Re: Саморобні гібрідні мікросхеми
Додано: Нед вересня 28, 2025 9:14 am
serge_m
Такі плати треба замовляти панелями з V-cut, плат по 25 на кожній панелі. Монтаж можна і тут замовити. Люди без роботи сидять, шукають кому б що попаяти. Треба буде - організую.
Хоча ніколи не цікавився скільки коштує монтаж SMD в Китаї.
PS. Тема поступово може перерости в замовлення виготовлення кастомних мікросхем в корпусах SIP-N )
Re: Саморобні гібрідні мікросхеми
Додано: Нед вересня 28, 2025 2:37 pm
UR5FFR
serge_m писав: ↑Нед вересня 28, 2025 9:14 am
Такі плати треба замовляти панелями з V-cut, плат по 25 на кожній панелі. Монтаж можна і тут замовити. Люди без роботи сидять, шукають кому б що попаяти. Треба буде - організую.
Хоча ніколи не цікавився скільки коштує монтаж SMD в Китаї.
PS. Тема поступово може перерости в замовлення виготовлення кастомних мікросхем в корпусах SIP-N )
Дякую, але ще дуже рано. Поки що цікаво розробити схемотехніку для базового набору модулів який дозволить збирати різні приймачі та трансивери.
Re: Саморобні гібрідні мікросхеми
Додано: Нед вересня 28, 2025 3:27 pm
UR5VFT
UR5FFR писав: ↑Нед вересня 28, 2025 2:37 pm
Дякую, але ще дуже рано. Поки що цікаво розробити схемотехніку для базового набору модулів який дозволить збирати різні приймачі та трансивери.
змішувачі будуть на ФСТ?
Re: Саморобні гібрідні мікросхеми
Додано: Нед вересня 28, 2025 3:37 pm
oldPsyho
UR5FFR писав: ↑Нед вересня 28, 2025 2:37 pm
serge_m писав: ↑Нед вересня 28, 2025 9:14 am
Такі плати треба замовляти панелями з V-cut, плат по 25 на кожній панелі. Монтаж можна і тут замовити. Люди без роботи сидять, шукають кому б що попаяти. Треба буде - організую.
Хоча ніколи не цікавився скільки коштує монтаж SMD в Китаї.
PS. Тема поступово може перерости в замовлення виготовлення кастомних мікросхем в корпусах SIP-N )
Дякую, але ще дуже рано. Поки що цікаво розробити схемотехніку для базового набору модулів який дозволить збирати різні приймачі та трансивери.
І написати книжку з прикладами, щось на кшталт "Практікум юного радіогубітеля"))
Re: Саморобні гібрідні мікросхеми
Додано: Нед вересня 28, 2025 11:44 pm
UR5FFR
UR5VFT писав: ↑Нед вересня 28, 2025 3:27 pm
змішувачі будуть на ФСТ?
Змішувачі на ключах 74LVC1G3167 бо в них великий корпус

В фінальній версії будуть стояти FSA3157
oldPsyho писав: ↑Нед вересня 28, 2025 3:37 pm
І написати книжку з прикладами, щось на кшталт "Практікум юного радіогубітеля"))
Та я вже відчуваю що доведеться робити аппноути з типовими схемами бо інакше досить складно буде використовувати
Re: Саморобні гібрідні мікросхеми
Додано: Пон вересня 29, 2025 9:20 am
UT8AS
UR5VFT писав: ↑Нед вересня 28, 2025 3:27 pm
змішувачі будуть на ФСТ?
...можна спробувати...або порівняти характеристики з VLC3157...
https://docs.google.com/document/d/14N_ ... ue&sd=true
Re: Саморобні гібрідні мікросхеми
Додано: Пон вересня 29, 2025 11:51 am
UR5FFR
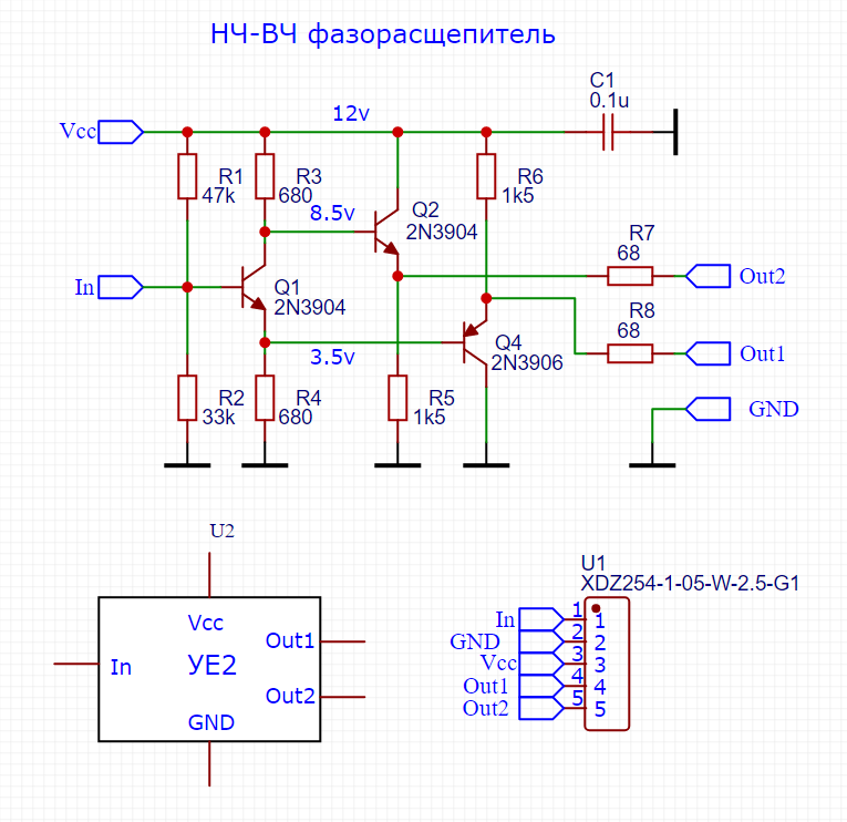
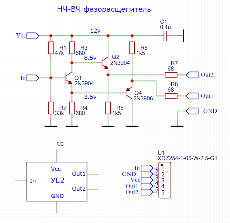
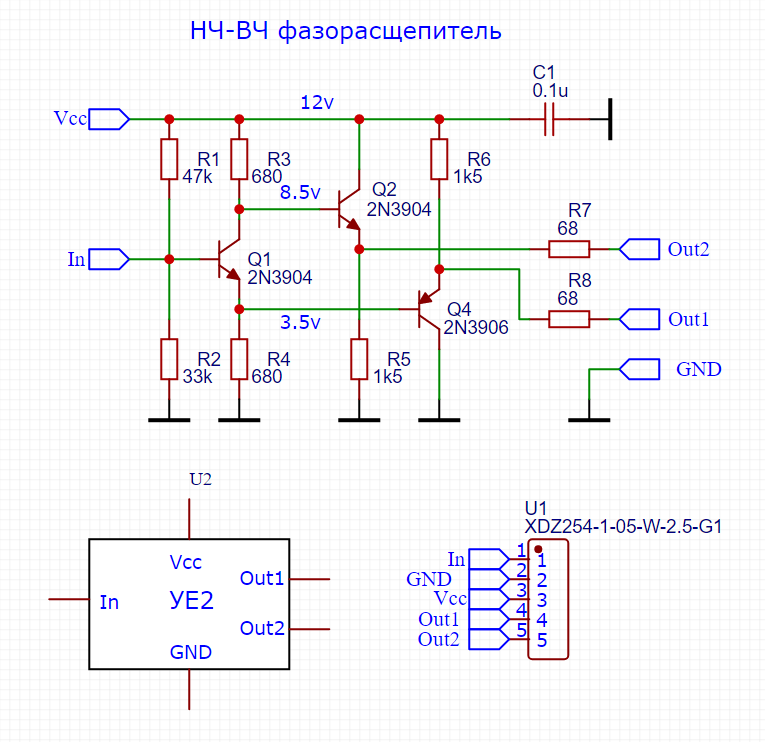
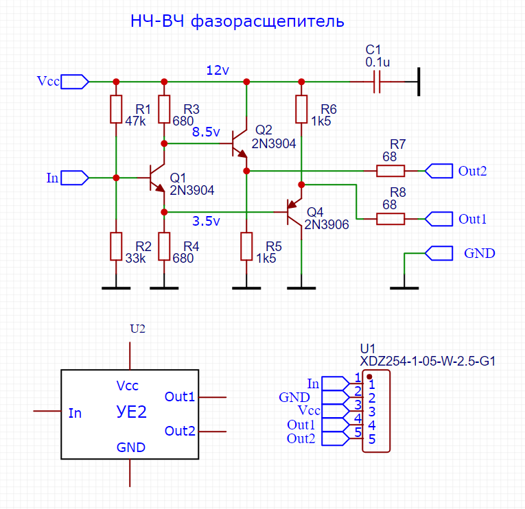
Змішувачі досить прості т.з. kiss-mixer. На борту мають стабілізатор на 5в. ПС3 має трансформатор на біноклі BN-43-2402. ПС1 потребує фазоінвертора - він є окремою мікросхемою УЕ2. Схемотехніка дуже схожа з модулятором Бджілки який на ключах зроблено

- Screenshot_2025_09_29-3.png (87.12 Кіб) Переглянуто 114489 разів
UT8AS писав: ↑Пон вересня 29, 2025 9:20 am
...можна спробувати...або порівняти характеристики з VLC3157...
Вже давно все порівняли. LVC трохи програє FST в IP3. Але все одно параметри досить високі
Нема доступу
Re: Саморобні гібрідні мікросхеми
Додано: Пон вересня 29, 2025 1:01 pm
UT8AS
...вибачаюсь, виправив...
https://docs.google.com/document/d/14N_ ... ue&sd=true
...Але все одно параметри досить високі...
Так може поставити дві, адже трансформатор є...я вже і на колечках 7х4х1,5 пробував...