Цікаво яким чином Ви плануєте монтувати компоненти? Бо китайці не монтують компоненти в Україну.
Саморобні гібрідні мікросхеми
-
- Повідомлень: 36
- З нами з: Пон лютого 17, 2025 6:10 pm
- Has thanked: 10 times
- Been thanked: 10 times
Re: Саморобні гібрідні мікросхеми
Такі плати треба замовляти панелями з V-cut, плат по 25 на кожній панелі. Монтаж можна і тут замовити. Люди без роботи сидять, шукають кому б що попаяти. Треба буде - організую.
Хоча ніколи не цікавився скільки коштує монтаж SMD в Китаї.
PS. Тема поступово може перерости в замовлення виготовлення кастомних мікросхем в корпусах SIP-N )
Хоча ніколи не цікавився скільки коштує монтаж SMD в Китаї.
PS. Тема поступово може перерости в замовлення виготовлення кастомних мікросхем в корпусах SIP-N )
-
- Повідомлень: 1204
- З нами з: Пон вересня 12, 2022 1:04 pm
- Has thanked: 82 times
- Been thanked: 634 times
Re: Саморобні гібрідні мікросхеми
Дякую, але ще дуже рано. Поки що цікаво розробити схемотехніку для базового набору модулів який дозволить збирати різні приймачі та трансивери.serge_m писав: ↑Нед вересня 28, 2025 6:14 am Такі плати треба замовляти панелями з V-cut, плат по 25 на кожній панелі. Монтаж можна і тут замовити. Люди без роботи сидять, шукають кому б що попаяти. Треба буде - організую.
Хоча ніколи не цікавився скільки коштує монтаж SMD в Китаї.
PS. Тема поступово може перерости в замовлення виготовлення кастомних мікросхем в корпусах SIP-N )
-
- Повідомлень: 443
- З нами з: Вів січня 17, 2023 4:22 pm
- Позивний: UR5VFT
- Has thanked: 404 times
- Been thanked: 93 times
-
- Повідомлень: 585
- З нами з: П'ят жовтня 14, 2022 1:13 pm
- Звідки: KO40ig
- Позивний: UR5XOU
- Has thanked: 169 times
- Been thanked: 57 times
Re: Саморобні гібрідні мікросхеми
І написати книжку з прикладами, щось на кшталт "Практікум юного радіогубітеля"))UR5FFR писав: ↑Нед вересня 28, 2025 11:37 amДякую, але ще дуже рано. Поки що цікаво розробити схемотехніку для базового набору модулів який дозволить збирати різні приймачі та трансивери.serge_m писав: ↑Нед вересня 28, 2025 6:14 am Такі плати треба замовляти панелями з V-cut, плат по 25 на кожній панелі. Монтаж можна і тут замовити. Люди без роботи сидять, шукають кому б що попаяти. Треба буде - організую.
Хоча ніколи не цікавився скільки коштує монтаж SMD в Китаї.
PS. Тема поступово може перерости в замовлення виготовлення кастомних мікросхем в корпусах SIP-N )
-
- Повідомлень: 1204
- З нами з: Пон вересня 12, 2022 1:04 pm
- Has thanked: 82 times
- Been thanked: 634 times
Re: Саморобні гібрідні мікросхеми
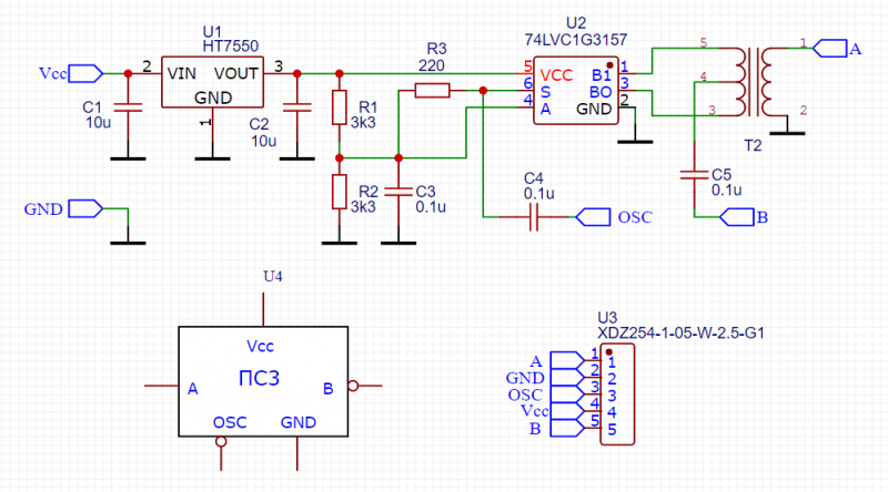
Змішувачі на ключах 74LVC1G3167 бо в них великий корпус

Та я вже відчуваю що доведеться робити аппноути з типовими схемами бо інакше досить складно буде використовувати
-
- Повідомлень: 81
- З нами з: Сер вересня 14, 2022 5:37 am
- Позивний: UT8AS
- Has thanked: 34 times
- Been thanked: 35 times
Re: Саморобні гібрідні мікросхеми
...можна спробувати...або порівняти характеристики з VLC3157...
https://docs.google.com/document/d/14N_ ... ue&sd=true
-
- Повідомлень: 1204
- З нами з: Пон вересня 12, 2022 1:04 pm
- Has thanked: 82 times
- Been thanked: 634 times
Re: Саморобні гібрідні мікросхеми
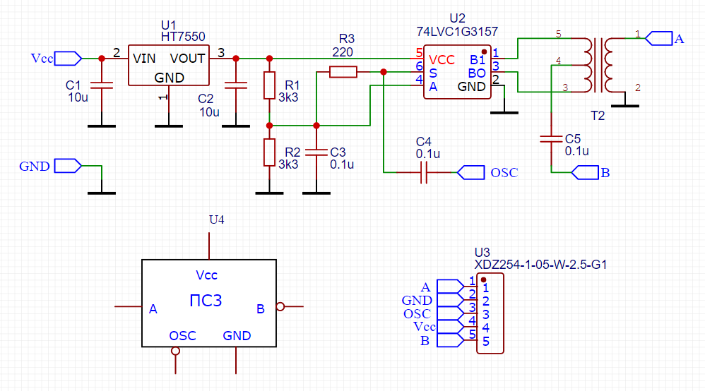
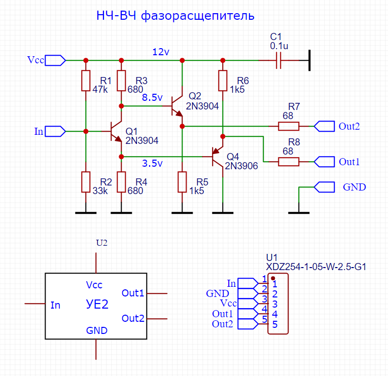
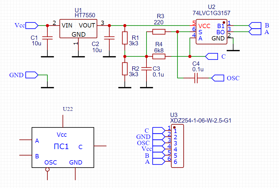
Змішувачі досить прості т.з. kiss-mixer. На борту мають стабілізатор на 5в. ПС3 має трансформатор на біноклі BN-43-2402. ПС1 потребує фазоінвертора - він є окремою мікросхемою УЕ2. Схемотехніка дуже схожа з модулятором Бджілки який на ключах зроблено
Вже давно все порівняли. LVC трохи програє FST в IP3. Але все одно параметри досить високі
Нема доступу
-
- Повідомлень: 81
- З нами з: Сер вересня 14, 2022 5:37 am
- Позивний: UT8AS
- Has thanked: 34 times
- Been thanked: 35 times
Re: Саморобні гібрідні мікросхеми
...вибачаюсь, виправив...
https://docs.google.com/document/d/14N_ ... ue&sd=true
...Але все одно параметри досить високі...
Так може поставити дві, адже трансформатор є...я вже і на колечках 7х4х1,5 пробував...
https://docs.google.com/document/d/14N_ ... ue&sd=true
...Але все одно параметри досить високі...
Так може поставити дві, адже трансформатор є...я вже і на колечках 7х4х1,5 пробував...