Сторінка 4 з 4
Re: Змішувач на мікросхемі 174пс1
Додано: П'ят березня 13, 2026 10:59 am
UR5FFR
Андрій_UR3ILF писав: ↑Чет березня 12, 2026 10:26 pm
Наприклад LA1185 та аналоги нормально працюють в SSB детекторі при живленні 3.6 вольта.

Як багато ви знаєте
доступних аналогів, які працюють при такому живленні?
BF998 досить непогано працює в SSB-детекторі при живлені 3-4в. І в інших каскадах (підсилювачі та змішувачі ВЧ) теж працює
Re: Змішувач на мікросхемі 174пс1
Додано: П'ят березня 13, 2026 2:18 pm
UR5VFT
Freddy писав: ↑Чет березня 12, 2026 9:51 pm
UR5VFT писав: ↑Чет березня 12, 2026 1:57 pm
UR5FFR писав: ↑Чет березня 12, 2026 1:29 pm
85грн за штуку? Не забагато?
а пачка цигарок мінімум 100-120 не забагато?
Якщо людина не палить то треба менше їсти ? Це все лірика але це явно завищена ціна за стару мікросхему з незрозумілою якістю . І головне , а який сенс її використовувати ? Що вона дає? Виграш в параметрах ?
ПС1 це для душі. ностальгія. а якщо потрібно параметри дружно переходимо на серію FST для прикладу змішувач . цікаво багато хто повторить? 73!
Re: Змішувач на мікросхемі 174пс1
Додано: П'ят березня 13, 2026 4:36 pm
Андрій_UR3ILF
UR5FFR писав: ↑П'ят березня 13, 2026 10:59 amBF998 досить непогано працює в SSB-детекторі при живлені 3-4в. І в інших каскадах (підсилювачі та змішувачі ВЧ) теж працює
Але ж тут про мiкросхеми була мова. Доречi лашка модулятором гарно працює. З свого батарейного приймача роблю qrpp мiкро трансивер. З мiнiнумом деталей.
Re: Змішувач на мікросхемі 174пс1
Додано: П'ят березня 13, 2026 7:49 pm
UT8AS
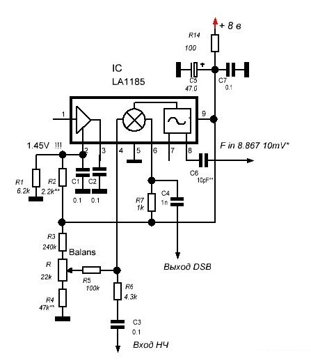
Андрій_UR3ILF писав: ↑П'ят березня 13, 2026 4:36 pmДоречi лашка модулятором гарно працює...
...дійсно, дана схема добре працює уже у двох Мініках...

- DSB LA1185.JPG (26.19 Кіб) Переглянуто 1642 разів
Re: Змішувач на мікросхемі 174пс1
Додано: П'ят березня 13, 2026 8:54 pm
UR5VFT
UT8AS писав: ↑П'ят березня 13, 2026 7:49 pm
Андрій_UR3ILF писав: ↑П'ят березня 13, 2026 4:36 pmДоречi лашка модулятором гарно працює...
...дійсно, дана схема добре працює уже у двох Мініках...DSB LA1185.JPG
73!