Ламповий підсилювач потужності

UR5FFR
Повідомлень: 1406
З нами з: Пон вересня 12, 2022 4:04 pm
Has thanked: 127 times
Been thanked: 803 times

Re: Ламповий TRX без комутації гетеродинів

Повідомлення UR5FFR »

oldPsyho писав: Нед березня 23, 2025 12:23 am
UR5FFR писав: Нед березня 23, 2025 12:00 amОтак
Кондюки по 10н нормально? чи там до фєні які ставити.
 
Може ти ще у симулятор схему заженеш? Збирай вже - досить балакати
 
oldPsyho
Повідомлень: 634
З нами з: П'ят жовтня 14, 2022 4:13 pm
Звідки: KO40ig
Позивний: UR5XOU
Has thanked: 184 times
Been thanked: 70 times

Re: Ламповий TRX без комутації гетеродинів

Повідомлення oldPsyho »

oldPsyho писав: Суб березня 22, 2025 11:39 pm
UR5FFR писав: Суб березня 22, 2025 11:11 pm
oldPsyho писав: Суб березня 22, 2025 9:22 pm Ойвсьо.


 
Ні, ще не усьо - R3 не на землю нижнім кінцем йде а на колектор


 
Отак??

 
Транс на кільці к10, 2000НН, 2х5 витків. База - 13в, Ємітер - 13.3в.

14мгц - 11.9Vpp
18мгц - 8.7Vpp
21мгц - 6.7Vpp
24мгц - 5.6Vpp
27мгц - 5.1Vpp
28мгц - 4.7Vpp
29мгц - 4.5Vpp
 
Вкладення
photo_2025-03-23_12-59-07.jpg
UR5FFR
Повідомлень: 1406
З нами з: Пон вересня 12, 2022 4:04 pm
Has thanked: 127 times
Been thanked: 803 times

Re: Ламповий TRX без комутації гетеродинів

Повідомлення UR5FFR »

oldPsyho писав: Нед березня 23, 2025 1:00 pm 14мгц - 11.9Vpp

 
Це де напруга? А на вході що? Я ж не телепат. Пиши детальніше
 
 
UT8AS
Повідомлень: 114
З нами з: Сер вересня 14, 2022 8:37 am
Позивний: UT8AS
Has thanked: 61 time
Been thanked: 45 times

Re: Ламповий TRX без комутації гетеродинів

Повідомлення UT8AS »

oldPsyhо писав: Нед березня 23, 2025 1:00 pmБаза - 13в, Ємітер - 13.3в...


 
Вітаю!..не може КТ нормально працювати при зміщенні на базу 0,3 V...
 
 
 
 
UR5FFR
Повідомлень: 1406
З нами з: Пон вересня 12, 2022 4:04 pm
Has thanked: 127 times
Been thanked: 803 times

Re: Ламповий TRX без комутації гетеродинів

Повідомлення UR5FFR »

Струм колектора треба глянути. Яке падіння напруги на резисторі в емітері?
oldPsyho
Повідомлень: 634
З нами з: П'ят жовтня 14, 2022 4:13 pm
Звідки: KO40ig
Позивний: UR5XOU
Has thanked: 184 times
Been thanked: 70 times

Re: Ламповий TRX без комутації гетеродинів

Повідомлення oldPsyho »

oldPsyho писав: П'ят березня 21, 2025 3:53 pm
UR5FFR писав: П'ят березня 21, 2025 3:50 pm А на виході що? Чистий синус чи зрізає піки? На мій погляд мало напруги на вході - спробуй дати більше





 
Чистий синус, але гєна на цих частотах більше не видає
 
P.S. Заміряв вихід з гєни без навантаження, нижня межа гени 12.5мгц:
14мгц - 0.29Vpp
18мгц - 0.18Vpp
21мгц - 0.1Vpp
24мгц - 0.07Vpp
27мгц - 0.01Vpp
28мгц - 0.01Vpp
29мгц - 0.01Vpp
 
 


 
Переміряв вихід гєни на навантаженні 51ом, щуп х10.

14мгц - 0.27Vpp
18мгц - 0.27Vpp
21мгц - 0.27Vpp
24мгц - 0.27Vpp
27мгц - 0.27Vpp
28мгц - 0.27Vpp
29мгц - 0.27Vpp

припаяв резюк 51 паралельно входу з гєни (на BNC), і знов заміри на навантаженні КТ920 (нагадую, щуп х10):

14мгц - 5.9Vpp (470mA)
18мгц - 5.1Vpp (530mA)
21мгц - 5Vpp (540mA)
24мгц - 4.2Vpp (520mA)
27мгц - 2.8Vpp (420mA)
28мгц - 2.5Vpp(370mA)
29мгц - 2.4Vpp(350mA)

P.S. Падіння на ємітерному резисторі - 0.8в.
 
UR5FFR
Повідомлень: 1406
З нами з: Пон вересня 12, 2022 4:04 pm
Has thanked: 127 times
Been thanked: 803 times

Re: Ламповий TRX без комутації гетеродинів

Повідомлення UR5FFR »

oldPsyho писав: Нед березня 23, 2025 2:49 pm Переміряв вихід гєни на навантаженні 51ом, щуп х10.
14мгц - 0.27Vpp
18мгц - 0.27Vpp
21мгц - 0.27Vpp
24мгц - 0.27Vpp
27мгц - 0.27Vpp
28мгц - 0.27Vpp
29мгц - 0.27Vpp
Ну, різницю відчуваєш? Без навантаження та 1:10 на щупі вч міряти нізя - лажа буде
oldPsyho писав: Нед березня 23, 2025 2:49 pm припаяв резюк 51 паралельно входу з гєни (на BNC), і знов заміри на навантаженні КТ920 (нагадую, щуп х10):
14мгц - 5.9Vpp (470mA)
18мгц - 5.1Vpp (530mA)
21мгц - 5Vpp (540mA)
24мгц - 4.2Vpp (520mA)
27мгц - 2.8Vpp (420mA)
28мгц - 2.5Vpp(370mA)
29мгц - 2.4Vpp(350mA)
на 28-30 можливо треба ємність паралельно виходу поставити щоб в резонанс було та таким чином підняти напругу
oldPsyho писав: Нед березня 23, 2025 2:49 pm P.S. Падіння на ємітерному резисторі - 0.8в.
0,8/15=53мА - майже те саме на що розраховувався каскад (50мА)
oldPsyho
Повідомлень: 634
З нами з: П'ят жовтня 14, 2022 4:13 pm
Звідки: KO40ig
Позивний: UR5XOU
Has thanked: 184 times
Been thanked: 70 times

Re: Ламповий TRX без комутації гетеродинів

Повідомлення oldPsyho »

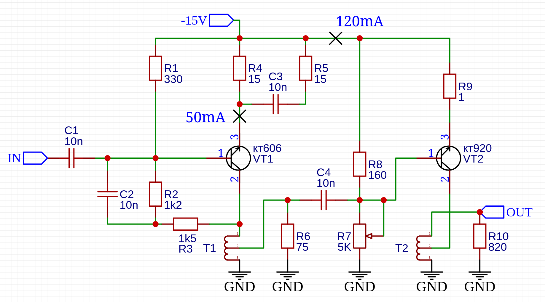
Тєкс, тепер тра платку протравити під це діло, бо щось мені підказує, що воно й заблудить може...
КТ920 на радіато треба, гріється ще й як, бо на ньому 3-6вт розсіюється, кт606 теплий, думаю, що й йому теж треба радіатор.

P.S. Ток покою КТ920 виставив в 120ма... Може ще зменьшити? І чи є сенс замінити Т1 та Т2 на ШПТ ? мєлкий бінокль, об'ємний виток в колектор, вторичка 3-5 витків...
 
 
 
Вкладення
2025-03-23_16-21.png
UR5FFR
Повідомлень: 1406
З нами з: Пон вересня 12, 2022 4:04 pm
Has thanked: 127 times
Been thanked: 803 times

Re: Ламповий TRX без комутації гетеродинів

Повідомлення UR5FFR »

А R6 навіщо? На мій погляд він там не потрібен
oldPsyho
Повідомлень: 634
З нами з: П'ят жовтня 14, 2022 4:13 pm
Звідки: KO40ig
Позивний: UR5XOU
Has thanked: 184 times
Been thanked: 70 times

Re: Ламповий TRX без комутації гетеродинів

Повідомлення oldPsyho »

Вирішив подивитися сигнал на середньому виводі Т1. Щуп х10:

14мгц - 0.580Vpp
18мгц - 0.67Vpp
21мгц - 0.8Vpp
24мгц - 0.8Vpp
27мгц - 0.8Vpp
28мгц - 0.6Vpp
29мгц - 0.5Vpp

рівні непогані, але от форма...
 
 
Вкладення
14 мгц
14 мгц
18 мгц
18 мгц
24 мгц
24 мгц
28 мгц
28 мгц
Відповісти