Сторінка 4 з 6
Re: ГПД, їх схеми та лайвхаки.
Додано: Нед серпня 04, 2024 11:54 pm
oldPsyho
UR5VFT писав: ↑Нед серпня 04, 2024 9:50 pm
простий та стабільний..
такі мікрухи хіба що на алі купити...
Re: ГПД, їх схеми та лайвхаки.
Додано: Пон серпня 05, 2024 11:02 am
UT8AS
oldPsyho писав: ↑Нед серпня 04, 2024 11:54 pm
...такі мікрухи хіба що на алі купити...
...зараз для простих синтезів все можна купити у нас в Україні...наша дітвора давно вже освоїла наш інтернет-ринок і навіть допомагають мені з пошуком потрібних деталей...є бажання - є результат...але...прості ГПД (для різних цілей як тимчасовий блок) виготовляють і вчаться доводити їх "до розуму"...
Re: ГПД, їх схеми та лайвхаки.
Додано: Пон серпня 05, 2024 2:46 pm
oldPsyho
UT8AS писав: ↑Пон серпня 05, 2024 11:02 am
oldPsyho писав: ↑Нед серпня 04, 2024 11:54 pm
...такі мікрухи хіба що на алі купити...
...зараз для простих синтезів все можна купити у нас в Україні...наша дітвора давно вже освоїла наш інтернет-ринок і навіть допомагають мені з пошуком потрібних деталей...є бажання - є результат...але...прості ГПД (для різних цілей як тимчасовий блок) виготовляють і вчаться доводити їх "до розуму"...
Так я ж нічого не маю проти, якщо дітворі це цікаво, то чому б і ні?
Можна навіть завести окремий топік по типу цього, і туди накидати схем і прошивок простих синтезів.
Re: ГПД, їх схеми та лайвхаки.
Додано: Пон серпня 05, 2024 3:54 pm
NickName
Re: ГПД, їх схеми та лайвхаки.
Додано: П'ят серпня 09, 2024 9:51 pm
oldPsyho
Кину не сильно складну схемку...
Re: ГПД, їх схеми та лайвхаки.
Додано: П'ят серпня 09, 2024 10:33 pm
Пенсіонер
oldPsyho писав: ↑П'ят серпня 09, 2024 9:51 pm
Кину не сильно складну схемку...
але не працездатну (в наведеному варіанті малюнку).
Re: ГПД, їх схеми та лайвхаки.
Додано: П'ят серпня 09, 2024 11:25 pm
oldPsyho
Пенсіонер писав: ↑П'ят серпня 09, 2024 10:33 pm
oldPsyho писав: ↑П'ят серпня 09, 2024 9:51 pm
Кину не сильно складну схемку...
але не працездатну (в наведеному варіанті малюнку).
Чому?
Скиньте тоді свій варіант, працездатний.
Re: ГПД, їх схеми та лайвхаки.
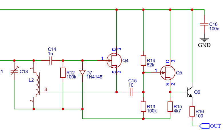
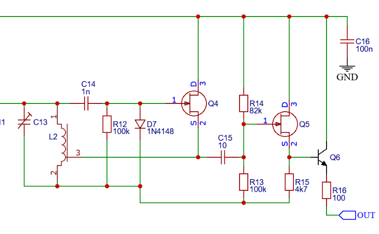
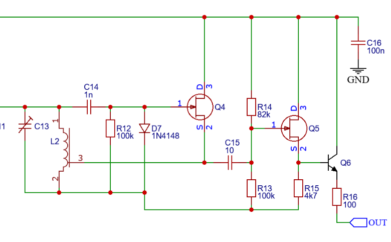
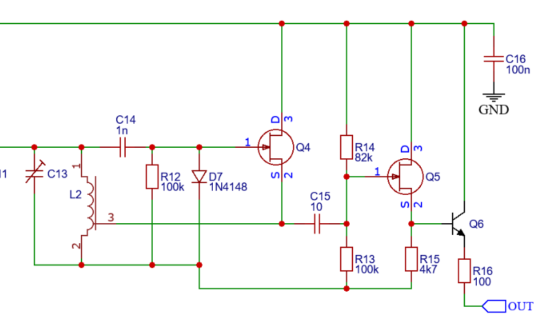
Додано: Суб серпня 10, 2024 1:02 am
Пенсіонер

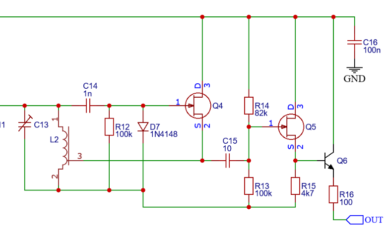
- Schematic_vfo3_2024-08-09 1.png (17.54 Кіб) Переглянуто 53423 разів
oldPsyhoЧому?

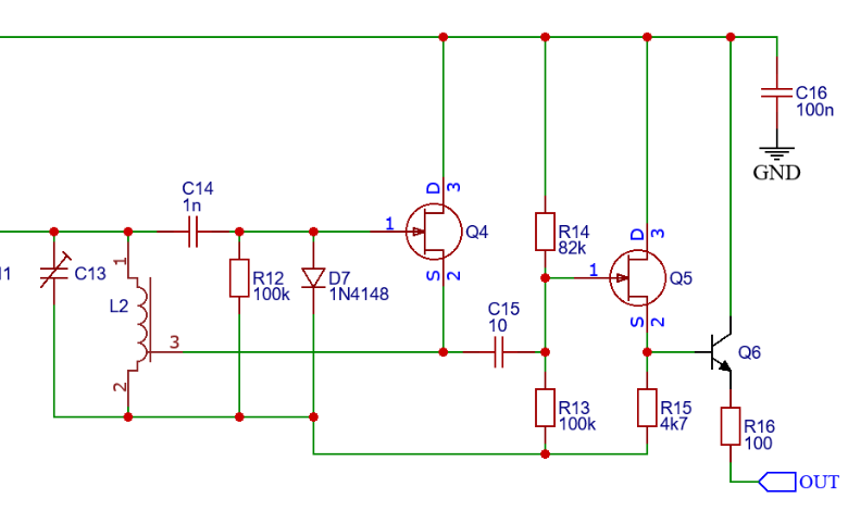
- Schematic_vfo3_2024-08-09.png (51.58 Кіб) Переглянуто 53423 разів
Re: ГПД, їх схеми та лайвхаки.
Додано: Суб серпня 10, 2024 7:03 am
UR5FFR
oldPsyho писав: ↑П'ят серпня 09, 2024 11:25 pmЧому?
Тому що на схемі є дуже грубі помилки. Працювати вона не буде. Не під'єднана земля до точки з'єднання R12R13R15C13L2D7. По друге R16 треба заземлити, а сигнал знімати з емітера Q6 через роздільну ємність.
Комутація на мій погляд дуже складна і має суттєвий недолік - якщо не подано жодного сигналу управління то бази Q1Q2 висять у повітрі. Тому усі діоди геть, бази через 10кОм на землю та на них подавати сигнали управління через резистори 2к2, які потрібні для обмеження базового струму.
Також потрібно розуміти що діод D7 стабілізує напругу на контурі та обмежує її на рівні 0,7в, далі в нас два повторювача з підсиленням десь одиниця тому на виході напруга буде ще трохи менше.
Re: ГПД, їх схеми та лайвхаки.
Додано: Суб серпня 10, 2024 10:48 am
oldPsyho
UR5FFR писав: ↑Суб серпня 10, 2024 7:03 am
oldPsyho писав: ↑П'ят серпня 09, 2024 11:25 pmЧому?
Тому що на схемі є дуже грубі помилки. Працювати вона не буде. Не під'єднана земля до точки з'єднання R12R13R15C13L2D7. По друге R16 треба заземлити, а сигнал знімати з емітера Q6 через роздільну ємність.
Комутація на мій погляд дуже складна і має суттєвий недолік - якщо не подано жодного сигналу управління то бази Q1Q2 висять у повітрі. Тому усі діоди геть, бази через 10кОм на землю та на них подавати сигнали управління через резистори 2к2, які потрібні для обмеження базового струму.
Також потрібно розуміти що діод D7 стабілізує напругу на контурі та обмежує її на рівні 0,7в, далі в нас два повторювача з підсиленням десь одиниця тому на виході напруга буде ще трохи менше.
Все правильно, провтикав додати землю.