ГПД, їх схеми та лайвхаки.

oldPsyho
Повідомлень: 635
З нами з: П'ят жовтня 14, 2022 4:13 pm
Звідки: KO40ig
Позивний: UR5XOU
Has thanked: 186 times
Been thanked: 70 times

Re: ГПД, їх схеми та лайвхаки.

Повідомлення oldPsyho »

UR5VFT писав: Нед серпня 04, 2024 9:50 pm простий та стабільний..
 

 
такі мікрухи хіба що на алі купити...
UT8AS
Повідомлень: 117
З нами з: Сер вересня 14, 2022 8:37 am
Позивний: UT8AS
Has thanked: 67 times
Been thanked: 46 times

Re: ГПД, їх схеми та лайвхаки.

Повідомлення UT8AS »

oldPsyho писав: Нед серпня 04, 2024 11:54 pm ...такі мікрухи хіба що на алі купити...

 
...зараз для простих синтезів все можна купити у нас в Україні...наша дітвора давно вже освоїла наш інтернет-ринок і навіть допомагають мені з пошуком потрібних деталей...є бажання - є результат...але...прості ГПД (для різних цілей як тимчасовий блок) виготовляють і вчаться доводити їх "до розуму"...
oldPsyho
Повідомлень: 635
З нами з: П'ят жовтня 14, 2022 4:13 pm
Звідки: KO40ig
Позивний: UR5XOU
Has thanked: 186 times
Been thanked: 70 times

Re: ГПД, їх схеми та лайвхаки.

Повідомлення oldPsyho »

UT8AS писав: Пон серпня 05, 2024 11:02 am
oldPsyho писав: Нед серпня 04, 2024 11:54 pm ...такі мікрухи хіба що на алі купити...


 
...зараз для простих синтезів все можна купити у нас в Україні...наша дітвора давно вже освоїла наш інтернет-ринок і навіть допомагають мені з пошуком потрібних деталей...є бажання - є результат...але...прості ГПД (для різних цілей як тимчасовий блок) виготовляють і вчаться доводити їх "до розуму"...

 
Так я ж нічого не маю проти, якщо дітворі це цікаво, то чому б і ні?
Можна навіть завести окремий топік по типу цього, і туди накидати схем і прошивок простих синтезів.
 
NickName
Повідомлень: 35
З нами з: Вів жовтня 17, 2023 10:04 am
Has thanked: 132 times
Been thanked: 5 times

Re: ГПД, їх схеми та лайвхаки.

Повідомлення NickName »

oldPsyho
Повідомлень: 635
З нами з: П'ят жовтня 14, 2022 4:13 pm
Звідки: KO40ig
Позивний: UR5XOU
Has thanked: 186 times
Been thanked: 70 times

Re: ГПД, їх схеми та лайвхаки.

Повідомлення oldPsyho »

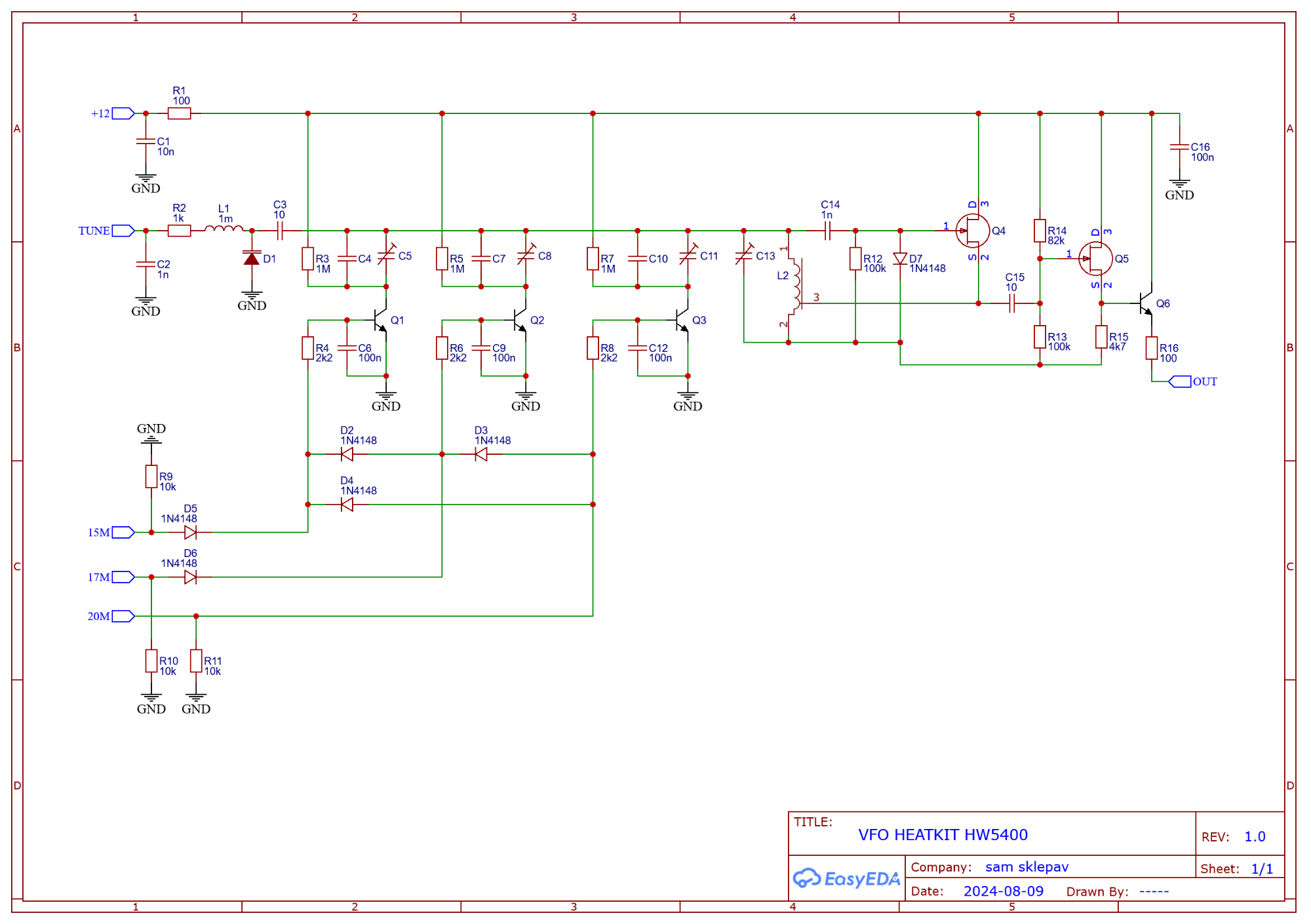
Кину не сильно складну схемку...
Вкладення
Schematic_vfo3_2024-08-09.png
Пенсіонер
Повідомлень: 200
З нами з: Пон липня 10, 2023 9:39 pm
Has thanked: 9 times
Been thanked: 106 times

Re: ГПД, їх схеми та лайвхаки.

Повідомлення Пенсіонер »

oldPsyho писав: П'ят серпня 09, 2024 9:51 pm Кину не сильно складну схемку...



 
 але не працездатну (в наведеному варіанті малюнку).
 
 
oldPsyho
Повідомлень: 635
З нами з: П'ят жовтня 14, 2022 4:13 pm
Звідки: KO40ig
Позивний: UR5XOU
Has thanked: 186 times
Been thanked: 70 times

Re: ГПД, їх схеми та лайвхаки.

Повідомлення oldPsyho »

Пенсіонер писав: П'ят серпня 09, 2024 10:33 pm
oldPsyho писав: П'ят серпня 09, 2024 9:51 pm Кину не сильно складну схемку...





 
 але не працездатну (в наведеному варіанті малюнку).
 
 


 
Чому?

Скиньте тоді свій варіант, працездатний.
 
 
Пенсіонер
Повідомлень: 200
З нами з: Пон липня 10, 2023 9:39 pm
Has thanked: 9 times
Been thanked: 106 times

Re: ГПД, їх схеми та лайвхаки.

Повідомлення Пенсіонер »

Schematic_vfo3_2024-08-09 1.png
Schematic_vfo3_2024-08-09 1.png (17.54 Кіб) Переглянуто 59443 разів
 oldPsyhoЧому?
 
Schematic_vfo3_2024-08-09.png
Schematic_vfo3_2024-08-09.png (51.58 Кіб) Переглянуто 59443 разів
 
 
 
 
UR5FFR
Повідомлень: 1430
З нами з: Пон вересня 12, 2022 4:04 pm
Has thanked: 131 time
Been thanked: 831 time

Re: ГПД, їх схеми та лайвхаки.

Повідомлення UR5FFR »

oldPsyho писав: П'ят серпня 09, 2024 11:25 pmЧому?
Тому що на схемі є дуже грубі помилки. Працювати вона не буде. Не під'єднана земля до точки з'єднання R12R13R15C13L2D7. По друге R16 треба заземлити, а сигнал знімати з емітера Q6 через роздільну ємність.
Комутація на мій погляд дуже складна і має суттєвий недолік - якщо не подано жодного сигналу управління то бази Q1Q2 висять у повітрі. Тому усі діоди геть, бази через 10кОм на землю та на них подавати сигнали управління через резистори 2к2, які потрібні для обмеження базового струму.
Також потрібно розуміти що діод D7 стабілізує напругу на контурі та обмежує її на рівні 0,7в, далі в нас два повторювача з підсиленням десь одиниця тому на виході напруга буде ще трохи менше.
 
oldPsyho
Повідомлень: 635
З нами з: П'ят жовтня 14, 2022 4:13 pm
Звідки: KO40ig
Позивний: UR5XOU
Has thanked: 186 times
Been thanked: 70 times

Re: ГПД, їх схеми та лайвхаки.

Повідомлення oldPsyho »

UR5FFR писав: Суб серпня 10, 2024 7:03 am
oldPsyho писав: П'ят серпня 09, 2024 11:25 pmЧому?
Тому що на схемі є дуже грубі помилки. Працювати вона не буде. Не під'єднана земля до точки з'єднання R12R13R15C13L2D7. По друге R16 треба заземлити, а сигнал знімати з емітера Q6 через роздільну ємність.
Комутація на мій погляд дуже складна і має суттєвий недолік - якщо не подано жодного сигналу управління то бази Q1Q2 висять у повітрі. Тому усі діоди геть, бази через 10кОм на землю та на них подавати сигнали управління через резистори 2к2, які потрібні для обмеження базового струму.
Також потрібно розуміти що діод D7 стабілізує напругу на контурі та обмежує її на рівні 0,7в, далі в нас два повторювача з підсиленням десь одиниця тому на виході напруга буде ще трохи менше.
 


 
Все правильно, провтикав додати землю.
Відповісти