Синтезатор UR3ILF
-
- Повідомлень: 71
- З нами з: Суб жовтня 01, 2022 3:36 pm
- Звідки: Царичанка
- Позивний: UR3ILF
- Has thanked: 16 times
- Been thanked: 50 times
- Контактна інформація:
Re: Приймач RX998.
Цю спробуйте. Зменшив обмин по i2c.
- Вкладення
-
- Галетник+OLED_SH1106.rar
- (10.5 Кіб) Завантажено 390 разів
-
- Повідомлень: 52
- З нами з: Нед березня 31, 2024 5:00 pm
- Has thanked: 8 times
- Been thanked: 3 times
Re: Приймач RX998.
Теж не заводиться, при живлені +5в працює а від 3.3 не хоче. Стара прошивка воркає без проблем.
-
- Повідомлень: 71
- З нами з: Суб жовтня 01, 2022 3:36 pm
- Звідки: Царичанка
- Позивний: UR3ILF
- Has thanked: 16 times
- Been thanked: 50 times
- Контактна інформація:
Re: Приймач RX998.
Живлення меги? Фусебіти? Шукайте де помилка. І як можна не так подати живлення якщо там захисний діод передбачений.
Зараз паяю плату контроллера. Вчора зробив, сьогодні спаяю та запускаю. У мене також бувають нюанси. Атмега виявилася залоченою. Фусе лікар оживив її. А на вигляд вона як нова. З аліекспрес i усi по рiзному промаркованi в блiстерi.
Зараз паяю плату контроллера. Вчора зробив, сьогодні спаяю та запускаю. У мене також бувають нюанси. Атмега виявилася залоченою. Фусе лікар оживив її. А на вигляд вона як нова. З аліекспрес i усi по рiзному промаркованi в блiстерi.
-
- Повідомлень: 52
- З нами з: Нед березня 31, 2024 5:00 pm
- Has thanked: 8 times
- Been thanked: 3 times
Re: Приймач RX998.
Фюзи раз 100 перевірив, все там ок як і з живленням. Не хоче працювати чомусь саме нова прошивка а з старою стартує і все ок.
-
- Повідомлень: 71
- З нами з: Суб жовтня 01, 2022 3:36 pm
- Звідки: Царичанка
- Позивний: UR3ILF
- Has thanked: 16 times
- Been thanked: 50 times
- Контактна інформація:
Re: Приймач RX998.
А дисплей той самий залишився? SH1106 або SSD1306 у вас?
Перевірив ще раз у себе-все працює.
Заодно виміряв струм споживання мах 35мА при підключеній платі приймача та з двома виходами сiшки. LCD синього кольору 1.3".
Зібрав контролер із двома сiшками. Струм споживання 48мА. Дисплей білого кольору. Все як за підручником.
Перевірив ще раз у себе-все працює.
Заодно виміряв струм споживання мах 35мА при підключеній платі приймача та з двома виходами сiшки. LCD синього кольору 1.3".
Зібрав контролер із двома сiшками. Струм споживання 48мА. Дисплей білого кольору. Все як за підручником.
-
- Повідомлень: 52
- З нами з: Нед березня 31, 2024 5:00 pm
- Has thanked: 8 times
- Been thanked: 3 times
Re: Приймач RX998.
Дисплей той самий залишився, SH1106. Атмега знову здута з ардуїни, шитися не хтіла поки не підпаяв кварц.Ну воно і не дивно тактування виставлено зовнє було у фюзах. А так щось навіть не знаю що воно хоче. Може номінали внутрішніх підтягуючих резисторів в атмезі інші, навіть не знаю. Стара прошивка то запускається.
-
- Повідомлень: 71
- З нами з: Суб жовтня 01, 2022 3:36 pm
- Звідки: Царичанка
- Позивний: UR3ILF
- Has thanked: 16 times
- Been thanked: 50 times
- Контактна інформація:
Re: Приймач RX998.
Виведення на дисплей я не чіпав. Цей блок налагоджений дуже давно, і я його не змінюю. Змінив межу діапазонів та виведення в сишку. Виміряйте напругу на шині i2c або ще краще осцилографом подивитися є там імпульси при старті або висить низький рівень? Скорiше за все висить и чекае вiдповiдi.
Розберемося чому не прицюе у вас.
Розберемося чому не прицюе у вас.
-
- Повідомлень: 52
- З нами з: Нед березня 31, 2024 5:00 pm
- Has thanked: 8 times
- Been thanked: 3 times
Re: Приймач RX998.
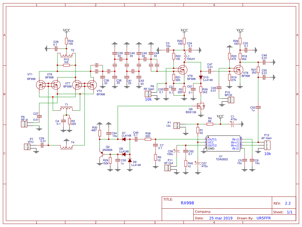
Пачка імпульсів на SCL на короткий час пробігає осцилограф винюхав, на SDA осцилограф нічого не винюхав там низький рівень. На виходах сішки теж нічого немає так що мк мабуть просто висить чи чекає чогось. Доречі в версії 2.2 приймача помилок в АРУ на схемі нема? Ато щось її роботи я не спостерігаю, номінали дотримані все на своїх місцях.
Нова версія з пониженою швидкістю починає працювати при 3.6в а та інша нова не стартує взагалі
Нова версія з пониженою швидкістю починає працювати при 3.6в а та інша нова не стартує взагалі
-
- Повідомлень: 71
- З нами з: Суб жовтня 01, 2022 3:36 pm
- Звідки: Царичанка
- Позивний: UR3ILF
- Has thanked: 16 times
- Been thanked: 50 times
- Контактна інформація:
Re: Приймач RX998.
Це в залізі проблема, а не в програмі. Стабілізатор 3.3 вольта та фільтрацію дивіться. И конденсатори блокуючi живлення Si5351.Weezerspoon писав: ↑П'ят квітня 05, 2024 8:59 pmНова версія з пониженою швидкістю починає працювати при 3.6в а та інша нова не стартує взагалі
-
- Повідомлень: 52
- З нами з: Нед березня 31, 2024 5:00 pm
- Has thanked: 8 times
- Been thanked: 3 times
Re: Приймач RX998.
Це вже якийсь треш. Я ще такого факмайнду не мав. Виявляється всьому виною оці гребінчаті розєми. Я вже навіть самими штирьками припаяв дисплей до плати (мультиметром все було прозвонено на наявність контакту там де він потрібе і навпаки) і стартувало через раз на новій прошивці. Випаяв я його і припаяв дисплей напряму проводами, навіть дощ закінчився і сонце вийло
. Тепер все працює відмінно, тільки от чому з старою прошивкою працювало нормально? .А ці гребінки мабуть тре забути як страшний сон, хто зна що за пластик на них, можливо він для постійного струму діелектрик а для перемінного вч вже ні.
