Аудіофілія та самопальний хайенд
- 
				UR5FFR
- Повідомлень: 1228
- З нами з: Пон вересня 12, 2022 4:04 pm
- Has thanked: 89 times
- Been thanked: 648 times
Re: Аудіофілія та самопальний хайенд
Схема того що вийшло.
Темброблок зроблен дещо нестандартний. ОП U1.1 та U1.2 формують протифазні сигнали, які з змінних резисторів R3R5 через фільтри C4R10R9C5R11 додаються або віднімаються від вхідного сигналу. Схема була змодельована в RFSim99 а потім зібрана. Діапазон регулювання НЧ/ВЧ -6дб..+10дб. Темброблок відключається перемикачем SW1, бо хоч і мало але вносить спотворення.
На діодах D1D2 зроблено квазіпіковий індикатор рівня.
R3R5 мають лінійну характеристику, R16 - логарифмічну. D3D4 - швидкі Шотткі на струм 5А або вище. Q1Q2 кремнієві з беттой більш ніж 200. Мосфети - будь-які які є в наявності на напругу 25в+ та струм не менш ніж 5А.
Запуск та налаштування дуже просте - R15 ставимо на середину, вмикаємо (БЖ повинен мати обмежувач струму на рівні 0,7-1А). Перевіряємо струм спокою - повинен бути 400-450мА. R15 крутимо щоб отримати на виході половину напруги живлення. Струм спокою змінюємо резистором R29 - при 4,7ом струм 220мА, при 18ом - 1А, тому обережно.
 
			
			
									
						На діодах D1D2 зроблено квазіпіковий індикатор рівня.
R3R5 мають лінійну характеристику, R16 - логарифмічну. D3D4 - швидкі Шотткі на струм 5А або вище. Q1Q2 кремнієві з беттой більш ніж 200. Мосфети - будь-які які є в наявності на напругу 25в+ та струм не менш ніж 5А.
Запуск та налаштування дуже просте - R15 ставимо на середину, вмикаємо (БЖ повинен мати обмежувач струму на рівні 0,7-1А). Перевіряємо струм спокою - повинен бути 400-450мА. R15 крутимо щоб отримати на виході половину напруги живлення. Струм спокою змінюємо резистором R29 - при 4,7ом струм 220мА, при 18ом - 1А, тому обережно.
- 
				UR5FFR
- Повідомлень: 1228
- З нами з: Пон вересня 12, 2022 4:04 pm
- Has thanked: 89 times
- Been thanked: 648 times
Re: Аудіофілія та самопальний хайенд
Третій день слухаю цю версію. Музика досить різноманітна - від джазу до важкого року. Акустика - Sony двополосна з фазоінвертором. Звучить дуже добре.
До речі цікавий момент у цій схемі - струм спокою не залежить від температури. Геть зовсім ніяк Також обидва транзистора ніколи не закриваються повністю. Тобто немає відсічки. І нема спотворень пов'язаних з цим
 Також обидва транзистора ніколи не закриваються повністю. Тобто немає відсічки. І нема спотворень пов'язаних з цим
 
			
			
									
						До речі цікавий момент у цій схемі - струм спокою не залежить від температури. Геть зовсім ніяк
 Також обидва транзистора ніколи не закриваються повністю. Тобто немає відсічки. І нема спотворень пов'язаних з цим
 Також обидва транзистора ніколи не закриваються повністю. Тобто немає відсічки. І нема спотворень пов'язаних з цим- 
				NickName
- Повідомлень: 33
- З нами з: Вів жовтня 17, 2023 10:04 am
- Has thanked: 123 times
- Been thanked: 4 times
Re: Аудіофілія та самопальний хайенд
- UR5FFR писав
Маю намір повторити на "людських"деталях ,(з тумбочки,окрім діодів),операційник буде в діп корпусі.Вчора спаяв, сьогодні запустивГрає чудово. Тепер треба усе у корпус.
Якщо хтось буде повторювати то резистори у затворах мосфетів треба ставити якомога ближче до корпусу. Бо інакше самозбудження та гаплик.
Повна схема з темброблоком буде трохи пізніше. Поки що слухаю як воно граєphoto_2023-11-01_18-03-46.jpg
photo_2023-11-01_18-04-57.jpg
У звязку з цим декілька питань: 1.Максимальна довжина провідників від плати до мосфетів. 2.Площа радіаторів. 3.Чи опублікуєте Ваш варіант друкованої плати. 4.Чи підтвердило прослуховування доцільність темброблоку. 5.Які ще будуть застереження окрім викладених раніше.
- 
				UR5FFR
- Повідомлень: 1228
- З нами з: Пон вересня 12, 2022 4:04 pm
- Has thanked: 89 times
- Been thanked: 648 times
Re: Аудіофілія та самопальний хайенд
1. За максимальну не знаю, але в мене мосфети "висять" на дротах довжиною 15см та все працює без усіляких самозбуджень.NickName писав: ↑Вів листопада 07, 2023 11:35 am Маю намір повторити на "людських"деталях ,(з тумбочки,окрім діодів),операційник буде в діп корпусі.
У звязку з цим декілька питань:
1.Максимальна довжина провідників від плати до мосфетів.
2.Площа радіаторів.
3.Чи опублікуєте Ваш варіант друкованої плати.
4.Чи підтвердило прослуховування доцільність темброблоку.
5.Які ще будуть застереження окрім викладених раніше.
Без навантаження теж ніяких збуджень. Дуже важливо резистори у затворах ставити біля мосфетів а не на платі
2. Залежить від струму спокою. Якщо він 430мА то радіатор з 4ма вихідними транзисторами площею десь 1000см2 нагрівся до 60С-65С. Якщо радіатори зовні корпусу то це нормально. Але я планую ставити по 1000см2 на два транзистори, бо в мене конструктив корпусу такий що радіатори всередині.
3. Можливо пізніше, але вона під смд 1206.
4. Дуже залежить від того що слухаємо та який рівень гучності. Також залежить від акустики. Включав на низьких рівнях гучності (типу тонкомпенсації
 ) та коли слухав тяжкий метал. У інших випадках відключав. Тому мабуть темброблок це дуже опціональна річ, можливо він і не потрібен
) та коли слухав тяжкий метал. У інших випадках відключав. Тому мабуть темброблок це дуже опціональна річ, можливо він і не потрібен5. Та ніяких мабуть
 Якщо будете використовувати іншу напругу живлення треба підібрати струм спокою резистором R29
 Якщо будете використовувати іншу напругу живлення треба підібрати струм спокою резистором R29- 
				UR5FFR
- Повідомлень: 1228
- З нами з: Пон вересня 12, 2022 4:04 pm
- Has thanked: 89 times
- Been thanked: 648 times
Re: Аудіофілія та самопальний хайенд
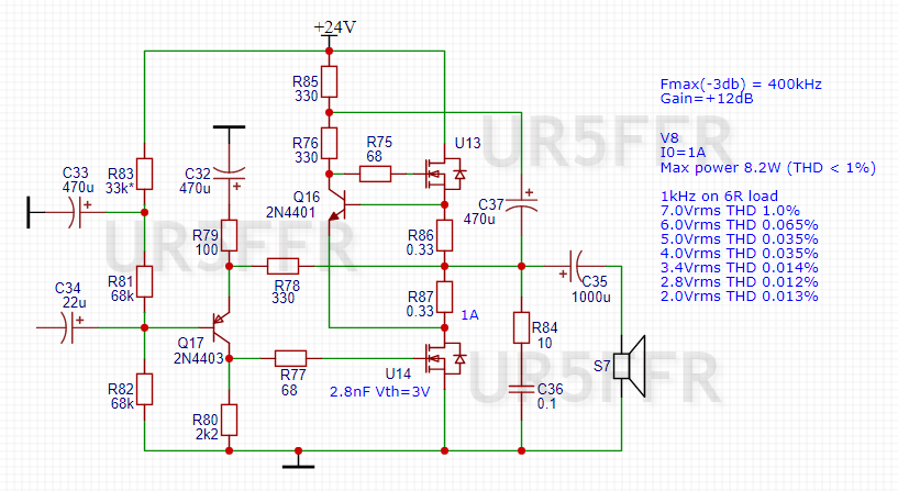
З експериментів зі струмом спокою випливає, що при його збільшенні зменшуються спотворення. Чому б не підвищити його до такого значення, що підсилювач буде повністю працювати в класі А?
При значенні R61 18ом струм спокою збільшиться до 900мА.
 
При цьому зменшуються спотворення. Максимальна потужність залишається незмінною. Ось порівняння роботи цієї схеми за різних струмів спокою.
Цікаво порівняти характеристики цієї схеми з підсилювачем класу А з керованим джерелом струму, який я навів на початку цієї теми - ось його схема.
Видно, що схема з діодами має набагато більшу максимальну потужність - 10Вт проти 6Вт, і менші спотворення.
Може здатися, що діоди можна замінити резисторами невеликого номіналу. Але це погіршує параметри підсилювача – падає максимальна вихідна потужність і зростають спотворення. Наприклад, при 7 вольтах на виході схема з резисторами вже має 1% THD, при цьому підсилювач з діодами - 0,07% THD.
На жаль, мій вимірювальний стенд обмежує мене рівнем приблизно 0,005%-0,01% THD, тому реальні значення спотворень на рівнях менше 0,02% THD можуть бути насправді меншими.
 
			
			
									
						При значенні R61 18ом струм спокою збільшиться до 900мА.
При цьому зменшуються спотворення. Максимальна потужність залишається незмінною. Ось порівняння роботи цієї схеми за різних струмів спокою.
Цікаво порівняти характеристики цієї схеми з підсилювачем класу А з керованим джерелом струму, який я навів на початку цієї теми - ось його схема.
Видно, що схема з діодами має набагато більшу максимальну потужність - 10Вт проти 6Вт, і менші спотворення.
Може здатися, що діоди можна замінити резисторами невеликого номіналу. Але це погіршує параметри підсилювача – падає максимальна вихідна потужність і зростають спотворення. Наприклад, при 7 вольтах на виході схема з резисторами вже має 1% THD, при цьому підсилювач з діодами - 0,07% THD.
На жаль, мій вимірювальний стенд обмежує мене рівнем приблизно 0,005%-0,01% THD, тому реальні значення спотворень на рівнях менше 0,02% THD можуть бути насправді меншими.
- 
				UR5FFR
- Повідомлень: 1228
- З нами з: Пон вересня 12, 2022 4:04 pm
- Has thanked: 89 times
- Been thanked: 648 times
Re: Аудіофілія та самопальний хайенд
Схема з двома діодами цікава тим, що вона утримує струм через транзистори незмінним. Тому не треба робити термокомпенсацію. Це важливо для підсилювачів у класі А. Особливо на германії. Отже було вирішено замінити мосфети на біполярні транзистори.
Для початку узяв КТ818 та КТ837. Схема такаДовелося у вихідному каскаді використовувати складові транзистори по схемі Дарлінгтона, бо інакше суттєво зменшується максимальна вихідна потужність через низьку бетту силових транзисторів. С56С57 потрібно бо інакше є самозбудження на ультразвуку. У КТ837 дуже брудний спектр. КТ818 від нього не далеко відійшов.
Далі замість кремнію на вихід встановив германій - П217 та ГТ703З П217 на 14кГц вже спад підсилення 3дб. Форма синусоїди спотворюється десь з 8-9кГц. З ГТ703 набагато краще. Але на прямокутному сигналі є невеликий "дзвін" на фронтах - треба корекцію робити. Не став
І повністю усе на германіїСпотворення зросли майже на порядок. Суттєво домінує друга гармоніка.
Порівняльна таблиця - зліва першим стовпчиком версія на мосфеті, далі інші за ступенем погіршення результатів КТ818 та КТ837 мені зовсім не не сподобались - брудний спектр, лізе третя гармоніка, самозбуд. П217 дуже низькочастотний - він начебто й дає непогані результати на частоті 1кГц але дуже швидко деградує. ГТ703 якщо розкачувати кремнієм то непогано, майже на рівні мосфетів. Якщо усе перевести на германій то починаємо слухати другу гармоніку і отримуємо "германієвий" звук.
Якщо до цього добавити що ГТ703 досить рідкі та ніжні, то альтернативі мосфетам у цьому схемотехнічному рішенні я поки що не бачу.
Отже негативний результат - це теж результат
 
			
			
									
						Для початку узяв КТ818 та КТ837. Схема такаДовелося у вихідному каскаді використовувати складові транзистори по схемі Дарлінгтона, бо інакше суттєво зменшується максимальна вихідна потужність через низьку бетту силових транзисторів. С56С57 потрібно бо інакше є самозбудження на ультразвуку. У КТ837 дуже брудний спектр. КТ818 від нього не далеко відійшов.
Далі замість кремнію на вихід встановив германій - П217 та ГТ703З П217 на 14кГц вже спад підсилення 3дб. Форма синусоїди спотворюється десь з 8-9кГц. З ГТ703 набагато краще. Але на прямокутному сигналі є невеликий "дзвін" на фронтах - треба корекцію робити. Не став
І повністю усе на германіїСпотворення зросли майже на порядок. Суттєво домінує друга гармоніка.
Порівняльна таблиця - зліва першим стовпчиком версія на мосфеті, далі інші за ступенем погіршення результатів КТ818 та КТ837 мені зовсім не не сподобались - брудний спектр, лізе третя гармоніка, самозбуд. П217 дуже низькочастотний - він начебто й дає непогані результати на частоті 1кГц але дуже швидко деградує. ГТ703 якщо розкачувати кремнієм то непогано, майже на рівні мосфетів. Якщо усе перевести на германій то починаємо слухати другу гармоніку і отримуємо "германієвий" звук.
Якщо до цього добавити що ГТ703 досить рідкі та ніжні, то альтернативі мосфетам у цьому схемотехнічному рішенні я поки що не бачу.
Отже негативний результат - це теж результат

- 
				UR5FFR
- Повідомлень: 1228
- З нами з: Пон вересня 12, 2022 4:04 pm
- Has thanked: 89 times
- Been thanked: 648 times
Re: Аудіофілія та самопальний хайенд
Розібрав я макет з двома діодами - досить його мучити  Вирішив швиденько накидати простий підсилювач у класі В на германії, схему якого я рекомендував декілька постів вище. Зміни дуже незначніСхема завелася з півоберту як то кажуть. Почав вимірювати параметри та був дуже здивований - THD менше 0,1% майже в усьому діапазоні вихідної потужності. Змінював ланцюг R9D1 бо від нього залежить струм спокою. Отримав такі результатиПерший рядок - діода нема, тільки резистор R9. Збільшуючи його опір збільшуємо струм спокою. Це приводить до зменшення спотворень на малих рівнях гучності. Але на рівнях які близькі до максимального спотворення зростають. Отже треба деякий баланс, який виходить при струмі десь 6-8мА.
 Вирішив швиденько накидати простий підсилювач у класі В на германії, схему якого я рекомендував декілька постів вище. Зміни дуже незначніСхема завелася з півоберту як то кажуть. Почав вимірювати параметри та був дуже здивований - THD менше 0,1% майже в усьому діапазоні вихідної потужності. Змінював ланцюг R9D1 бо від нього залежить струм спокою. Отримав такі результатиПерший рядок - діода нема, тільки резистор R9. Збільшуючи його опір збільшуємо струм спокою. Це приводить до зменшення спотворень на малих рівнях гучності. Але на рівнях які близькі до максимального спотворення зростають. Отже треба деякий баланс, який виходить при струмі десь 6-8мА.
Якщо використовувати діод для термокомпенсації то дивимося другий рядок. Оптимум на мій погляд - це 47ом послідовно з діодом. 1N34 - це імпортний германієвий діод. Замість нього любий германієвий Д9/Д310/Д311 тощо. С4 ставити обов'язково бо без нього є збудження.
Підсилення залежить від відношення резисторів R6R5 і дорівнює 1+R6/R5. В мене воно 12дб. Сильно підвищувати його не слід бо зростуть спотворення. Краще на вхід поставити каскад на NE5532 з додатковим невеликим підсиленням 10-12дб - цього досить щоб мати запас гучності для роботи від аудіокарти або іншого джерела зі стандартними рівнями.
Логічне питання - що не так? Навіщо тоді усі оті мосфети та підвищений струм спокою коли тут майже холодний клас В без струму спокою? Є ложка дьогтю - після 15-16кГц форма синусоїди починає спотворюватися. Скоріше за все будуть великі інтермодуляційні спотворення. Для порівняння підсилювач на мосфетах до 200кГц синус не спотворює. Але чи потрібно воно вам оті 200кГц?
Що приємно - схема на германії має короткий спектр з домінуючою другою гармонікою. Ось наприклад для вихідної напруги 5Vrms Цікаво що підсилювач працює навіть якщо резистора немає Я в шоці
 Я в шоці  Як так? Кремній зробив би такі "драбинки" що слухати було б геть неможливо. Я вважаю що це тому що у германія досить великий зворотній струм колектора. Тобто транзистори не закриті повністю навіть якщо на базі нуль відносно емітера - якісь там мікромілліампери через нього такі течуть. Інакшого пояснення я не знаходжу.
 Як так? Кремній зробив би такі "драбинки" що слухати було б геть неможливо. Я вважаю що це тому що у германія досить великий зворотній струм колектора. Тобто транзистори не закриті повністю навіть якщо на базі нуль відносно емітера - якісь там мікромілліампери через нього такі течуть. Інакшого пояснення я не знаходжу.
Цю властивість використовували навіть у серійних виробах. Ось фрагмент схеми підсилювача НЧ приймача Мерідіан 201 який випускався Київським заводом "Радіоприлад".Струм спокою? Ні, не чули На мінімалках
 На мінімалках  Зате дуже економічно - декілька мА спокою.
 Зате дуже економічно - декілька мА спокою.
 
			
			
									
						 Вирішив швиденько накидати простий підсилювач у класі В на германії, схему якого я рекомендував декілька постів вище. Зміни дуже незначніСхема завелася з півоберту як то кажуть. Почав вимірювати параметри та був дуже здивований - THD менше 0,1% майже в усьому діапазоні вихідної потужності. Змінював ланцюг R9D1 бо від нього залежить струм спокою. Отримав такі результатиПерший рядок - діода нема, тільки резистор R9. Збільшуючи його опір збільшуємо струм спокою. Це приводить до зменшення спотворень на малих рівнях гучності. Але на рівнях які близькі до максимального спотворення зростають. Отже треба деякий баланс, який виходить при струмі десь 6-8мА.
 Вирішив швиденько накидати простий підсилювач у класі В на германії, схему якого я рекомендував декілька постів вище. Зміни дуже незначніСхема завелася з півоберту як то кажуть. Почав вимірювати параметри та був дуже здивований - THD менше 0,1% майже в усьому діапазоні вихідної потужності. Змінював ланцюг R9D1 бо від нього залежить струм спокою. Отримав такі результатиПерший рядок - діода нема, тільки резистор R9. Збільшуючи його опір збільшуємо струм спокою. Це приводить до зменшення спотворень на малих рівнях гучності. Але на рівнях які близькі до максимального спотворення зростають. Отже треба деякий баланс, який виходить при струмі десь 6-8мА.Якщо використовувати діод для термокомпенсації то дивимося другий рядок. Оптимум на мій погляд - це 47ом послідовно з діодом. 1N34 - це імпортний германієвий діод. Замість нього любий германієвий Д9/Д310/Д311 тощо. С4 ставити обов'язково бо без нього є збудження.
Підсилення залежить від відношення резисторів R6R5 і дорівнює 1+R6/R5. В мене воно 12дб. Сильно підвищувати його не слід бо зростуть спотворення. Краще на вхід поставити каскад на NE5532 з додатковим невеликим підсиленням 10-12дб - цього досить щоб мати запас гучності для роботи від аудіокарти або іншого джерела зі стандартними рівнями.
Логічне питання - що не так? Навіщо тоді усі оті мосфети та підвищений струм спокою коли тут майже холодний клас В без струму спокою? Є ложка дьогтю - після 15-16кГц форма синусоїди починає спотворюватися. Скоріше за все будуть великі інтермодуляційні спотворення. Для порівняння підсилювач на мосфетах до 200кГц синус не спотворює. Але чи потрібно воно вам оті 200кГц?

Що приємно - схема на германії має короткий спектр з домінуючою другою гармонікою. Ось наприклад для вихідної напруги 5Vrms Цікаво що підсилювач працює навіть якщо резистора немає
 Я в шоці
 Я в шоці  Як так? Кремній зробив би такі "драбинки" що слухати було б геть неможливо. Я вважаю що це тому що у германія досить великий зворотній струм колектора. Тобто транзистори не закриті повністю навіть якщо на базі нуль відносно емітера - якісь там мікромілліампери через нього такі течуть. Інакшого пояснення я не знаходжу.
 Як так? Кремній зробив би такі "драбинки" що слухати було б геть неможливо. Я вважаю що це тому що у германія досить великий зворотній струм колектора. Тобто транзистори не закриті повністю навіть якщо на базі нуль відносно емітера - якісь там мікромілліампери через нього такі течуть. Інакшого пояснення я не знаходжу.Цю властивість використовували навіть у серійних виробах. Ось фрагмент схеми підсилювача НЧ приймача Мерідіан 201 який випускався Київським заводом "Радіоприлад".Струм спокою? Ні, не чули
 На мінімалках
 На мінімалках  Зате дуже економічно - декілька мА спокою.
 Зате дуже економічно - декілька мА спокою.- 
				UT5KS
- Повідомлень: 17
- З нами з: Чет вересня 29, 2022 11:22 am
- Позивний: UT5KS
- Has thanked: 35 times
- Been thanked: 4 times
Re: Аудіофілія та самопальний хайенд
Інтермод. спотворення та третя гармоніка, як на мене, створюють дискомфорт звучання, особливо при тривалому прослуховуванні. Такий собі "ефект втомлюваності". Але це моя думка, а тут технічний форум. Вважаю, що остання схема з двома діодами на мосфетах, елегантна і лаконічна з точки зору схемотехніки, має хороші перспективи. Дякую за цікаві розробки! 73! 
 
			
			
									
						- 
				UR5FFR
- Повідомлень: 1228
- З нами з: Пон вересня 12, 2022 4:04 pm
- Has thanked: 89 times
- Been thanked: 648 times
Re: Аудіофілія та самопальний хайенд
Так, схема на мосфетах вийшла чудова - засовую у корпус зараз. Але й германій теж звучить непогано. Сьогодні ось слухав усіляку музику - "втомлення" нема, звучить чортякаUT5KS писав: ↑П'ят листопада 10, 2023 7:16 pm Інтермод. спотворення та третя гармоніка, як на мене, створюють дискомфорт звучання, особливо при тривалому прослуховуванні. Такий собі "ефект втомлюваності". Але це моя думка, а тут технічний форум. Вважаю, що остання схема з двома діодами на мосфетах, елегантна і лаконічна з точки зору схемотехніки, має хороші перспективи. Дякую за цікаві розробки! 73!

До речі цікаво порівняти рівень спотворень підсилювача Бесліка з діфкаскадом, який тут згадували вище і з чого усе й почалось. Ось графік спотворень від самого автора для версії 3.0Виміри зроблені на 8ом навантаженні, в мене - 6ом. То майже те ж саме. Дивимося що при 4в на виході маємо десь 0,18%, при 5в - 0,25%, а при 6в - 0,4% THD. В моєї схемі на П217 спотворення на тих самих рівнях 0,05-0,09%. тобто у 4 рази нижчі.