Сторінка 3 з 3
Re: Вихідний каскад на лампах (як? реле? галета?)
Додано: П'ят липня 18, 2025 12:32 am
UR5VFT
Vavolo писав: ↑Чет липня 17, 2025 7:56 pm
Ставите діагнози по фотографії? Я би не був такий певний.
- ставлю як кашпірівський. а реально особистий досвід і прилади скб радіозаводу. або товариша 73!
Re: Вихідний каскад на лампах (як? реле? галета?)
Додано: Нед серпня 03, 2025 7:03 pm
UR5VFT
UR5VFT писав: ↑Сер липня 16, 2025 5:01 pm
-
я часто анодне заводив на контур вч. для прикладу 73!
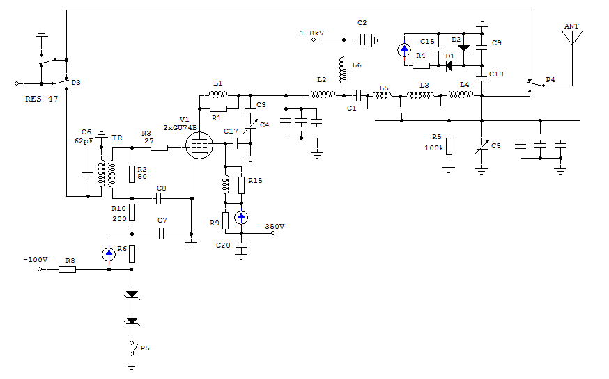
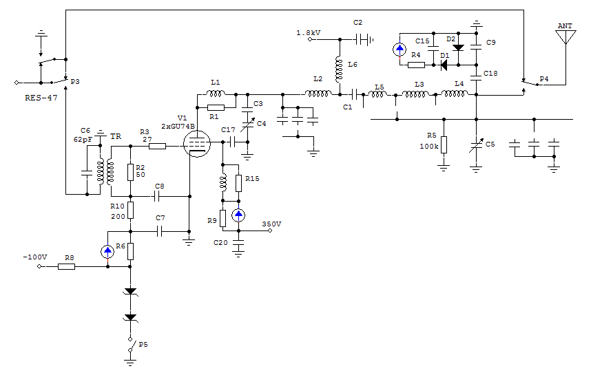
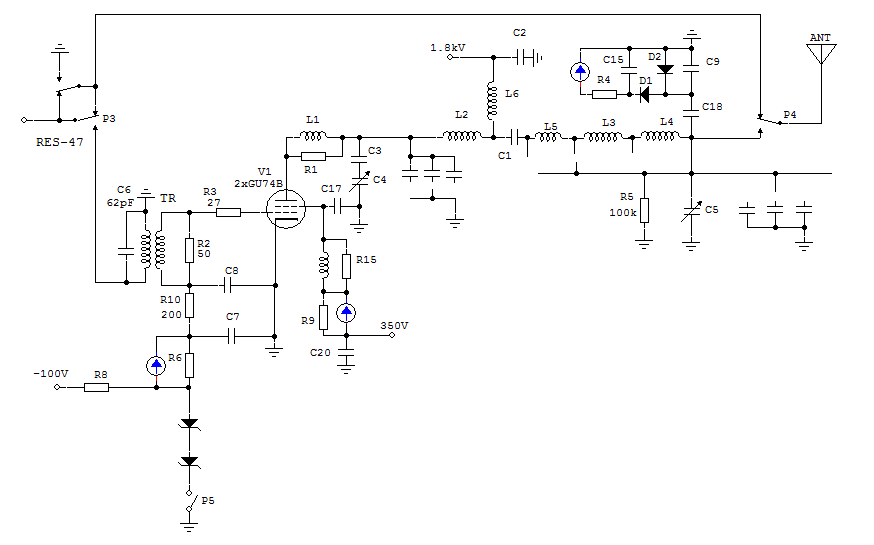
- доповнення
Re: Вихідний каскад на лампах (як? реле? галета?)
Додано: Нед серпня 03, 2025 7:29 pm
Пенсіонер
Доповнення до доповнення

- GU74_pa.gif (10.06 Кіб) Переглянуто 23787 разів
Re: Вихідний каскад на лампах (як? реле? галета?)
Додано: Нед серпня 03, 2025 9:08 pm
UR5VFT
Re: Вихідний каскад на лампах (як? реле? галета?)
Додано: Суб серпня 16, 2025 7:19 pm
UR5VFT
Vavolo писав: ↑Чет липня 17, 2025 7:56 pm
Ставите діагнози по фотографії? Я би не був такий певний.
https://www.w8ji.com/rf_plate_choke.htm
https://www.w8ji.com/Amplifiers.htm