На різних форумах читав що високовольтна китайська "голуба глина" на ВЧ не працюєЮрий писав: ↑П'ят листопада 25, 2022 9:38 pm https://voron.ua/uk/catalog/030675--kon ... v_y5v_p5mmА такі конденсатори не підходять?
Будуємо ламповий супер
- 
				UR5FFR
- Повідомлень: 1228
- З нами з: Пон вересня 12, 2022 4:04 pm
- Has thanked: 89 times
- Been thanked: 648 times
Re: Будуємо ламповий супер
- 
				UR5FFR
- Повідомлень: 1228
- З нами з: Пон вересня 12, 2022 4:04 pm
- Has thanked: 89 times
- Been thanked: 648 times
Re: Будуємо ламповий супер
Усе одно "стрьомно" ставити - хтозна що вилізе. Вони ж для роботи на ВЧ не призначені.
От якщо би хтось написав що має опит використовування таких конденсаторів - то можна було б купувати.
PS пошукав в Радіомаге - є ось такий варіант 47nF 500V Z5V але 63грн/10шт - смд з алі дешевше виходять
 
			
			
									
						От якщо би хтось написав що має опит використовування таких конденсаторів - то можна було б купувати.
PS пошукав в Радіомаге - є ось такий варіант 47nF 500V Z5V але 63грн/10шт - смд з алі дешевше виходять
- 
				UR5FFR
- Повідомлень: 1228
- З нами з: Пон вересня 12, 2022 4:04 pm
- Has thanked: 89 times
- Been thanked: 648 times
Re: Будуємо ламповий супер
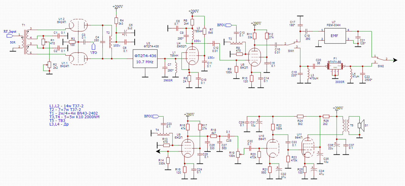
Намалював схему поки що без АРУ (додам пізніше)
Вхід низькоомний. Будуть використані 50тиомні ДПФ з перекриттям 2-30МГц. Також у блоці ДПФ буде атенюатор та ПВЧ.
У першому каскаді ППЧ - 6Ж52П бо вона має низькі шуми та велику крутізну. Другий та третій змішувачі на 6Ж2П. Третій змішувач працює також як детектор АМ коли нема сигналу BFO2. Загалом 5 ламп
 
			
			
									
						У першому каскаді ППЧ - 6Ж52П бо вона має низькі шуми та велику крутізну. Другий та третій змішувачі на 6Ж2П. Третій змішувач працює також як детектор АМ коли нема сигналу BFO2. Загалом 5 ламп
Re: Будуємо ламповий супер
А на підсилювач ПЧ на 500 кгц 6к13п не каще буде? А бо 6ж2п с ару по третій сітці десь в журналі Радіо була статя?
 
			
			
									
						Re: Будуємо ламповий супер
Коли створював свій ламповий UW3DI для блокуючих емностей використовував радянськи емності КТ6800пф. Все працювало добре.Подивіться старі плати лампових приймачив та телевізорів. Там КТ роками працювали.
			
			
									
						- 
				UR5FFR
- Повідомлень: 1228
- З нами з: Пон вересня 12, 2022 4:04 pm
- Has thanked: 89 times
- Been thanked: 648 times
Re: Будуємо ламповий супер
Нема в мене старих плат лампових телевізорів
 Нема де узяти ці КТ.
 Нема де узяти ці КТ.Може для блокуючих ємностей К15-5 підійдуть?
Так, я знаю про схеми АРУ у каскадах на 6Ж2П та 6К13П по третій сітці. Але я планую зробити АРУ принципово інакше. Трохи пізніше буде.
- 
				oldPsyho
- Повідомлень: 603
- З нами з: П'ят жовтня 14, 2022 4:13 pm
- Звідки: KO40ig
- Позивний: UR5XOU
- Has thanked: 171 time
- Been thanked: 65 times
Re: Будуємо ламповий супер
Я сподіваюся, U4/U8 буде не як у Ангора? 5400+600 витківUR5FFR писав: ↑Нед листопада 27, 2022 12:43 am Намалював схему поки що без АРУ (додам пізніше)valve_super_v01.png
Вхід низькоомний. Будуть використані 50тиомні ДПФ з перекриттям 2-30МГц. Також у блоці ДПФ буде атенюатор та ПВЧ.
У першому каскаді ППЧ - 6Ж52П бо вона має низькі шуми та велику крутізну. Другий та третій змішувачі на 6Ж2П. Третій змішувач працює також як детектор АМ коли нема сигналу BFO2. Загалом 5 ламп
- 
				UR5FFR
- Повідомлень: 1228
- З нами з: Пон вересня 12, 2022 4:04 pm
- Has thanked: 89 times
- Been thanked: 648 times
Re: Будуємо ламповий супер
Йдемо далі. Перший змішувач переробив - при такому варіанті напруга гетеродина не попадає ні на вхід ні на вихід змішувача, що принципово для досяжності максимального динамічного діапазону. Проставив номінали, провів розрахунок контурів та узгодження фільтрів. АРУ ще не малював - шкарпетками не кидаємося  В принципі можна починати збирати. Якщо буде світло
 В принципі можна починати збирати. Якщо буде світло  
 
			
			
									
						 В принципі можна починати збирати. Якщо буде світло
 В принципі можна починати збирати. Якщо буде світло 