- 
				
																			 oldPsyho
- Повідомлень: 605
- З нами з: П'ят жовтня 14, 2022 4:13 pm
- Звідки: KO40ig
- Позивний: UR5XOU
- Has thanked: 171 time
- Been thanked: 65 times
						
					
													
							
						
									
						Повідомлення
					
								 oldPsyho » 
			
			
			
			
			UR5FFR писав: ↑Суб березня 22, 2025 5:40 pm
Мазафака, куди резистор подівав у базі?
 
 
Уявімо що він є))
 
										
						 
		 
				
		
		 
	 
				
		
		
			- 
				
																			 UR5FFR
- Повідомлень: 1230
- З нами з: Пон вересня 12, 2022 4:04 pm
- Has thanked: 89 times
- Been thanked: 648 times
						
					
													
							
						
									
						Повідомлення
					
								 UR5FFR » 
			
			
			
			
			Намалюй схему нормально а не через сраку - в мене уявлялка не працює
 
			
			
									
						
										
						 
		 
				
		
		 
	 
				
				
		
		
			- 
				
																			 UR5FFR
- Повідомлень: 1230
- З нами з: Пон вересня 12, 2022 4:04 pm
- Has thanked: 89 times
- Been thanked: 648 times
						
					
													
							
						
									
						Повідомлення
					
								 UR5FFR » 
			
			
			
			
			UR5VFT писав: ↑Суб березня 22, 2025 8:31 pm
 а може так краще..
 
 
Чим воно краще? На мій погляд схема повністю безграмотна - той хто її малював не розуміє як вона працює
 
										
						 
		 
				
		
		 
	 
				
		
		
			- 
				
																			 oldPsyho
- Повідомлень: 605
- З нами з: П'ят жовтня 14, 2022 4:13 pm
- Звідки: KO40ig
- Позивний: UR5XOU
- Has thanked: 171 time
- Been thanked: 65 times
						
					
													
							
						
									
						Повідомлення
					
								 oldPsyho » 
			
			
			
			
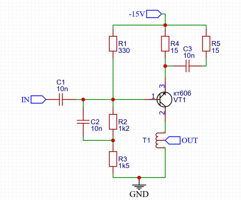
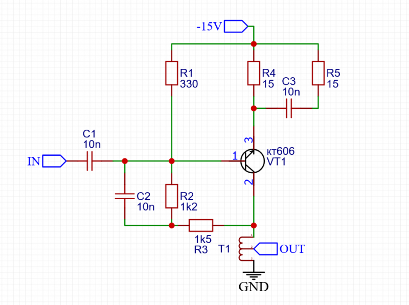
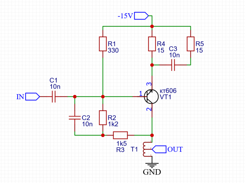
			UR5FFR писав: ↑Суб березня 22, 2025 7:52 pm
Намалюй схему нормально а не через сраку - в мене уявлялка не працює
 
 
 
Ойвсьо.
 
					- 
						Вкладення
					
- 
			
				
			 
 
										
						 
		 
				
		
		 
	 
				
		
		
			- 
				
																			 UR5FFR
- Повідомлень: 1230
- З нами з: Пон вересня 12, 2022 4:04 pm
- Has thanked: 89 times
- Been thanked: 648 times
						
					
													
							
						
									
						Повідомлення
					
								 UR5FFR » 
			
			
			
			
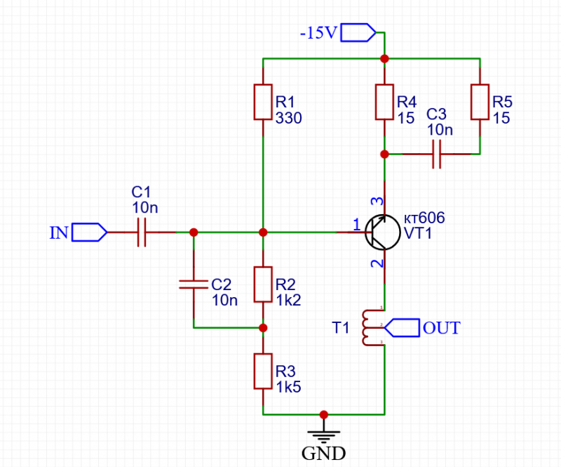
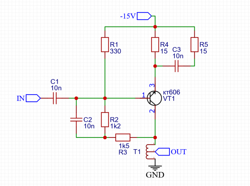
			oldPsyho писав: ↑Суб березня 22, 2025 9:22 pm
Ойвсьо.
 
 
Ні, ще не усьо - R3 не на землю нижнім кінцем йде а на колектор
										
						 
		 
				
		
		 
	 
				
		
		
			- 
				
																			 oldPsyho
- Повідомлень: 605
- З нами з: П'ят жовтня 14, 2022 4:13 pm
- Звідки: KO40ig
- Позивний: UR5XOU
- Has thanked: 171 time
- Been thanked: 65 times
						
					
													
							
						
									
						Повідомлення
					
								 oldPsyho » 
			
			
			
			
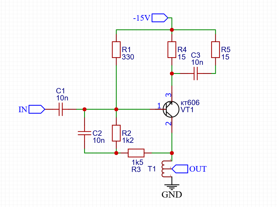
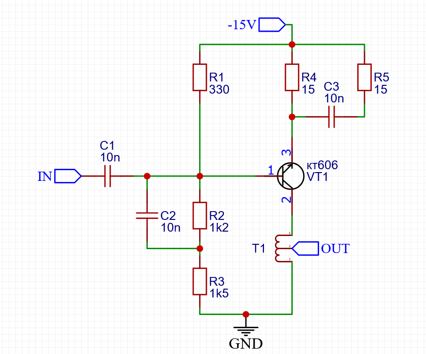
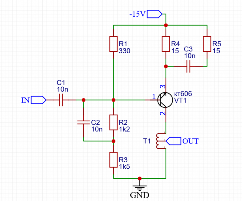
			UR5FFR писав: ↑Суб березня 22, 2025 11:11 pm
oldPsyho писав: ↑Суб березня 22, 2025 9:22 pm
Ойвсьо.
 
 
Ні, ще не усьо - R3 не на землю нижнім кінцем йде а на колектор
 
 
Отак??
					- 
						Вкладення
					
- 
			
				
			 
 
										
						 
		 
				
		
		 
	 
				
				
		
		
			- 
				
																			 oldPsyho
- Повідомлень: 605
- З нами з: П'ят жовтня 14, 2022 4:13 pm
- Звідки: KO40ig
- Позивний: UR5XOU
- Has thanked: 171 time
- Been thanked: 65 times
						
					
													
							
						
									
						Повідомлення
					
								 oldPsyho » 
			
			
			
			
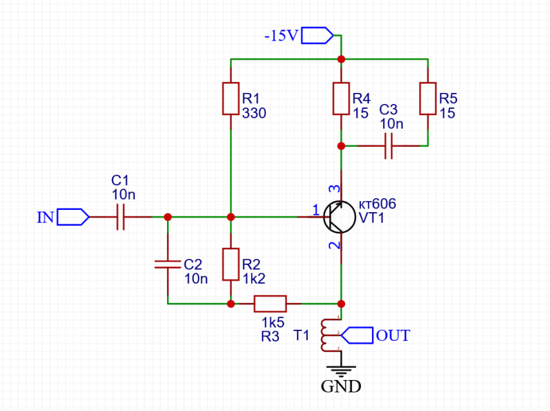
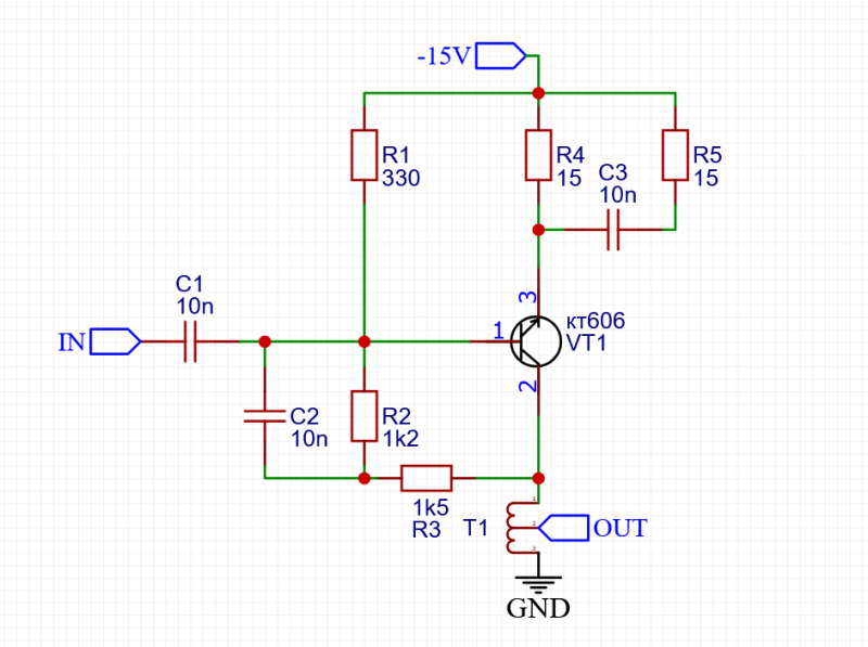
			UR5FFR писав: ↑Нед березня 23, 2025 12:00 amОтак
 
Кондюки по 10н нормально? чи там до фєні які ставити.