Трансивер на надмініатюрних лампах

UR5VCP
Повідомлень: 447
З нами з: Пон вересня 12, 2022 6:14 pm
Звідки: KN48wi
Позивний: UR5VCP
Has thanked: 83 times
Been thanked: 9 times
Контактна інформація:

Re: Трансивер на надмініатюрних лампах

Повідомлення UR5VCP »

UR5FFR писав: Чет червня 15, 2023 10:21 pmПостав по входу КФ на землю резистор який дорівнює характеристичному фільтра. По виходу - вхідний опір тріода з ОС дорівнює 1/S. Там або автотрансформатор або Г-ланцюг

 
Автотрансформатор наше все ))

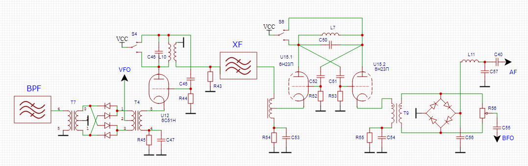
Далі я вже не в адекваті малювати, так задолбався що.... ну ось що зміг родити. 

Про АРУ мова пока не йде, я думаю ти вже здогадався яке там ару буде )))) Дада. По ПЧ ))
Screenshot_47.jpg
 Я так думаю щло зразу після кф буде в тріодному каскаді цепочка ару на діодах... Або замість двух тріодів пентод. Але в мене тільки 1Жхх з малою крутизною... :ж тільки один. Або десь замовлю.... Побачим. Як краще буде взагалі?
oldPsyho
Повідомлень: 634
З нами з: П'ят жовтня 14, 2022 4:13 pm
Звідки: KO40ig
Позивний: UR5XOU
Has thanked: 184 times
Been thanked: 70 times

Re: Трансивер на надмініатюрних лампах

Повідомлення oldPsyho »

UR5VCP писав: Чет червня 15, 2023 10:36 pm
UR5FFR писав: Чет червня 15, 2023 10:21 pmПостав по входу КФ на землю резистор який дорівнює характеристичному фільтра. По виходу - вхідний опір тріода з ОС дорівнює 1/S. Там або автотрансформатор або Г-ланцюг


 
Автотрансформатор наше все ))

Далі я вже не в адекваті малювати, так задолбався що.... ну ось що зміг родити. 

Про АРУ мова пока не йде, я думаю ти вже здогадався яке там ару буде )))) Дада. По ПЧ ))Screenshot_47.jpg
 Я так думаю щло зразу після кф буде в тріодному каскаді цепочка ару на діодах... Або замість двух тріодів пентод. Але в мене тільки 1Жхх з малою крутизною... :ж тільки один. Або десь замовлю.... Побачим. Як краще буде взагалі?

 
6Ж5Б підійдуть?) Можу пару підкинути... І пару 6Ж33А-В, правда все це б/у
 
UR5VCP
Повідомлень: 447
З нами з: Пон вересня 12, 2022 6:14 pm
Звідки: KN48wi
Позивний: UR5VCP
Has thanked: 83 times
Been thanked: 9 times
Контактна інформація:

Re: Трансивер на надмініатюрних лампах

Повідомлення UR5VCP »

oldPsyho писав: Чет червня 15, 2023 10:59 pm6Ж5Б підійдуть?) Можу пару підкинути... І пару 6Ж33А-В, правда все це б/у
 

 
все що є і чим більше тим краще!!!!!!
В лічку.
UR5FFR
Повідомлень: 1418
З нами з: Пон вересня 12, 2022 4:04 pm
Has thanked: 130 times
Been thanked: 811 times

Re: Трансивер на надмініатюрних лампах

Повідомлення UR5FFR »

І ще один варіант з реверсом по типу Raisin. Але тут треба по НЧ розганяти підсилення десь під 60дб. Звичайної зв'язки тріод+пентод буде замало бо вона дає десь 35-40дб максимум.
tube_trx_ur5ffr_concept2.png
Якщо комусь замало динаміки то ось схеми високорівневих змішувачів на діодах.
high level diode mixer.png
high level diode mixer.png (15.84 Кіб) Переглянуто 19717 разів
oldPsyho
Повідомлень: 634
З нами з: П'ят жовтня 14, 2022 4:13 pm
Звідки: KO40ig
Позивний: UR5XOU
Has thanked: 184 times
Been thanked: 70 times

Re: Трансивер на надмініатюрних лампах

Повідомлення oldPsyho »

UR5FFR писав: П'ят червня 16, 2023 12:09 am І ще один варіант з реверсом по типу Raisin. Але тут треба по НЧ розганяти підсилення десь під 60дб. Звичайної зв'язки тріод+пентод буде замало бо вона дає десь 35-40дб максимум.tube_trx_ur5ffr_concept2.pngЯкщо комусь замало динаміки то ось схеми високорівневих змішувачів на діодах.
high level diode mixer.png

 
Цікаво, по НЧ ж доведеться й АРП робити. І 60дб це в не залежності від діапазону? Тобто без різниці, ВЧ чи НЧ діапазони...
 
UR5VCP
Повідомлень: 447
З нами з: Пон вересня 12, 2022 6:14 pm
Звідки: KN48wi
Позивний: UR5VCP
Has thanked: 83 times
Been thanked: 9 times
Контактна інформація:

Re: Трансивер на надмініатюрних лампах

Повідомлення UR5VCP »

Арп по пч. тільки добавочний гетеродин і детектор. На частоті 200-400 кгц детектор і арп. Після того що я зробив на напівпровідниках... То буде само собою. Але пізніше ) 
UR5VFT
Повідомлень: 559
З нами з: Вів січня 17, 2023 6:22 pm
Позивний: UR5VFT
Has thanked: 552 times
Been thanked: 111 times

Re: Трансивер на надмініатюрних лампах

Повідомлення UR5VFT »

ТРХ с кварцевым фильтром и двойным преобразованием-1.jpg
 
Doc3.jpg
 
Ламповый TRX.JPG
 
 
Беріть схему Ангор-75 та й переводьте на надмініатюрні. Але там є заковирка з його регенеративним ППЧ. 
 
 
там ще й неправильне узгодження. а ось ідеї. неревесивний та пару реверсивних трактів. багато обговорювали на форумі радіон..73!
 
UR5VCP
Повідомлень: 447
З нами з: Пон вересня 12, 2022 6:14 pm
Звідки: KN48wi
Позивний: UR5VCP
Has thanked: 83 times
Been thanked: 9 times
Контактна інформація:

Re: Трансивер на надмініатюрних лампах

Повідомлення UR5VCP »

Маю отаке...
Screenshot_48.jpg
 воно для КВ ніяк?
 
UR5FFR
Повідомлень: 1418
З нами з: Пон вересня 12, 2022 4:04 pm
Has thanked: 130 times
Been thanked: 811 times

Re: Трансивер на надмініатюрних лампах

Повідомлення UR5FFR »

UR5VCP писав: П'ят червня 16, 2023 1:08 am Маю отаке...Screenshot_48.jpg
 воно для КВ ніяк?
 
Це ж жолуді. Куди ти їх встромляти будеш?
 
UR5VCP
Повідомлень: 447
З нами з: Пон вересня 12, 2022 6:14 pm
Звідки: KN48wi
Позивний: UR5VCP
Has thanked: 83 times
Been thanked: 9 times
Контактна інформація:

Re: Трансивер на надмініатюрних лампах

Повідомлення UR5VCP »

UR5FFR писав: П'ят червня 16, 2023 11:16 am
UR5VCP писав: П'ят червня 16, 2023 1:08 am Маю отаке...Screenshot_48.jpg
 воно для КВ ніяк?

 
Це ж жолуді. Куди ти їх встромляти будеш?
 

 
вони маленькі. я в плані того, що вони для КВ ніяк?
 
Відповісти