Сторінка 17 з 44
Re: Ламповий TRX без комутації гетеродинів
Додано: Пон вересня 04, 2023 4:23 pm
UR5FFR
UR5VCP писав: ↑Пон вересня 04, 2023 4:04 pm
А коли я подібного типу робив (тільки катоди разом а в анодах протифазно навантаження) то ти говорив, що робить тільки одна лампа
Бо диявол криється у деталях

Re: Ламповий TRX без комутації гетеродинів
Додано: Пон вересня 04, 2023 4:43 pm
UR5VCP
UR5FFR писав: ↑Пон вересня 04, 2023 4:23 pm
UR5VCP писав: ↑Пон вересня 04, 2023 4:04 pm
А коли я подібного типу робив (тільки катоди разом а в анодах протифазно навантаження) то ти говорив, що робить тільки одна лампа
Бо диявол криється у деталях
То на скільки давить несучу?
Re: Ламповий TRX без комутації гетеродинів
Додано: Пон вересня 04, 2023 5:45 pm
UR5FFR
Ще трохи погоняв змішувач. 3в пік-пік більш привабливе з точки зору балансировки. По аудіовходу витримує до 3в пік-пік, далі компресія.
UR5VCP писав: ↑Пон вересня 04, 2023 4:43 pm
То на скільки давить несучу?
Більш ніж 60дб на виході ЕМФ - точніше не можу виміряти бо пролази та наведення йдуть.
Re: Ламповий TRX без комутації гетеродинів
Додано: Пон вересня 04, 2023 7:50 pm
UR5FFR
Шось мені муляло у цієї схемі. Якась вона крива та коса

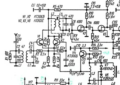
Отже версія намбер наступна

- new_modulator2.png (59.08 Кіб) Переглянуто 55345 разів
Трансформатор Т5 той же самий.
Важливо що навантаження в аноді - низькоомне! Конденсатор С3 разом з котушкою ЕМФ утворюють послідовний контур. Так при такому рішенні падає коефіцієнт передачі до -6дб, але змішувач більш стійкий до пролазу та наведень несучої на вихід. За допомогою R15 змішувач балансується та повністю давить несучу.
При напрузі гетеродину 3в пік-пік більше 1в пік-пік на вхід подавати не треба - починається компресія.
При подачі на вхід 5499кГц та гетеродині 5000кГц коефіцієнт передачі покращується до -3дб.
Збільшити коефіцієнт передачі можливо підключивши С3 до окремої обмотки Т5 з меншою кількістю витків. Тобто 16+16 витків йде у аноди, а поверху 5 витків один кінець на землю, а другий до С3.
Також можна поставити лампу з більшою крутезною. Наприклад 6Н23П. Але треба буде підібрати R46
Re: Ламповий TRX без комутації гетеродинів
Додано: Сер вересня 06, 2023 1:47 pm
UR5FFR
Вкотре переконуюсь що усе треба перевіряти. Особливо схеми узяті з інтернету. Ну звісно окремо моїх

:)
Дуже розпіарений у чебурнеті змішувач на двох паралельно включених тріодах виявився ну такий собі. Так, він краще ніж простий змішувач на одному тріоді з подачею гетеродина у катод тим що має трохи більший (десь +3..+10дб) коефіцієнт підсилення та більший вхідний опір по гетеродинному входу. Але у разі використання синтезу на SI5351 вхідний опір - це геть непринципово, бо в неї низькоомні виходи. Також я вважаю що усі гетеродини треба розводити 50ти-омними кабелями, щоб не було ніяких наведень та пролазів, бо усі ж каскади у нас лампові з високим вхідним опором. Що буде якщо другий гетеродин попаде у каскади ППЧ? Нічого хорошого, бо він його перевантажить.
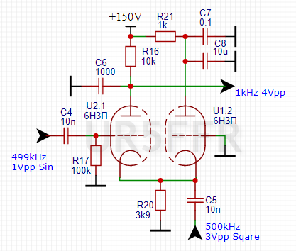
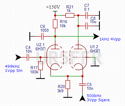
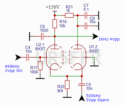
Схема та результати вимірювань

- product_detector_1.png (34.32 Кіб) Переглянуто 55323 разів
Підсилення 0..+6дб. Ну таке собі. Якщо гетеродин подати у катод а правий тріод повністю виключити (тобто класичний змішувач на одному тріоді) то підсилення становить десь -3дб.
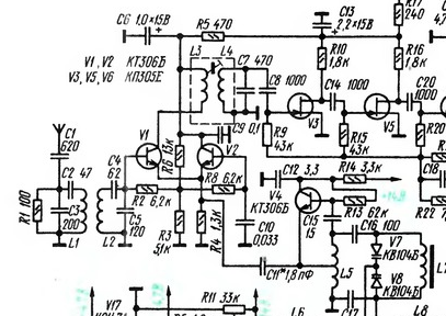
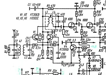
У пошуках шляхів вдосконалення згадав ось таку схему змішувача (Радіо 12/1977)

- product_detector_3.png (111.5 Кіб) Переглянуто 55323 разів
Дивимось на транзистори V1V2. Вони включені як діфпара - зміщення на базах однакове, емітери з'єднані, на них подається сигнал гетеродину. Вхідний сигнал подається на базу лівого транзистора, з його колектору знімається вихідний сигнал. У правого транзистору база та колектор заземлені по ВЧ напрузі.
Не знаю як воно працює, але спробував зробити те ж саме на лампах

Ось така схема вийшла

- product_detector_2.png (35.41 Кіб) Переглянуто 55323 разів
По перше більш вищій коефіцієнт підсилення +12дб (максимум можна отримати +14дб). По друге - десь на 3-4дб менший пролаз ВЧ напруги на вихід.
Далі треба буде ще перевірити як ця схема працює як ВЧ змішувач в порівнянні з попередньою. Але це трохи згодом
PS R21 на схемі зайвий - це запобіжник
Re: Ламповий TRX без комутації гетеродинів
Додано: Сер вересня 06, 2023 3:42 pm
Sergii
Використання vt2 якесь сумнівне. Гадаяю якщо його прибрать, то на роботу схеми це не вплине.
Re: Ламповий TRX без комутації гетеродинів
Додано: Сер вересня 06, 2023 4:38 pm
UR5FFR
Sergii писав: ↑Сер вересня 06, 2023 3:42 pm
Використання vt2 якесь сумнівне. Гадаяю якщо його прибрать, то на роботу схеми це не вплине.
Якщо його прибрати то вийде звичайний класичний змішувач на одному тріоді з подачею гетеродину у катод.
UR5FFR писав: ↑Сер вересня 06, 2023 1:47 pm
Якщо гетеродин подати у катод а правий тріод повністю виключити (тобто класичний змішувач на одному тріоді) то підсилення становить десь -3дб.
А якщо з двома тріодами - то +12дб. Тобто 15дб виграш. Непогано як для одного тріода який "нічого не робить"
Re: Ламповий TRX без комутації гетеродинів
Додано: Сер вересня 06, 2023 7:35 pm
UR5FFR
Зняв сигнал з 10к в аноді та подав на паралельний контур на 9МГц. На вході 1Vpp 7МГц, гетеродин - 3Vpp 16МГц. На контурі 5Vpp проміжна частота 9МГц - коефіцієнт підсилення +14дб. Це коли резистор у катоді 3к9. Якщо його зменшити до 680 ом то вихідна напруга збільшиться до 10Vpp - коефіцієнт підсилення +20дб.
Ті ж самі цифри підсилення були отримані якщо проміжну частоту обрати 5МГц, на вході 7МГц, гетеродин - 12Мгц.
Re: Ламповий TRX без комутації гетеродинів
Додано: Сер вересня 06, 2023 8:28 pm
UR5VCP
агаааа, в тебе V1.2 робить як катодний повторювач, а глянь осликом шо там на катодах робиться? і куди воно ще лізе
Re: Ламповий TRX без комутації гетеродинів
Додано: Сер вересня 06, 2023 8:31 pm
UR5VCP
Андрію, а можеш в сітки обох ламп подати протифазно 499кгц. І глянь шо буде )
Ну мотни там транс на колєчко, і не 499 та 500 а 13999 та 14000 частоти візьми чи шось таке...