Бо диявол криється у деталях
Ламповий TRX без комутації гетеродинів
-
UR5VCP
- Повідомлень: 447
- З нами з: Пон вересня 12, 2022 6:14 pm
- Звідки: KN48wi
- Позивний: UR5VCP
- Has thanked: 83 times
- Been thanked: 8 times
- Контактна інформація:
-
UR5FFR
- Повідомлень: 1338
- З нами з: Пон вересня 12, 2022 4:04 pm
- Has thanked: 113 times
- Been thanked: 750 times
Re: Ламповий TRX без комутації гетеродинів
Ще трохи погоняв змішувач. 3в пік-пік більш привабливе з точки зору балансировки. По аудіовходу витримує до 3в пік-пік, далі компресія.
Більш ніж 60дб на виході ЕМФ - точніше не можу виміряти бо пролази та наведення йдуть.
-
UR5FFR
- Повідомлень: 1338
- З нами з: Пон вересня 12, 2022 4:04 pm
- Has thanked: 113 times
- Been thanked: 750 times
Re: Ламповий TRX без комутації гетеродинів
Шось мені муляло у цієї схемі. Якась вона крива та коса
Отже версія намбер наступнаТрансформатор Т5 той же самий.
Важливо що навантаження в аноді - низькоомне! Конденсатор С3 разом з котушкою ЕМФ утворюють послідовний контур. Так при такому рішенні падає коефіцієнт передачі до -6дб, але змішувач більш стійкий до пролазу та наведень несучої на вихід. За допомогою R15 змішувач балансується та повністю давить несучу.
При напрузі гетеродину 3в пік-пік більше 1в пік-пік на вхід подавати не треба - починається компресія.
При подачі на вхід 5499кГц та гетеродині 5000кГц коефіцієнт передачі покращується до -3дб.
Збільшити коефіцієнт передачі можливо підключивши С3 до окремої обмотки Т5 з меншою кількістю витків. Тобто 16+16 витків йде у аноди, а поверху 5 витків один кінець на землю, а другий до С3.
Також можна поставити лампу з більшою крутезною. Наприклад 6Н23П. Але треба буде підібрати R46
Важливо що навантаження в аноді - низькоомне! Конденсатор С3 разом з котушкою ЕМФ утворюють послідовний контур. Так при такому рішенні падає коефіцієнт передачі до -6дб, але змішувач більш стійкий до пролазу та наведень несучої на вихід. За допомогою R15 змішувач балансується та повністю давить несучу.
При напрузі гетеродину 3в пік-пік більше 1в пік-пік на вхід подавати не треба - починається компресія.
При подачі на вхід 5499кГц та гетеродині 5000кГц коефіцієнт передачі покращується до -3дб.
Збільшити коефіцієнт передачі можливо підключивши С3 до окремої обмотки Т5 з меншою кількістю витків. Тобто 16+16 витків йде у аноди, а поверху 5 витків один кінець на землю, а другий до С3.
Також можна поставити лампу з більшою крутезною. Наприклад 6Н23П. Але треба буде підібрати R46
-
UR5FFR
- Повідомлень: 1338
- З нами з: Пон вересня 12, 2022 4:04 pm
- Has thanked: 113 times
- Been thanked: 750 times
Re: Ламповий TRX без комутації гетеродинів
Вкотре переконуюсь що усе треба перевіряти. Особливо схеми узяті з інтернету. Ну звісно окремо моїх
:)
Дуже розпіарений у чебурнеті змішувач на двох паралельно включених тріодах виявився ну такий собі. Так, він краще ніж простий змішувач на одному тріоді з подачею гетеродина у катод тим що має трохи більший (десь +3..+10дб) коефіцієнт підсилення та більший вхідний опір по гетеродинному входу. Але у разі використання синтезу на SI5351 вхідний опір - це геть непринципово, бо в неї низькоомні виходи. Також я вважаю що усі гетеродини треба розводити 50ти-омними кабелями, щоб не було ніяких наведень та пролазів, бо усі ж каскади у нас лампові з високим вхідним опором. Що буде якщо другий гетеродин попаде у каскади ППЧ? Нічого хорошого, бо він його перевантажить.
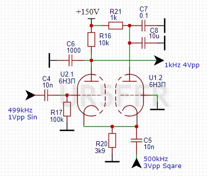
Схема та результати вимірюваньПідсилення 0..+6дб. Ну таке собі. Якщо гетеродин подати у катод а правий тріод повністю виключити (тобто класичний змішувач на одному тріоді) то підсилення становить десь -3дб.
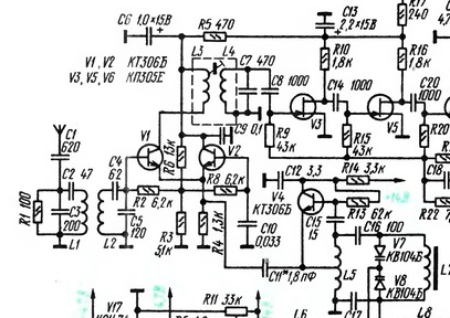
У пошуках шляхів вдосконалення згадав ось таку схему змішувача (Радіо 12/1977)Дивимось на транзистори V1V2. Вони включені як діфпара - зміщення на базах однакове, емітери з'єднані, на них подається сигнал гетеродину. Вхідний сигнал подається на базу лівого транзистора, з його колектору знімається вихідний сигнал. У правого транзистору база та колектор заземлені по ВЧ напрузі.
Не знаю як воно працює, але спробував зробити те ж саме на лампах
Ось така схема вийшлаПо перше більш вищій коефіцієнт підсилення +12дб (максимум можна отримати +14дб). По друге - десь на 3-4дб менший пролаз ВЧ напруги на вихід.
Далі треба буде ще перевірити як ця схема працює як ВЧ змішувач в порівнянні з попередньою. Але це трохи згодом
PS R21 на схемі зайвий - це запобіжник
Дуже розпіарений у чебурнеті змішувач на двох паралельно включених тріодах виявився ну такий собі. Так, він краще ніж простий змішувач на одному тріоді з подачею гетеродина у катод тим що має трохи більший (десь +3..+10дб) коефіцієнт підсилення та більший вхідний опір по гетеродинному входу. Але у разі використання синтезу на SI5351 вхідний опір - це геть непринципово, бо в неї низькоомні виходи. Також я вважаю що усі гетеродини треба розводити 50ти-омними кабелями, щоб не було ніяких наведень та пролазів, бо усі ж каскади у нас лампові з високим вхідним опором. Що буде якщо другий гетеродин попаде у каскади ППЧ? Нічого хорошого, бо він його перевантажить.
Схема та результати вимірюваньПідсилення 0..+6дб. Ну таке собі. Якщо гетеродин подати у катод а правий тріод повністю виключити (тобто класичний змішувач на одному тріоді) то підсилення становить десь -3дб.
У пошуках шляхів вдосконалення згадав ось таку схему змішувача (Радіо 12/1977)Дивимось на транзистори V1V2. Вони включені як діфпара - зміщення на базах однакове, емітери з'єднані, на них подається сигнал гетеродину. Вхідний сигнал подається на базу лівого транзистора, з його колектору знімається вихідний сигнал. У правого транзистору база та колектор заземлені по ВЧ напрузі.
Не знаю як воно працює, але спробував зробити те ж саме на лампах
Далі треба буде ще перевірити як ця схема працює як ВЧ змішувач в порівнянні з попередньою. Але це трохи згодом
PS R21 на схемі зайвий - це запобіжник
-
UR5FFR
- Повідомлень: 1338
- З нами з: Пон вересня 12, 2022 4:04 pm
- Has thanked: 113 times
- Been thanked: 750 times
Re: Ламповий TRX без комутації гетеродинів
Якщо його прибрати то вийде звичайний класичний змішувач на одному тріоді з подачею гетеродину у катод.
А якщо з двома тріодами - то +12дб. Тобто 15дб виграш. Непогано як для одного тріода який "нічого не робить"
-
UR5FFR
- Повідомлень: 1338
- З нами з: Пон вересня 12, 2022 4:04 pm
- Has thanked: 113 times
- Been thanked: 750 times
Re: Ламповий TRX без комутації гетеродинів
Зняв сигнал з 10к в аноді та подав на паралельний контур на 9МГц. На вході 1Vpp 7МГц, гетеродин - 3Vpp 16МГц. На контурі 5Vpp проміжна частота 9МГц - коефіцієнт підсилення +14дб. Це коли резистор у катоді 3к9. Якщо його зменшити до 680 ом то вихідна напруга збільшиться до 10Vpp - коефіцієнт підсилення +20дб.
Ті ж самі цифри підсилення були отримані якщо проміжну частоту обрати 5МГц, на вході 7МГц, гетеродин - 12Мгц.
Ті ж самі цифри підсилення були отримані якщо проміжну частоту обрати 5МГц, на вході 7МГц, гетеродин - 12Мгц.
-
UR5VCP
- Повідомлень: 447
- З нами з: Пон вересня 12, 2022 6:14 pm
- Звідки: KN48wi
- Позивний: UR5VCP
- Has thanked: 83 times
- Been thanked: 8 times
- Контактна інформація:
Re: Ламповий TRX без комутації гетеродинів
агаааа, в тебе V1.2 робить як катодний повторювач, а глянь осликом шо там на катодах робиться? і куди воно ще лізе 
-
UR5VCP
- Повідомлень: 447
- З нами з: Пон вересня 12, 2022 6:14 pm
- Звідки: KN48wi
- Позивний: UR5VCP
- Has thanked: 83 times
- Been thanked: 8 times
- Контактна інформація:
Re: Ламповий TRX без комутації гетеродинів
Андрію, а можеш в сітки обох ламп подати протифазно 499кгц. І глянь шо буде )
Ну мотни там транс на колєчко, і не 499 та 500 а 13999 та 14000 частоти візьми чи шось таке...
Ну мотни там транс на колєчко, і не 499 та 500 а 13999 та 14000 частоти візьми чи шось таке...