Трансивер на надмініатюрних лампах

UR5VCP
Повідомлень: 447
З нами з: Пон вересня 12, 2022 6:14 pm
Звідки: KN48wi
Позивний: UR5VCP
Has thanked: 83 times
Been thanked: 8 times
Контактна інформація:

Re: Трансивер на надмініатюрних лампах

Повідомлення UR5VCP »

oldPsyho писав: Чет червня 15, 2023 12:45 pm Беріть схему Ангор-75 та й переводьте на надмініатюрні. Але там є заковирка з його регенеративним ППЧ. Тобто КФ задіяти навряд чи вийде, бо сильно впаде підсилення...

 
 Перед тим, як створити цей топік, я перелопатив неймовірну кількість відосіків, схем, і самих різноманітних конструкцій. Ангор тим і не зайшов, що регенеративний каскад ((

Чекаємо Андрія, казав, що має деякі думки по схемі, хоча мені вже цікава та, що я намалював.  Може буде який цікавий "улучшайзінг", то то добре  :D
 
UR5FFR
Повідомлень: 1314
З нами з: Пон вересня 12, 2022 4:04 pm
Has thanked: 109 times
Been thanked: 720 times

Re: Трансивер на надмініатюрних лампах

Повідомлення UR5FFR »

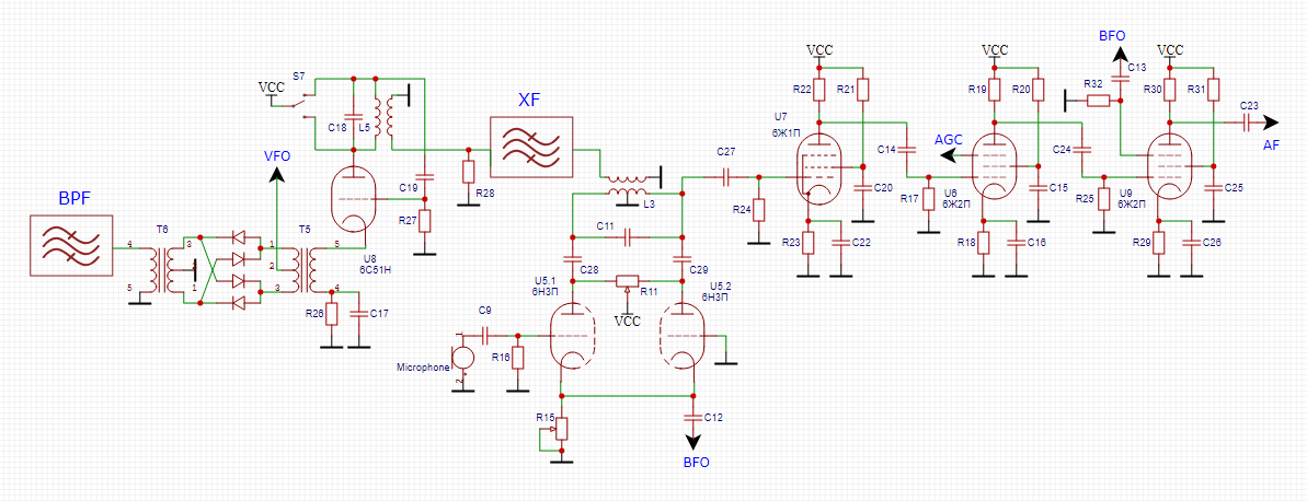
Ось такий варіант. Перший змішувач та каскад на нувісторі - реверсивні. Каскади ППЧ на пентодах. Демодулятор активний на пентоді або тріоді. На передачу - активний модулятор. Як варіант можна поставити на діодах, але буде більше деталей.
В режимі RX треба буде запирати лампи в ППЧ, наприклад подаючи мінус на першу сітку.
tube_trx_ur5ffr_concept.png
UPD на схемі невірне узгодження модулятора з КФ. коректна схема далі в темі.
 
UR5VCP
Повідомлень: 447
З нами з: Пон вересня 12, 2022 6:14 pm
Звідки: KN48wi
Позивний: UR5VCP
Has thanked: 83 times
Been thanked: 8 times
Контактна інформація:

Re: Трансивер на надмініатюрних лампах

Повідомлення UR5VCP »

Таки хочеш реверсивний ))))

Допоможеш з узгодженням мого варіанту? Там де два міксери, так щоб не робити в тій точці реле? ну і по гетеродинах при перемиканні тх-рх не буде уповзати частота? при закритті міксера - по сітках? Якщо допоможеш то робитиму свій варіант )
oldPsyho
Повідомлень: 621
З нами з: П'ят жовтня 14, 2022 4:13 pm
Звідки: KO40ig
Позивний: UR5XOU
Has thanked: 177 times
Been thanked: 69 times

Re: Трансивер на надмініатюрних лампах

Повідомлення oldPsyho »

UR5FFR писав: Чет червня 15, 2023 2:16 pm Ось такий варіант. Перший змішувач та каскад на нувісторі - реверсивні. Каскади ППЧ на пентодах. Демодулятор активний на пентоді або тріоді. На передачу - активний модулятор. Як варіант можна поставити на діодах, але буде більше деталей.
В режимі RX треба буде запирати лампи в ППЧ, наприклад подаючи мінус на першу сітку.tube_trx_ur5ffr_concept.png
 

 
Є питання))
1.  Обов'язково нувістор? чи можна щось інше, типу 6С2Б і їм подібні.
2. С18-L5, він настроєний на частоту ПЧ ?
3. Т4 ж розраховується в залежності від опору КФ ?
 
UR5FFR
Повідомлень: 1314
З нами з: Пон вересня 12, 2022 4:04 pm
Has thanked: 109 times
Been thanked: 720 times

Re: Трансивер на надмініатюрних лампах

Повідомлення UR5FFR »

oldPsyho писав: Чет червня 15, 2023 4:49 pm Є питання))
1. Обов'язково нувістор? чи можна щось інше, типу 6С2Б і їм подібні.
2. С18-L5, він настроєний на частоту ПЧ ?
3. Т4 ж розраховується в залежності від опору КФ ?


 
1. Любий тріод або пентод з максимально високою крутезною. Ідеально 20мА/в
2. так
3. Ні, Т4 скруткою в два проводи. Узгодження КФ з ППЧ та модулятором ще треба поміркувати - на схемі дуже в чорнову намалював

Ця схема ще ретельно не опрацьована. Це концепт, який можна довести до ума.
UR5VCP писав: Чет червня 15, 2023 4:11 pm Таки хочеш реверсивний ))))
Так простіше виходить. Мінімум комутації. Реле після КФ теж можна викинути якщо трошки схему змінити
UR5VCP писав: Чет червня 15, 2023 4:11 pm Допоможеш з узгодженням мого варіанту? Там де два міксери, так щоб не робити в тій точці реле? ну і по гетеродинах при перемиканні тх-рх не буде уповзати частота? при закритті міксера - по сітках? Якщо допоможеш то робитиму свій варіант )

 
Я тут придумав класну фігню - антигравітаційний двигун. Коротше це така коробка з двома ручками та кнопкою. При вмиканні - злітає десь на півметра. У середині плата там, з деталюшками, котушки, магніти, торсіонний дирчик, акумулятор. Нічого особливого. Допоможеш зі схемою, бо мені ліньки малювати? :)

PS саме головно запам'ятав тобі сказати - коробка чорного кольору, це дуже важливо!
 
 
 
UR5VCP
Повідомлень: 447
З нами з: Пон вересня 12, 2022 6:14 pm
Звідки: KN48wi
Позивний: UR5VCP
Has thanked: 83 times
Been thanked: 8 times
Контактна інформація:

Re: Трансивер на надмініатюрних лампах

Повідомлення UR5VCP »

UR5FFR писав: Чет червня 15, 2023 5:02 pm
Screenshot_42.jpg
 Держи. 

Основні питання ти і так в курсі. Так, схему намалюю. Ну нема в мене часу трішки. Я там ще дещо надумав. Ну не ув3ді але вже не конструкція вихідного дня.

Дочекаюся мікросхеми і добиватиму гсс. А потім вже в повний рост за трансивер. Так що я не особо поспішаю.
UR5FFR
Повідомлень: 1314
З нами з: Пон вересня 12, 2022 4:04 pm
Has thanked: 109 times
Been thanked: 720 times

Re: Трансивер на надмініатюрних лампах

Повідомлення UR5FFR »

UR5VCP писав: Чет червня 15, 2023 5:10 pmДержи
Дякую. Ти б ще в гугль мене послав. :)
oldPsyho писав: Чет червня 15, 2023 4:49 pm 3. Т4 ж розраховується в залежності від опору КФ ?

 
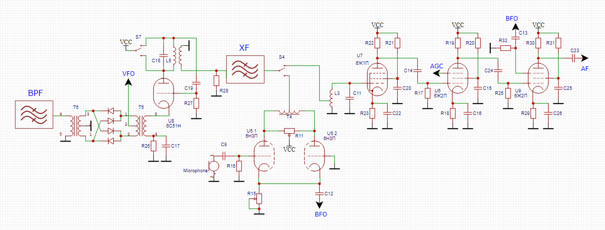
Перша схема зовсім погана та неробоча :) Ось коректний варіант. L3C11 на частоту ПЧ. Модулятор та ППЧ треба запирати по сітці або катоду в залежності від режиму RX/TX. По архітектурі це щось по типу "Роси". Але на лампах :)
tube_trx_ur5ffr_concept.png
 
oldPsyho
Повідомлень: 621
З нами з: П'ят жовтня 14, 2022 4:13 pm
Звідки: KO40ig
Позивний: UR5XOU
Has thanked: 177 times
Been thanked: 69 times

Re: Трансивер на надмініатюрних лампах

Повідомлення oldPsyho »

UR5FFR писав: Чет червня 15, 2023 5:30 pm
UR5VCP писав: Чет червня 15, 2023 5:10 pmДержи
Дякую. Ти б ще в гугль мене послав. :)
oldPsyho писав: Чет червня 15, 2023 4:49 pm 3. Т4 ж розраховується в залежності від опору КФ ?


 
Перша схема зовсім погана та неробоча :) Ось коректний варіант. L3C11 на частоту ПЧ. Модулятор та ППЧ треба запирати по сітці або катоду в залежності від режиму RX/TX. По архітектурі це щось по типу "Роси". Але на лампах :)tube_trx_ur5ffr_concept.png
 

 
Цікаво... Що до ламп в ППЧ, там треба з великим підсиленням ставити? чи 10+- вистачить?

P.S. Ще добув залізяк, от тільки не збагну, з якої аппаратури їх видерли
 
Вкладення
photo_2023-06-15_18-07-11.jpg
UR5VCP
Повідомлень: 447
З нами з: Пон вересня 12, 2022 6:14 pm
Звідки: KN48wi
Позивний: UR5VCP
Has thanked: 83 times
Been thanked: 8 times
Контактна інформація:

Re: Трансивер на надмініатюрних лампах

Повідомлення UR5VCP »

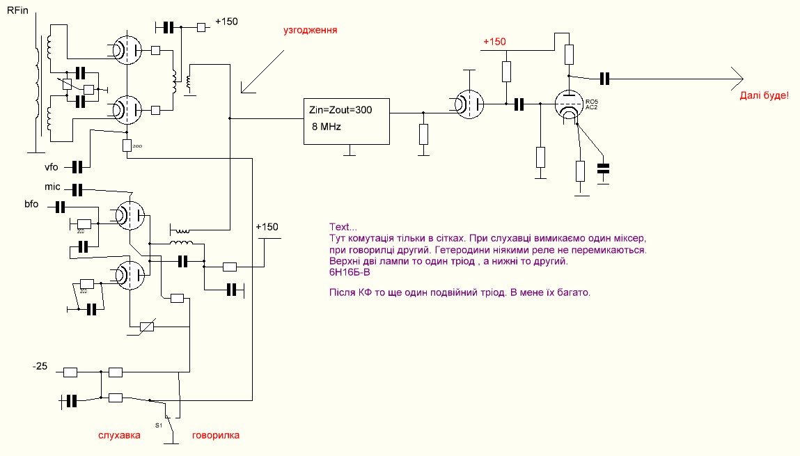
Перша частинка, 3 лампочки, подвійні тріоди, два контури на частоту ПЧ (8 Мегациклів).
Screenshot_46.jpg
 Я до такої міри роботою задрочений, що не певен, що нарисую наступні частини... Сьогодні тобто.
Андрію, частину чорного ящика я відкрив, де потрібна твоя допомога...
UR5FFR
Повідомлень: 1314
З нами з: Пон вересня 12, 2022 4:04 pm
Has thanked: 109 times
Been thanked: 720 times

Re: Трансивер на надмініатюрних лампах

Повідомлення UR5FFR »

UR5VCP писав: Чет червня 15, 2023 9:59 pm Перша частинка, 3 лампочки, подвійні тріоди, два контури на частоту ПЧ (8 Мегациклів).Screenshot_46.jpg
 Я до такої міри роботою задрочений, що не певен, що нарисую наступні частини... Сьогодні тобто.
Андрію, частину чорного ящика я відкрив, де потрібна твоя допомога...

 
Постав по входу КФ на землю резистор який дорівнює характеристичному фільтра. По виходу - вхідний опір тріода з ОС дорівнює 1/S. Там або автотрансформатор або Г-ланцюг
Відповісти