Сторінка 16 з 47
Re: Ламповий TRX без комутації гетеродинів
Додано: Нед вересня 03, 2023 11:14 pm
UR5FFR
Ну що, "лід рушив, панове" як то кажуть

Почав з макетування модулятора на паралельно увімкнених тріодах.

- modulator.png (26.34 Кіб) Переглянуто 65984 разів
Замість ЕМФ в анодні стоїть контур 1mH+100pF на 500кГц. Як я й підозрював несучу він не придушує. При подачі на один вхід 1кГц а на другий 500кГц на виході чудова така собі АМ
Якщо на вхід подати два ВЧ сигнали з різністю у 500кГц то на виході отримав очікувані 500кГц. Тобто як змішувач він працює. Але небалансний
Re: Ламповий TRX без комутації гетеродинів
Додано: Пон вересня 04, 2023 1:16 am
UR5VFT
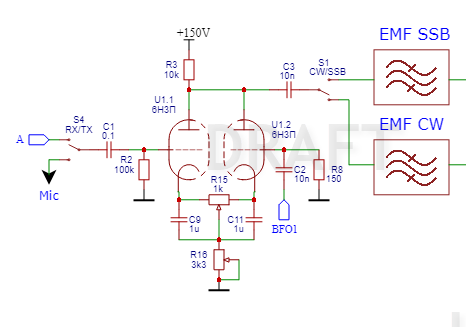
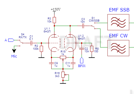
- а чому р8 150 ом
Re: Ламповий TRX без комутації гетеродинів
Додано: Пон вересня 04, 2023 9:13 am
UR5FFR
UR5VFT писав: ↑Пон вересня 04, 2023 1:16 am
- а чому р8 150 ом
SI5351 потребує низькоомного навантаження. Інакше в коаксіалі буде "дзвін"
Re: Ламповий TRX без комутації гетеродинів
Додано: Пон вересня 04, 2023 10:05 am
UR5VCP
попробуй зібрати мій варіант... тільки фазокрутку ))) на 180 нада, в мене робить...
Re: Ламповий TRX без комутації гетеродинів
Додано: Пон вересня 04, 2023 10:17 am
UR5FFR
UR5VCP писав: ↑Пон вересня 04, 2023 10:05 am
попробуй зібрати мій варіант... тільки фазокрутку ))) на 180 нада, в мене робить...
Про який варіант йде мова? Схема є?
Re: Ламповий TRX без комутації гетеродинів
Додано: Пон вересня 04, 2023 10:43 am
UR5VCP
UR5FFR писав: ↑Пон вересня 04, 2023 10:17 am
UR5VCP писав: ↑Пон вересня 04, 2023 10:05 am
попробуй зібрати мій варіант... тільки фазокрутку ))) на 180 нада, в мене робить...
Про який варіант йде мова? Схема є?
download/file.php?id=862&mode=view
Re: Ламповий TRX без комутації гетеродинів
Додано: Пон вересня 04, 2023 12:13 pm
UR5FFR
Ніт, мотати трансформатори по НЧ - це не наш метод

Re: Ламповий TRX без комутації гетеродинів
Додано: Пон вересня 04, 2023 12:19 pm
UR5VCP
UR5FFR писав: ↑Пон вересня 04, 2023 12:13 pm
Ніт, мотати трансформатори по НЧ - це не наш метод
ну то зніми з катода і анода в лампи протифазний сигнал...
(я теж використав колись вже намотаний транс) ))
Re: Ламповий TRX без комутації гетеродинів
Додано: Пон вересня 04, 2023 3:51 pm
UR5FFR
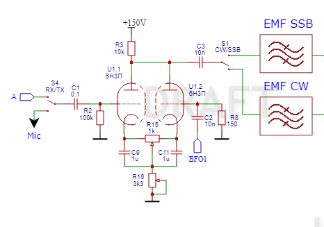
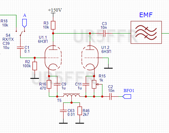
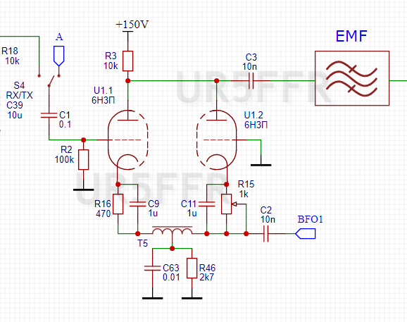
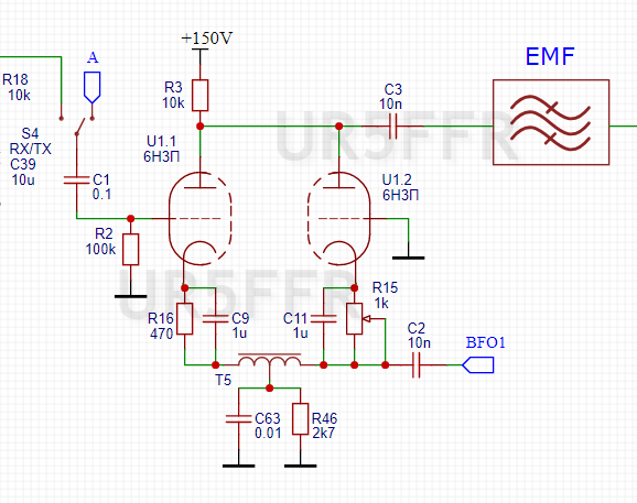
Підкинув ЕМФ, щоб усе вже було по справжньому
Трохи переробив схему

- new_modulator.png (57.06 Кіб) Переглянуто 65944 разів
Усі ємності - кераміка. Т5 - 16 витків на кільці К10 з мю=2200. Резистором R15 виставляється точний баланс змішувача по мінімуму несучої на виході.
Працює ця схема наступним чином. За допомогою Т5 на катодах створюється протифазний сигнал гетеродиную. З іншого боку для НЧ сигналу обидва тріода працюють як диференційний каскад - тобто катоди по НЧ з'єднані.
Цікаво що схема працює і як змішувач ВЧ сигналів - подавав на вхід 5499 кГц та 5000 кГц (ЕМФ "нижній") - на виході ЕМФ отримував 499 кГц.
Більш 2в пик-пик НЧ сигналу подавати не треба бо починається компресія. Оптимальний рівень гетеродину 1в пик-пик.
Re: Ламповий TRX без комутації гетеродинів
Додано: Пон вересня 04, 2023 4:04 pm
UR5VCP
UR5FFR писав: ↑Пон вересня 04, 2023 3:51 pm
Підкинув ЕМФ, щоб усе вже було по справжньомуphoto_2023-09-04_15-03-09.jpgТрохи переробив схемуnew_modulator.pngУсі ємності - кераміка. Т5 - 16 витків на кільці К10 з мю=2200. Резистором R15 виставляється точний баланс змішувача по мінімуму несучої на виході.
Працює ця схема наступним чином. За допомогою Т5 на катодах створюється протифазний сигнал гетеродиную. З іншого боку для НЧ сигналу обидва тріода працюють як диференційний каскад - тобто катоди по НЧ з'єднані.
Цікаво що схема працює і як змішувач ВЧ сигналів - подавав на вхід 5499 кГц та 5000 кГц (ЕМФ "нижній") - на виході ЕМФ отримував 499 кГц.
Більш 2в пик-пик НЧ сигналу подавати не треба бо починається компресія. Оптимальний рівень гетеродину 1в пик-пик.
А коли я подібного типу робив (тільки катоди разом а в анодах протифазно навантаження) то ти говорив, що робить тільки одна лампа