Трансивер на надмініатюрних лампах

UR5FFR
Повідомлень: 1312
З нами з: Пон вересня 12, 2022 4:04 pm
Has thanked: 109 times
Been thanked: 719 times

Re: Трансивер на надмініатюрних лампах

Повідомлення UR5FFR »

UR5VCP писав: Сер червня 14, 2023 9:53 pm  може дійсно варто зробити роздільний... в тебе ж я теж бачив конструкцію роздільного тракту. Спільними лишимо тільки гетеродини.

 
Можна але в мене там реверсивний підсилювач
UR5VCP писав: Сер червня 14, 2023 9:53 pm Я собі так розумію що на лампах більша динаміка, це ключовий фактор, на який я звертаю увагу. Хоча на діодах високорівневий робиться також...

 
Ну це ще вимірювати потрібно оту динаміку. У активному змішувачі основна перевага - можна КФ одразу чіпляти на вихід. Та й підсилення він має трохи більше - тобто можливо зекономити на каскадах. Діодний змішувач потребує або діплексер, або каскад з постійним вхідним опором, наприклад з ОС
 
Ut5lp
Повідомлень: 110
З нами з: Суб вересня 17, 2022 3:34 pm
Позивний: UT5LP
Has thanked: 10 times
Been thanked: 24 times

Re: Трансивер на надмініатюрних лампах

Повідомлення Ut5lp »

UR5VCP писав: Сер червня 14, 2023 9:53 pm  
Так на кільці,як раз,ДД буде вищім.І питання комутації ДПФ-а,реакції на ГПД відпадають.
Андрій запропонував класну ідею...навколо КФ а от далі ,тракти RX i TX можна зробити роздільними
бо підсилення для RX i TX потрібне різне.
 
UR5VCP
Повідомлень: 447
З нами з: Пон вересня 12, 2022 6:14 pm
Звідки: KN48wi
Позивний: UR5VCP
Has thanked: 83 times
Been thanked: 8 times
Контактна інформація:

Re: Трансивер на надмініатюрних лампах

Повідомлення UR5VCP »

Ну тоді я таки схиляюсь до роздільного тракту, по прийманню перший міксер активний, другий якщо є сенс (хоча навряд) то також активний.
На передачу активний тільки перший, другий там можна хоч на діодах, хоч на лампочці з гетеродином в катод.

Ніколи не "бавився" з такими міксерами, цікаво. Та й взагалі з лампами справу мав в далекій юності. Тому напівпровідників - мінімум, лампочок - максимум. Так щоб Р-140 від заздрощів бабахнула анодним трансформатором  :D
 
Ut5lp
Повідомлень: 110
З нами з: Суб вересня 17, 2022 3:34 pm
Позивний: UT5LP
Has thanked: 10 times
Been thanked: 24 times

Re: Трансивер на надмініатюрних лампах

Повідомлення Ut5lp »

UR5VCP писав: Сер червня 14, 2023 10:12 pm  Тому напівпровідників - мінімум, лампочок - максимум. 
 


 
Тоді БП з кенотронами,а генератор самоконтролю на неонці !
А в накал ГПД бареттер :D
 
 
 
UR5VCP
Повідомлень: 447
З нами з: Пон вересня 12, 2022 6:14 pm
Звідки: KN48wi
Позивний: UR5VCP
Has thanked: 83 times
Been thanked: 8 times
Контактна інформація:

Re: Трансивер на надмініатюрних лампах

Повідомлення UR5VCP »

Ut5lp писав: Сер червня 14, 2023 10:21 pmТоді БП з кенотронами,а генератор самоконтролю на неонці !
А в накал ГПД бареттер :D

 
кенотронів не найду, 6Х7Б слабенькі, селенові пластинки таки відкопати можу. Неонка то наше все!
Бареттери були, але у звичайному формфакторі, а вони реально існують у вигляді надмініатюрних ламп? Також СГшки десь валялися.... Але також великі ))
 
oldPsyho
Повідомлень: 621
З нами з: П'ят жовтня 14, 2022 4:13 pm
Звідки: KO40ig
Позивний: UR5XOU
Has thanked: 177 times
Been thanked: 69 times

Re: Трансивер на надмініатюрних лампах

Повідомлення oldPsyho »

UR5VCP писав: Сер червня 14, 2023 10:25 pm
Ut5lp писав: Сер червня 14, 2023 10:21 pmТоді БП з кенотронами,а генератор самоконтролю на неонці !
А в накал ГПД бареттер :D


 
кенотронів не найду, 6Х7Б слабенькі, селенові пластинки таки відкопати можу. Неонка то наше все!
Бареттери були, але у звичайному формфакторі, а вони реально існують у вигляді надмініатюрних ламп? Також СГшки десь валялися.... Але також великі ))
 

 
А ви порахуйте скільки у вас схема по анодному жерти буде. І з десяток якихось 6Н16Б в діодному ввімкненні... :D
 
UR5VFT
Повідомлень: 492
З нами з: Вів січня 17, 2023 6:22 pm
Позивний: UR5VFT
Has thanked: 468 times
Been thanked: 99 times

Re: Трансивер на надмініатюрних лампах

Повідомлення UR5VFT »

P.S. Чи нема часом у вас довідкових данних про 6Ж33А-В и 6К6А-В ? Бо не можу знайти.
 
 
73!
 
UR5VCP
Повідомлень: 447
З нами з: Пон вересня 12, 2022 6:14 pm
Звідки: KN48wi
Позивний: UR5VCP
Has thanked: 83 times
Been thanked: 8 times
Контактна інформація:

Re: Трансивер на надмініатюрних лампах

Повідомлення UR5VCP »

oldPsyho писав: Сер червня 14, 2023 10:52 pmА ви порахуйте скільки у вас схема по анодному жерти буде. І з десяток якихось 6Н16Б в діодному ввімкненні... :D
 
Ну, не все ж так запущено ))))) 
UR5FFR
Повідомлень: 1312
З нами з: Пон вересня 12, 2022 4:04 pm
Has thanked: 109 times
Been thanked: 719 times

Re: Трансивер на надмініатюрних лампах

Повідомлення UR5FFR »

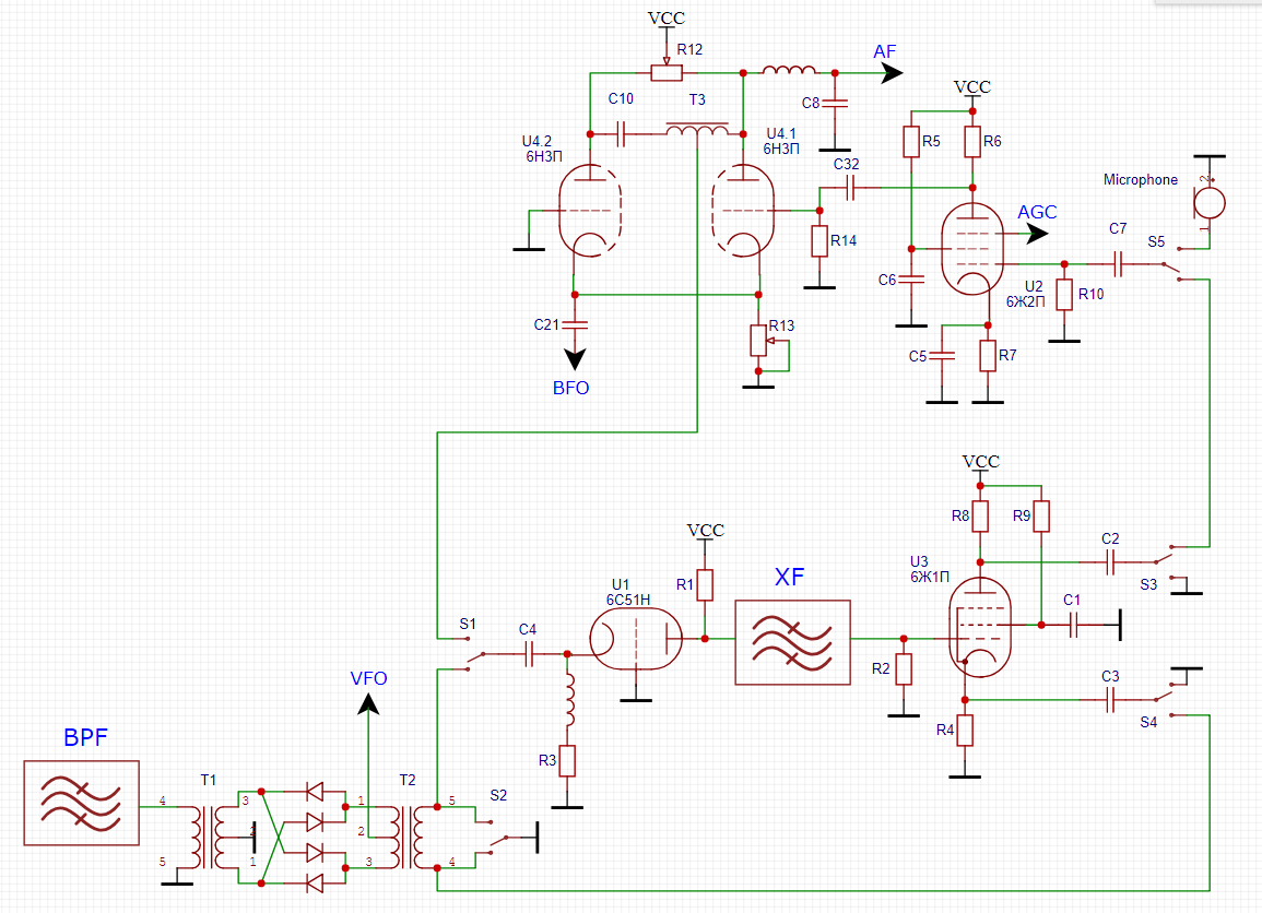
Ось концепт-схема тракту без переключення гетеродинів. Усі перемикачі в положенні RX. Модулятору в режимі RX працює як небалансний (для спрощення схеми)
grasshopper_tube_schematic.png
UR5VCP
Повідомлень: 447
З нами з: Пон вересня 12, 2022 6:14 pm
Звідки: KN48wi
Позивний: UR5VCP
Has thanked: 83 times
Been thanked: 8 times
Контактна інформація:

Re: Трансивер на надмініатюрних лампах

Повідомлення UR5VCP »

Намагався, після втикання в літературу та певні сайти (я не про порно, хоча багато спільного) зробити калькулятор для розрахунку елементарних параметрів каскаду на пентоді (або тріоді). 
Шось воно ніби то, тільки Андрію, підправ будь ласка, якщо маєш час та натхнення )))
Ку на лампочках з ОК.rar
(7.22 Кіб) Завантажено 513 разів
Розібрався. Нафіг калькулятори.
 
 
Відповісти