Сторінка 15 з 19
Re: Приймач RX998.
Додано: Нед серпня 31, 2025 8:28 pm
UR5FFR
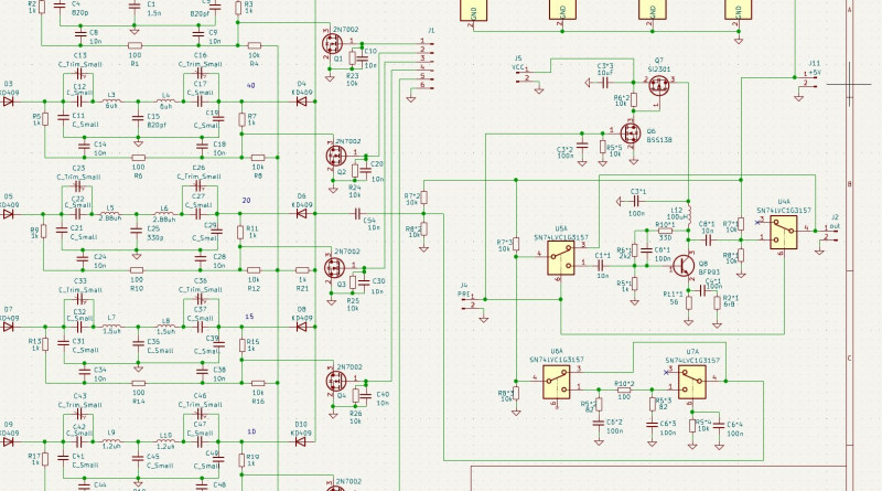
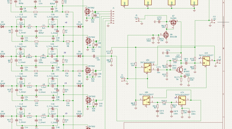
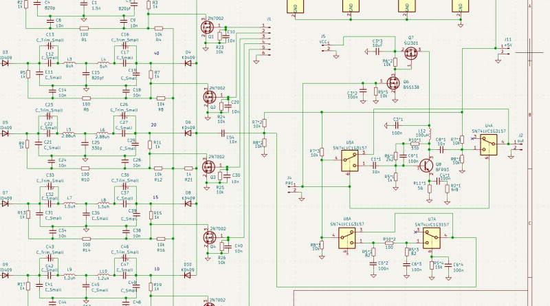
Якщо ви подивитесь уважніше то вона підключена не до +5в а до подільника напруги на резисторах однакового номіналу, тобто до 2,5в. Зроблено так тому що комутатори дозволяють працювати з напругами від 0 до напруги живлення. Ящо не подавати додатково половину живлення то негативна півхвиля буде спотворена
Re: Приймач RX998.
Додано: Нед серпня 31, 2025 10:17 pm
Freddy
UR5FFR писав: ↑Нед серпня 31, 2025 8:28 pm
Якщо ви подивитесь уважніше то вона підключена не до +5в а до подільника напруги на резисторах однакового номіналу, тобто до 2,5в. Зроблено так тому що комутатори дозволяють працювати з напругами від 0 до напруги живлення. Ящо не подавати додатково половину живлення то негативна півхвиля буде спотворена
Так, я це побачив але не зрозумів для чого це , бо я скачав мануал на цей комутатор але він на китайському і зрозуміти що і як не вийшло . Добре , додам в схему ще зміщення на комутатори .
Re: Приймач RX998.
Додано: Суб вересня 06, 2025 9:22 pm
Freddy
UR5FFR писав: ↑Нед серпня 31, 2025 8:28 pm
Якщо ви подивитесь уважніше то вона підключена не до +5в а до подільника напруги на резисторах однакового номіналу, тобто до 2,5в. Зроблено так тому що комутатори дозволяють працювати з напругами від 0 до напруги живлення. Ящо не подавати додатково половину живлення то негативна півхвиля буде спотворена
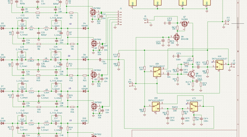
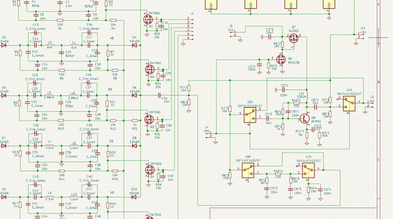
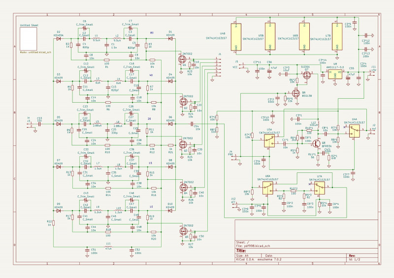
додав зміщення , так буде працювати нормально ?

- новий варіант
Re: Приймач RX998.
Додано: Нед вересня 07, 2025 10:52 am
UR5FFR
Так нормально
Re: Приймач RX998.
Додано: Пон листопада 03, 2025 10:35 pm
Freddy
Чи можна використати 5в з синтезатора для живлення комутаторів 3157? Чи треба окреме джерело ?дякую!
Re: Приймач RX998.
Додано: Вів листопада 04, 2025 1:35 pm
SIMON
Freddy писав: ↑Суб вересня 06, 2025 9:22 pmновий варіант
а можна посилання на першоджерело цієї схеми.
Re: Приймач RX998.
Додано: Вів листопада 04, 2025 10:38 pm
Freddy
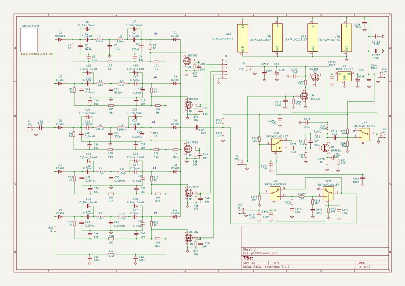
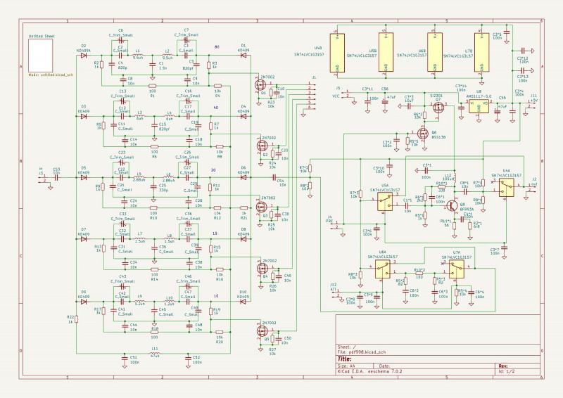
Це схема схрещена з двох інших схем . Дпф це схема ur3ilf а преамп і атт від rx2112
Re: Приймач RX998.
Додано: Сер листопада 05, 2025 11:49 am
UR5FFR
Freddy писав: ↑Пон листопада 03, 2025 10:35 pm
Чи можна використати 5в з синтезатора для живлення комутаторів 3157? Чи треба окреме джерело ?дякую!
Краще зробити окреме джерело живлення 5в на платі ДПФ. 3157 споживають дуже невеликий струм тому буде досить 78L05
Re: Приймач RX998.
Додано: Чет листопада 06, 2025 6:50 am
Freddy
Добре , додав ще AMS1117 на 5 в і електроліти на вході й виході мс.
Re: Приймач RX998.
Додано: Чет листопада 06, 2025 9:03 pm
Freddy
SIMON писав: ↑Вів листопада 04, 2025 1:35 pm
Freddy писав: ↑Суб вересня 06, 2025 9:22 pmновий варіант
а можна посилання на першоджерело цієї схеми.
ось схема але я її ще не робив , тільки розвів плату . Якщо є заваження то пишіть )

- схема дпф