Трансивер на надмініатюрних лампах

UR5VCP
Повідомлень: 447
З нами з: Пон вересня 12, 2022 6:14 pm
Звідки: KN48wi
Позивний: UR5VCP
Has thanked: 83 times
Been thanked: 8 times
Контактна інформація:

Re: Трансивер на надмініатюрних лампах

Повідомлення UR5VCP »

Ut5lp писав: Сер червня 14, 2023 8:53 pm Доречі є ще одна проблемка.
На блок-схемі ДПФ з права низькоомний і втикати його в сітку драйвера не кошерно і не халь-ально.
Треба щось мудрити  :cry:
 
 
ДПФ низькоомний, я над цим вже подумав. Мабідь таки доведеться просто анодні контура ставити. Я на 3 бенди робитиму, так що то не напряжно, але дпф булоб таки краще.
Та й лівий вхід там теж ненизькоомний, 1й міксер на подвійному тріоді, по такому принципу:
схема
Ut5lp
Повідомлень: 110
З нами з: Суб вересня 17, 2022 3:34 pm
Позивний: UT5LP
Has thanked: 10 times
Been thanked: 24 times

Re: Трансивер на надмініатюрних лампах

Повідомлення Ut5lp »

UR5VCP писав: Сер червня 14, 2023 8:54 pm  
Я купляв 6Н16Б по 50 Грн. Хотів Ізюмінку TUBЕS робити ,але війна зруйнувала і плани і те місце,де все робилось.
 
 
UR5FFR
Повідомлень: 1312
З нами з: Пон вересня 12, 2022 4:04 pm
Has thanked: 109 times
Been thanked: 719 times

Re: Трансивер на надмініатюрних лампах

Повідомлення UR5FFR »

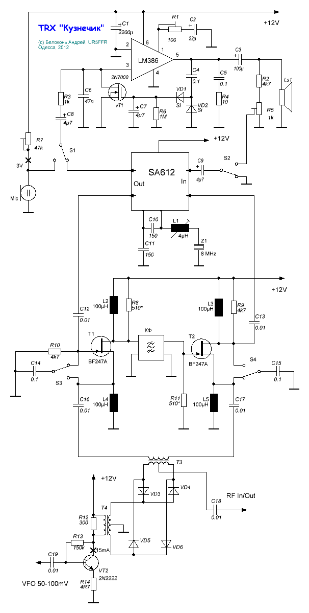
Я пропоную узяти за основу ось таку схему :)
grasshopper_schematic.png
Це дає перевагу у тому що не потрібно комутувати гетеродини. Перший змішувач поставити діодний класичний "кільце". Замість першого ПТ перед КФ ставимо нувістор. У режимі з ОС його вхідний опір дорівнює 1/S - десь 100-140ом. Після КФ ставимо каскад ППЧ на пентоді 6Ж1Б. Після  ППЧ в режимі TX сигнал подаємо на перший змішувач. В режимі RX - ще один ППЧ на 6Ж1Б. А ще краще 6Ж2Б та завести туди АРП. Замість змішувача на SA612 ставимо змішувач/модулятор на діодах, теж "кільце". Після нього можна поставити один каскад на 6Ж1Б який буде працювати як пред ПНЧ/ППЧ. Але тут треба поміркувати бо може буду перевантаження на передачу.
ГПД зробити на подвійному триоді 6Н* - сам ГПД та буфер бо діодний змішувач має низький опір по гетеродинному входу. BFO - на чому завгодно - там не принципово на мій погляд
 
UR5VCP
Повідомлень: 447
З нами з: Пон вересня 12, 2022 6:14 pm
Звідки: KN48wi
Позивний: UR5VCP
Has thanked: 83 times
Been thanked: 8 times
Контактна інформація:

Re: Трансивер на надмініатюрних лампах

Повідомлення UR5VCP »

А чому не змішувачі на подвійному тріоді? Він же краще? Якщо відмовитися від перемикання гетеродинів то чому не залишити міксери на лампах? 
Тут в нас буде реверсивна схема. Так, від перемикання генераторів відмовимося. Доведеться пожертвувати "хотелку" нереверсивного тракту на користь простоти.
Дойшло. там же не реверсивна схема.
Може "псіханути" і зробити повністю роздільні тракти? Резонаторів на 8 у мене пакетик... Виберу що треба а то віддам...а то тут як не перемикання то узгодження. Ніби то й не дуже складна конструкція. Аби лампочок вистачило, але я нікуди не поспішаю, можна докупити з часом (якщо не накидають відерце)))
UR5FFR
Повідомлень: 1312
З нами з: Пон вересня 12, 2022 4:04 pm
Has thanked: 109 times
Been thanked: 719 times

Re: Трансивер на надмініатюрних лампах

Повідомлення UR5FFR »

UR5VCP писав: Сер червня 14, 2023 9:32 pm А чому не змішувачі на подвійному тріоді? Він же краще? Якщо відмовитися від перемикання гетеродинів то чому не залишити міксери на лампах? 
Тут в нас буде реверсивна схема. Так, від перемикання генераторів відмовимося. Доведеться пожертвувати "хотелку" нереверсивного тракту на користь простоти.
Дойшло. там же не реверсивна схема.

 
Так, на подвійному тріоді змішувач нереверсивний. Але його сюди теж можна причепити. Але ускладнюється комутація. Дивись - ставимо змішувач так - праворуч вхід, ліворуч - вихід. Далі комутуємо вхід змішувача між ДПФ або виходом ППЧ, а вихід - між входом ППЧ або ДПФ. На мій погляд це забагато комутації, пролази будуть. Ще як варіант поставити на передачу окремий змішувач на пентоді або тріоді - там баланс не особо критично
UR5FFR
Повідомлень: 1312
З нами з: Пон вересня 12, 2022 4:04 pm
Has thanked: 109 times
Been thanked: 719 times

Re: Трансивер на надмініатюрних лампах

Повідомлення UR5FFR »

UR5VCP писав: Сер червня 14, 2023 9:32 pm...а то тут як не перемикання то узгодження. Ніби то й не дуже складна конструкція.

 
Складні конструкції робити легко. А ось чим простіше конструкція тим більше сексу з проектуванням :)
 
Ut5lp
Повідомлень: 110
З нами з: Суб вересня 17, 2022 3:34 pm
Позивний: UT5LP
Has thanked: 10 times
Been thanked: 24 times

Re: Трансивер на надмініатюрних лампах

Повідомлення Ut5lp »

UR5VCP писав: Сер червня 14, 2023 9:32 pm А чому не змішувачі на подвійному тріоді? Він же краще? Якщо відмовитися від перемикання гетеродинів то чому не залишити міксери на лампах? 


 
Чим же він краще?
По перше, кільце це двобалансний міксер,а на тріодах тільки балансний.
По друге,ГПД стирчіть тільки в одному міксері (і ДПФ також) має не аби які переваги.
 
UR5VCP
Повідомлень: 447
З нами з: Пон вересня 12, 2022 6:14 pm
Звідки: KN48wi
Позивний: UR5VCP
Has thanked: 83 times
Been thanked: 8 times
Контактна інформація:

Re: Трансивер на надмініатюрних лампах

Повідомлення UR5VCP »

UR5FFR писав: Сер червня 14, 2023 9:46 pm
UR5VCP писав: Сер червня 14, 2023 9:32 pm...а то тут як не перемикання то узгодження. Ніби то й не дуже складна конструкція.




 
Складні конструкції робити легко. А ось чим простіше конструкція тим більше сексу з проектуванням :)
 



 
та я не заради сексу  :D
 може дійсно варто зробити роздільний... в тебе ж я теж бачив конструкцію роздільного тракту. Спільними лишимо тільки гетеродини. Все. реле антени, реле "запирання" трактів. Все.

Раніше робили трансиверний тракт з причини дефіциту тих же КФ або ЕМФ. Зараз це не проблема від слова зовсім...
Ut5lp писав: Сер червня 14, 2023 9:46 pmЧим же він краще?
Я собі так розумію що на лампах більша динаміка, це ключовий фактор, на який я звертаю увагу. Хоча на діодах високорівневий робиться також...
 
 
oldPsyho
Повідомлень: 621
З нами з: П'ят жовтня 14, 2022 4:13 pm
Звідки: KO40ig
Позивний: UR5XOU
Has thanked: 177 times
Been thanked: 69 times

Re: Трансивер на надмініатюрних лампах

Повідомлення oldPsyho »

UR5VCP писав: Сер червня 14, 2023 9:53 pm
UR5FFR писав: Сер червня 14, 2023 9:46 pm
UR5VCP писав: Сер червня 14, 2023 9:32 pm...а то тут як не перемикання то узгодження. Ніби то й не дуже складна конструкція.





 
Складні конструкції робити легко. А ось чим простіше конструкція тим більше сексу з проектуванням :)
 




 
та я не заради сексу  :D
 може дійсно варто зробити роздільний... в тебе ж я теж бачив конструкцію роздільного тракту. Спільними лишимо тільки гетеродини. Все. реле антени, реле "запирання" трактів. Все.

Раніше робили трансиверний тракт з причини дефіциту тих же КФ або ЕМФ. Зараз це не проблема від слова зовсім...
Ut5lp писав: Сер червня 14, 2023 9:46 pmЧим же він краще?
Я собі так розумію що на лампах більша динаміка, це ключовий фактор, на який я звертаю увагу. Хоча на діодах високорівневий робиться також...
 
 

 
а може у змішувача на лампах вища чутливість?
UR5VCP
Повідомлень: 447
З нами з: Пон вересня 12, 2022 6:14 pm
Звідки: KN48wi
Позивний: UR5VCP
Has thanked: 83 times
Been thanked: 8 times
Контактна інформація:

Re: Трансивер на надмініатюрних лампах

Повідомлення UR5VCP »

oldPsyho писав: Сер червня 14, 2023 10:00 pmа може у змішувача на лампах вища чутливість?
 
Діодний вносить затухання 6дБ (так? чи я путаюсь?), а ламповий матиме невеличке підсилення. 
Підправте взагалі, плюси і мінуси цих типів змішувачів....
Відповісти