Приймач RX998.

UR5FFR
Повідомлень: 1360
З нами з: Пон вересня 12, 2022 4:04 pm
Has thanked: 120 times
Been thanked: 763 times

Re: Приймач RX998.

Повідомлення UR5FFR »

Буде і від 5в. С затворів 2N7002 на землю опори 10к треба поставити
Freddy
Повідомлень: 271
З нами з: П'ят лютого 10, 2023 7:00 pm
Has thanked: 23 times
Been thanked: 46 times

Re: Приймач RX998.

Повідомлення Freddy »

UR5FFR писав: Суб серпня 23, 2025 7:34 pm Буде і від 5в. С затворів 2N7002 на землю опори 10к треба поставити

 
Паралельно конденсатрам 10n ? А преамп на bf998 i bft 93 від 5 в  працювати буде чи треба тільки 12 ? Бо хотілося підключити прямо до синтеза без проміжкових ключів . 
UR5FFR
Повідомлень: 1360
З нами з: Пон вересня 12, 2022 4:04 pm
Has thanked: 120 times
Been thanked: 763 times

Re: Приймач RX998.

Повідомлення UR5FFR »

Freddy писав: Суб серпня 23, 2025 8:00 pm Паралельно конденсатрам 10n ?
Так
Freddy писав: Суб серпня 23, 2025 8:00 pmА преамп на bf998 i bft 93 від 5 в  працювати буде чи треба тільки 12 ? Бо хотілося підключити прямо до синтеза без проміжкових ключів .
Скоріше за все буде
 
Freddy
Повідомлень: 271
З нами з: П'ят лютого 10, 2023 7:00 pm
Has thanked: 23 times
Been thanked: 46 times

Re: Приймач RX998.

Повідомлення Freddy »

UR5FFR писав: Суб серпня 23, 2025 8:34 pm
Freddy писав: Суб серпня 23, 2025 8:00 pm Паралельно конденсатрам 10n ?
Так
Freddy писав: Суб серпня 23, 2025 8:00 pmА преамп на bf998 i bft 93 від 5 в  працювати буде чи треба тільки 12 ? Бо хотілося підключити прямо до синтеза без проміжкових ключів .
Скоріше за все буде
 


 
А як було підключено оцей преамп в rx2121? Тобто як було підключено керування ним , чи він був підключений постійно ?  Бо я не побачив в темі .  

Зображення
В rx2121  був увч на одному bfr 93 який працював від 5 вольт , яка схема краще працює при 5в ? Зараз є можливість перемалювати плату під кращий варіант . Дякую! 
 
UR5FFR
Повідомлень: 1360
З нами з: Пон вересня 12, 2022 4:04 pm
Has thanked: 120 times
Been thanked: 763 times

Re: Приймач RX998.

Повідомлення UR5FFR »

Freddy писав: Нед серпня 24, 2025 9:51 am А як було підключено оцей преамп в rx2121? Тобто як було підключено керування ним , чи він був підключений постійно ?  Бо я не побачив в темі .  
Це не прамп, це активна антена. Тут високий вхідний опір який орієнтовано на підключення короткої штирьової антени.
Підключення дуже просте - на задній панелі стоїть перемикач з двома групами на перемикання. Одна група включає живлення а друга перемикає вхід ДПФ з роз'єму на зовнішню антену на вихід підсилювача активної антени.

Зображення
В rx2121  був увч на одному bfr 93 який працював від 5 вольт [/quote]
На відміну від підсилювача активної антени він має 50ом вхід-вихід. Від штиря буде погано працювати
Freddy
Повідомлень: 271
З нами з: П'ят лютого 10, 2023 7:00 pm
Has thanked: 23 times
Been thanked: 46 times

Re: Приймач RX998.

Повідомлення Freddy »

Добре, тепер зрозуміло що й до чого. Напевне перемалюю плату під  увч на одному bfr 93  а активну антену залишу окремо .  Перше питання , в преампі на одному bfr 93 є дросель 22 uH  в колекторі транзистора , чи можна поставити там 47 uH. І друге питання чи буде воно працювати від 5в ?дякую.
 
UR5FFR
Повідомлень: 1360
З нами з: Пон вересня 12, 2022 4:04 pm
Has thanked: 120 times
Been thanked: 763 times

Re: Приймач RX998.

Повідомлення UR5FFR »

Дросель можна і більше поставити з того що є в наявності. При 5в працювати буде але режими "попливуть" треба перераховувати каскад. Живте вищою напругою. Не бажано брати 5в з синтезатора бо там багато цифрового бруду буде
Freddy
Повідомлень: 271
З нами з: П'ят лютого 10, 2023 7:00 pm
Has thanked: 23 times
Been thanked: 46 times

Re: Приймач RX998.

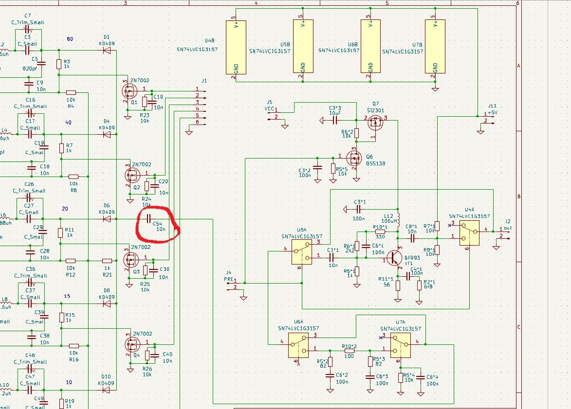
Повідомлення Freddy »

dpf998.jpg
 чи буде працювати увч з конденсатором який обведено червоним ?чи треба там ставити перемичку ? 
 
UR5FFR
Повідомлень: 1360
З нами з: Пон вересня 12, 2022 4:04 pm
Has thanked: 120 times
Been thanked: 763 times

Re: Приймач RX998.

Повідомлення UR5FFR »

Конденсатор ставити обов'язково інакше вигорить комутатор
Freddy
Повідомлень: 271
З нами з: П'ят лютого 10, 2023 7:00 pm
Has thanked: 23 times
Been thanked: 46 times

Re: Приймач RX998.

Повідомлення Freddy »

Зображення
для чого ніжка В1 підключена до +5в,  що це дає ? 
Відповісти